Artículo de reflexión derivado de investigación

El reconocimiento de las víctimas del conflicto armado colombiano

The recognition of the victims of the Colombian armed conflict

Recibido: 11 de noviembre de 2022 / Aceptado: 18 de marzo de 2023 / Publicado: 1 de septiembre de 2023

María Camila Orozco Osorio

Forma de citar este artículo en APA:

Orozco Osorio, M. C. (2023). El reconocimiento de las víctimas del conflicto armado colombiano. Poiésis, (45). https://doi.org/10.21501/16920945.4568

Resumen

La población colombiana ha estado expuesta durante décadas al conflicto armado, que ha implicado diferentes actores y formas de violencia. En este contexto, la presente investigación, de tipo cualitativa, pretende identificar y comprender los procesos de reconocimiento experimentados por las víctimas en los territorios de Caldas y Sucre. Esto se logra mediante el acceso a las narrativas de actores sociales sobrevivientes recopiladas en el proyecto “Formulación de un modelo de acción psicosocial comunitaria desde la perspectiva de las memorias de las víctimas en Colombia”. La conclusión más importante es que el reconocimiento social se gesta de forma positiva dentro de las comunidades gracias a la interiorización de procesos como la alteridad y la heteronomía, a diferencia de lo que sucede con las instituciones externas, que no logran desplegar la valoración social que se requiere para avanzar en los procesos de reconstrucción de tejido y reconciliación social.

Palabras clave:

Alteridad; Conflicto armado; Comunidades; Memoria; Reconocimiento; Víctimas; Violencia.

Abstract

The Colombian population has been exposed for decades to the armed conflict that has involved different actors and forms of violence. In this context, this qualitative research aims to identify and understand the recognition processes experienced by the victims in the territories of Caldas and Sucre. This is achieved through access to the narratives of surviving social actors, collected in the project “Formulation of a model of community psychosocial action from the perspective of the memories of the victims in Colombia”. The most important conclusion is that the processes of social recognition are positively generated within the communities thanks to the internalization of processes such as alterity and heteronomy, unlike what happens with external institutions, which fail to display the value that is required to advance in the processes of reconstruction of the fabric and social reconciliation.

Keywords:

Alterity; Armed conflict; Communities; Memory; Recognition; Victims; Violence.

Introducción

El conflicto armado se entiende como una constante en la historia de Colombia; como lo menciona Yaffe (2011), el país se encuentra inmerso en el conflicto armado desde la década de los sesenta, cuando diversos actores comenzaron a hacer parte de los enfrentamientos: guerrilla, paramilitares, fuerzas armadas, el mismo gobierno y parte de la sociedad civil; además, sostiene que quizás la causa principal de la violencia es la posición institucional y estatal ante los diferentes factores económicos, injusticias y exclusión política. Por su parte, el Centro Nacional de Memoria Histórica (s.f.) permite conocer que en el conflicto se han desarrollado múltiples tipos de violencias como desplazamiento forzado, masacres, violencia sexual, reclutamiento ilícito, asesinatos selectivos, secuestro, despojos y extorsiones, atentados terroristas, amenazas y ataques a bienes civiles, y sabotaje.

Pese a lo anterior, la población que se encuentra fuera de las zonas de conflicto ha desarrollado indiferencia ante estos hechos atroces e inhumanos que han cobrado innumerables vidas; se genera una mirada aislada del fenómeno, sin búsqueda de respuestas; en otras palabras, una posición de testigos indirectos y pasivos ante quienes han tenido que soportar el auge del conflicto armado. Es por ello que vale la pena ahondar en los procesos de reconocimiento hacia las víctimas para lograr entender cómo son percibidas al interior de las comunidades y por parte de los actores externos, entendiendo que esto constituye un punto de partida, o una mirada más integral y holística, para quienes desarrollen trabajos comunitarios con dichas poblaciones.

Antes de abordar el concepto de reconocimiento, es necesario distinguirlo de la aprehensión mencionada por Butler (2010), ya que esta no es en sí una forma de reconocer, sino más bien un modo de registrar, conocer o categorizar que está mucho más ligado a procesos de percepción, y por ende, a formas de abordaje más superficiales, a diferencia de los procesos de reconocimiento en los que se implican miradas y acciones con mayor profundidad, como se mencionará en las siguientes líneas.

Para hablar acerca del reconocimiento, es importante mencionar a Honneth (1997), quien expresa que el correcto desarrollo de la vida social se da cuando se generan procesos de reconocimiento recíproco, ya que de esta manera se accede a adecuadas relaciones que tienen como base la concepción del sí mismo bajo la perspectiva relacional; el autor menciona tres formas de reconocimiento: el amor, entendido como atención amorosa y de afecto; el reconocimiento jurídico como una manera de lograr que la persona se perciba como miembro y partícipe de una comunidad, lo cual crea parámetros de merecimiento social; por último, la más relevante para el presente artículo: la valoración social, asumida como el reconocimiento de la valía e importancia de la singularidad y su impacto en la esfera social, lo que permite el desarrollo de aspectos como la autoconfianza, el autorrespeto y la autoestima.

Con relación al concepto de reconocimiento, se encuentra el concepto de “precariedad” mencionado por Butler (2010), quien señala que es una condición compartida por los seres humanos, ya que siempre se está sometido a un otro particular, a un mundo que sostiene y que de cualquier modo llega a determinar lo que la persona es; esto hace pensar en la importancia de reconocer, ya que incluso aquel que se percibe como ajeno, puede llegar a tener una gran influencia en la propia existencia. El concepto refiere una condición de precariedad políticamente inducida, que es lo que mayormente se observa bajo lógicas de conflicto y violencia, donde aumenta la vulnerabilidad y el riesgo de las poblaciones que se encuentren bajo esta condición.

Existen otros conceptos necesarios para comprender los procesos de reconocimiento, por ejemplo, Mèlich (2010) hace alusión al término “alteridad”, la cual invita a reconocer que quien se encuentra afuera influye en el propio ser, en dinámicas relacionales, de lenguaje, interpretación e incluso en la toma de decisiones desde su individualidad, considerando así su importancia y la capacidad manifiesta que se debe tener para integrarlo. Aun así, no se trata únicamente de reconocer la influencia, sino de tomar una posición de responsabilidad que Bárcena y Mèlich, (2000) citando a Levinas (1998), describen como “Heteronomía”, la cual se basa en tener una respuesta ante el otro y al mismo tiempo del otro, aceptando que hay una obligación que puede incluso anteceder la libertad propia, donde se deben explorar recursos que direccionen acciones benéficas para él, sin importar estatus económico, político o social.

Se debe entender que acciones como las mencionadas en el párrafo anterior no se pueden gestar sin el proceso de recibimiento de rostro y palabra mencionado por Levinas (2002), en el que se da importancia a la palabra y al diálogo, ya que es por medio de estos que se solicita y se permite romper formas de unicidad para dar paso a las interrelaciones; se pone de relieve la importancia de no caer en el silencio y la indiferencia, las cuales llegan a producir evasión y la permanencia o incremento de vidas en la precariedad, el olvido y la marginación.

Adicionalmente, la memoria colectiva se presenta como un medio más para solidificar los procesos de reconocimiento, ya que tiene el poder de incrementar la reciprocidad; en este sentido, Halbwachs (2002) describe que “la memoria colectiva es el proceso social de reconstrucción del pasado vivido y experimentado por un determinado grupo, comunidad o sociedad” (p. 2). En la misma línea, Jelin (2002) expone que este tipo de memoria es el producto de interacciones, y de la cohesión de memorias y tradiciones que se ponen en diálogo con todos los integrantes de una comunidad para generar sentidos comunes; además, referirse a un pasado común donde la vulneración fue protagonista permite incrementar la confianza y la valoración social, sin embargo, esa exteriorización de memoria debe ser recibida mediante una escucha activa para evitar silencios que imposibiliten su construcción. En este sentido, Hassoun (1996, como se citó en Jelin, 2002) aduce que “la recepción de palabras y actos no es un proceso pasivo sino, por el contrario, un acto de reconocimiento hacia quien realiza la transmisión” (pp. 35-36).

Por otra parte, la memoria colectiva colabora en la generación de lazos sólidos desde la interacción, percepciones de cohesión, pertenencia y validación de sentimientos y recuerdos, como aduce Mate (1998, como se citó en Bárcena & Mèlich, 2000) la memoria no se puede generar sin la presencia de otro y, al generar memorias colectivas, se le está reconociendo y valorando socialmente su presencia, convocando así a las intersubjetividades. Por lo anterior, la memoria colectiva se pretende tomar como una categoría fundamental con el fin de entender más a profundidad los procesos de reconocimiento.

Pregunta de investigación

¿Cómo son los procesos de reconocimiento experimentados por las víctimas del conflicto armado al interior de las comunidades y con las organizaciones emergentes encargadas del acompañamiento en los territorios de Caldas (Riosucio y Samaná) y Sucre (Montes de María)?

Método

La investigación se diseñó bajo la metodología cualitativa, la cual, según Galeano (2004), “es multimétodo: es interpretativa, naturalística, estudia las personas en su ambiente natural tratando de entender el sentido, de interpretar el fenómeno en términos de lo que significa para la gente” (p. 20). Mediante esta se busca comprender realidades, percepciones, significados y sentidos que se otorgan por medio de relatos, vivencias e intersubjetividades que son tomadas como fuente de conocimiento.

Los datos fueron recolectados en el proyecto investigativo “Formulación de un modelo de acción psicosocial comunitaria desde la perspectiva de las memorias de las víctimas en Colombia”, en los territorios de Caldas, Sucre, Caquetá y Chocó, pero para la presente investigación se abordaron únicamente los dos primeros; vale la pena mencionar que no se tuvo relación directa con el trabajo de campo, sino que se realizó un proceso de revisión de transcripciones y grabaciones de audio.

Se utiliza como método de investigación la hermenéutica, la cual, según Quintana y Hermida (2019), es una forma de interpretar textos y, al mismo tiempo, buscar la comprensión de los mismos sin indagar por lo correcto o incorrecto. Se considera esta como la metodología más óptima, ya que por medio de la revisión de transcripciones y grabaciones de audio, se busca descifrar la manera en que las personas de los territorios entienden su realidad en relación al reconocimiento social después del conflicto. Asimismo, se desarrollan análisis comparativos en relación a lo que converge y dista en las tres zonas abordadas (Montes de María en Sucre, Riosucio y Samaná en Caldas).

La información fue analizada en un proceso de codificación abierta ya que, como menciona Galeano (2004), es un método que permite reducir la información y, al mismo tiempo, clasificarla para lograr generar un análisis; además, se utilizó la herramienta Atlas.ti como apoyo para el análisis de datos.

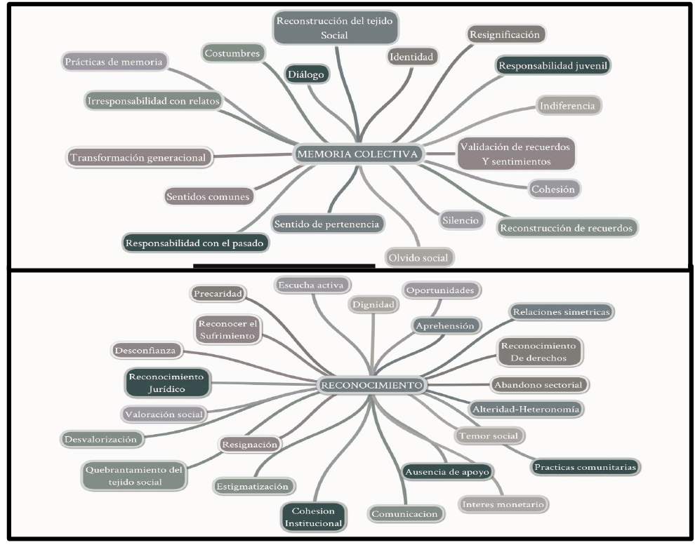
En ambas categorías se tenían códigos preestablecidos desde la construcción del marco teórico y se dio lugar a aquellos códigos emergentes que proporcionaba la revisión de narrativas; en total para la primera categoría se obtuvieron 23 códigos y para la categoría de memoria colectiva, 18 códigos.

Se trabajó siguiendo una lógica de embudo: a partir de la codificación inicial y la revisión permanente de la información, se formaban grupos que generaban interrelaciones, discriminaciones y comparaciones entre los hallazgos hasta reducir la categoría de reconocimiento a 5 códigos o subcategorías, y memoria colectiva a 4.

Resultados

El reconocimiento: una forma de abordaje integral de los sujetos

Percepción de las víctimas sobre su proceso de reconocimiento jurídico

Resulta relevante para esta categoría la Ley 1448 de 2011, en la cual se pretenden brindar garantías a las víctimas del conflicto; es necesario aclarar que, en relación a esta Ley, no se presentan críticas en lo estipulado, sino más bien en lo implementado, ya que se percibe que aquello que está escrito poco se lleva a la acción.

Se logró evidenciar que en Riosucio las personas tienen una mirada mucho más positiva en relación a la implementación de la Ley, en tanto reconocen la importancia de la misma y los impactos positivos que trae para iniciar un proceso de reconocimiento de sus vivencias y reparación.

A propósito, una de las entrevistadas comentó: “a mí me gustó mucho lo técnico, porque fue la 1448, es que la 1448 nos dio reconocimiento a nosotros como víctimas y fue un primer momento. Para mí es un ingrediente importante que dio una apertura” (comunicación personal, mujer, Asociación de víctimas de Resguardo Indígena Escopetera y Pirza, Riosucio- comunidad el Guayabo, 02 de septiembre de 2021).

Por el contrario, en Samaná se evidencia una mirada negativa hacia los procesos del Estado y la implementación de la Ley, lo que se relaciona directamente con mayores hallazgos en esta zona en relación a la precariedad y al vínculo bidireccional entre reconocimiento jurídico y desconfianza.

En palabras de Samuel: “ya no confían, mejor dicho, desconfianza en el estado, en los programas del estado. Yo pensaría que es el mayor problema que tenemos hoy en día.

Dice Diana: la desconfianza… Pedro: en participar” (comunicación personal, hombre, organización RENACER, Caldas, Samaná, 02 de julio 2021).

Se logra evidenciar en diferentes relatos que las víctimas han interiorizar a lo largo de los años la vulnerabilidad que el Estado ha promovido, utilizando incluso estos medios para llegar a un fin específico.

“Las víctimas terminan trabajando bajo la premisa de que el que más se queje… es el que más se queje, es el que más tiene porque eso es lo que se ve…” (comunicación personal, mujer, directora de la URT, Sucre y Bolívar, 27 de julio de 2021).

La aprehensión como una forma de falso reconocimiento

Se observa que en los tres territorios algunas instituciones o entes gubernamentales han realizado diferentes intervenciones porque los perciben como sectores con altas demandas de trabajo psicológico, médico y social. Se podría suponer entonces que esto ha potenciado el reconocimiento en las comunidades, al estar entre tantos organismos que buscan trabajar con las mismas; sin embargo, en las narrativas se identifica que la suposición no es correcta, pues en vez de reconocimiento, se da una aprehensión de las personas, de su sufrimiento, sus memorias y su misma “condición” de víctimas, ya que los sujetos perciben que no tienen en cuenta sus voces, sus iniciativas o necesidades, sino que realizan intervenciones desde enfoques aislados. En palabras de un profesional de artes plástica que trabaja en el sector:

Hace falta que la gente no se sienta como ratones de laboratorio, tanto que han sufrido y tanta cosa, entonces llegan a tanta pregunta de instituciones de las unas de las otras de este que quiere pintarme mi casa con murales, del otro que me está entrevistando que, porque vienes de una Universidad y la gente no, no la gente empieza al rechazo. (comunicación personal, hombre – profesional artes plásticas, Calda, Samaná, 01 de julio de 2021)

El principal contenido de aprehensión se encuentra en el territorio de Samaná, y una de las principales formas observadas es el abandono del sector rural, ya que las intervenciones y reparaciones se concentran en la zona urbana, por lo que los campesinos son dejados en el olvido, lo cual puede desencadenar una percepción alterada de su valía dentro de la sociedad al posicionarse como eje central el proceso de vaga aprehensión. A partir de lo anterior se infiere que los escasos procesos de reconocimiento que han tenido de parte del Estado han ido creando una resignación en la población que podría dificultar en algunos sujetos su participación en los escenarios de exigencia de derechos. En palabras de un promotor de mecanismos de participación ciudadana,

tanta desconexión del Estado, lo que hace es que la gente diga: no pues, ya mal que bien nosotros vivimos así y llega a una categoría que para mí es terrible porque se centra, digamos en entregamos como a la resignación, cierto, entonces, -pues nosotros vivimos mal, pero qué le vamos a hacer, pues nosotros sí tenemos una la alcaldía, pero pues no viene por acá, viene nada más, cuando hay un candidato que tienen que apoyar para recoger firmas (…) yo siento que esa resignación mata todo tipo de acción colectiva que se pueda hacer. (comunicación personal, Caldas, Samaná, 11 de septiembre del 2021)

La estigmatización es la forma característica de aprehensión que se ha dado entre diferentes zonas del territorio de Riosucio; siguiendo los postulados de Mèlich (2010), se articula la existencia de marcos morales inherentes a la cultura, los cuales llegan a determinar la forma de actuación en las relaciones sociales, la cual puede estar cimentada en una respuesta de respeto y compasión, o desde el rechazo y la desvalorización. Precisamente lo que se evidencia en el territorio es que se generan respuestas basadas en la culpabilización negativa hacia el otro. Según Carmen,

esa es la pregunta que uno se hace, y uno cuenta una cosa de estas, lo primero que le dicen a uno –Eh quien sabe en que estaría torcido, que hay un dicho que dice dizque –si lo mataron es porque algo debía, eso es lo primero que uno escucha decir, pero bueno. (comunicación personal, mujer, Caldas, Riosucio, 05 de agosto de 2021)

Alteridad y heteronomía: responsabilidad como una forma de reconocimiento

Estos dos componentes se instauraron de forma potente en los hallazgos en tanto tienen un impacto similar en los 3 territorios; se vislumbra que el reconocimiento del otro y una respuesta responsable ante el mismo se logran articular debido a que las comunidades vivencian los hechos, positivos o negativos, de manera colectiva y cohesionada. También responden de igual manera, por lo que dejan de lado todo tipo de unicidad e individualidad, permitiéndose así el encuentro con el otro. Sin embargo, estos procesos se notan más instaurados en los líderes sociales porque son quienes buscan en mayor medida el bien común y colectivo. Tal como comenta una participante del equipo interpsicosocial:

hemos aprendido a reconocernos en el otro y más al compartir esa condición de víctimas entonces podemos entender el dolor que siente el otro, si bien no de manera exacta comprendemos que esa otra persona que está a mi lado también ha tenido que vivir experiencias muy fuertes que la han llevado a encontrarse conmigo. (comunicación personal, Caldas, Riosucio, 09 de octubre de 2021)

Por otra parte, se identifica la escucha activa, genuina y empática como otro acto que las mismas poblaciones posicionan como responsable. En torno a ello, Levinas (2002) postula que cuando un sujeto, descrito como “rostro”, se presenta ante otro, está reclamando responsabilidad hacia sus demandas, las cuales solo logran ser conscientes para el otro cuando este escucha aquello que lo aqueja para posicionarse de forma responsable ante ello. En palabras de una de las entrevistadas:

uno aprende mucho y uno aprende que el escuchar para ellos, o sea, para ellos sentirse escuchado es lo mejor y que no se sientan juzgados porque eso es lo otro que ocurre mucho –ah es que a usted le pasó eso porque usted ta, ta, ta, no, es simplemente escuchar, comprender, ser empáticos y reconocerles a ellos que han salido adelante. (comunicación personal, profesional psicosocial, Caldas, Riosucio, 01 de septiembre de 2021)

Bárcena y Mèlich (2000) postulan que, al atender la solicitud del otro, su llamado, y responder a él de manera responsable, la civilidad se humaniza. Con lo anterior se podría establecer que, en los tres territorios el reconocimiento entre las víctimas se da como una forma de superación de esos hechos inhumanos que tuvieron lugar, se da un reconocimiento desde la importancia del otro que en algún momento fue excluido y visto como no digno de respeto o merecimiento.

La valoración social como fuente potenciadora de reconocimiento

Este tipo de reconocimiento es el que prevalece en las tres comunidades, principalmente en el territorio de Samaná, ya que se evidenció lo que Honneth (1997) describe como principal en esta categoría, y es que valora lo que cada individuo aporta al colectivo desde sus cualidades, habilidades, destrezas y conocimientos.

La valoración social como forma de reconocimiento es promovida principalmente por el género femenino, es decir, son las mujeres quienes aportan más narraciones al respecto al dar a conocer sus procesos, e incluso la creación de asociaciones constituidas bajo objetivos comunes que van en favor de la comunidad, así como la conformación de colectivos donde comparten, y se sienten recibidas y valoradas socialmente. Honneth (1997) aduce que las cualidades no se toman como importantes si están en función de un solo individuo, sino cuando provocan aportes significativos a la comunidad; lo cual sucede entre los grupos de mujeres que se han unido en torno a este modo de reconocerse. Como comenta una de las integrantes de Asojovenes y Asomujeres:

yo me apoyo en las otras para hacer las cosas y que podamos sacar adelante, cada una tiene sus cualidades, cada una tiene sus capacidades, lo que dices por allí el ser y el hacer, entonces eso ya no somos una asociación, para mí nosotras somos un equipo, un equipo donde todas trabajamos según nuestras cualidades y capacidades. (comunicación personal, Florencia, Samaná, 15 de diciembre de 2021)

En este punto es preciso dar a conocer un hallazgo importante para el territorio de Samaná. Se evidencia que hay mayores índices de aprehensión, precariedad, abandono y desconfianza, pero también es la valoración social la subcategoría en la que más participación presentan; por lo que se puede deducir que se unen como comunidad, se valoran entre ellos y hacen grandes aportes a su territorio para responder ante el abandono de las instituciones externas; con ello también exteriorizan su sentido de pertenencia, su capacidad de agencia y el trabajo sobre los recursos propios para continuar sus vidas, que durante mucho tiempo han estado olvidadas. Según una habitante de la vereda El Bosque:

Creemos en las nuevas oportunidades, porque así nosotros no tengamos ayuda del Estado y de ninguna entidad, creo que nosotros como comunidad y como personas organizadas podemos hacer y lograr muchísimas cosas. Somos personas solidarias, somo unidas; hay personas, hay varias personas que tienen liderazgo, empoderadas, porque creemos en lo que queremos y qué podemos hacer; las ganas de salir adelante; y todo esto se hace en medio del respeto y el amor por sí mismo y por una comunidad. (comunicación personal, Volver a vivir, JAC Alejandría, 20 de agosto de 2021)

Prácticas comunitarias: un medio para optimizar el reconocimiento social

Las comunidades reconocen que durante los años de mayor auge del conflicto se presentó un rasgamiento del tejido social debido a las amenazas, el temor y la presencia de grupos armados, lo cual afectó el reconocimiento entre los miembros de los colectivos, las uniones y las prácticas propias de los territorios. Se vislumbra que Sucre es el territorio donde se instauró de forma más significativa ese hecho, ya que se perdieron mayores prácticas comunitarias y quedó instaurada la desconfianza en algunos miembros que impiden en cierta medida la nueva unión y cohesión, y de manera inherente generan obstáculos para la puesta en marcha de los procesos de reconocimiento porque requieren reciprocidad y espacios comunes en los cuales valorar.

Por el contrario, se evidencia una participación positiva de Riosucio en esta categoría, ya que se generan espacios para el compartir comunitario en torno a prácticas, principalmente medicinales y rituales propios, donde se reconocen las capacidades del otro en favor de aprendizajes y tiempo de ocio para la comunidad, como lo indica una de las integrantes del equipo interpsicosocial:

la medicina ha sido de las estrategias más de lucha y resistencia que el territorio ha tenido para poder sobrevivir a toda esta situación … cuando hablamos de la atención psicosocial dentro del territorio nosotros estamos buscando son las armonías, como dicen los maestros, el equilibro y cuando hay una afectación emocional, cuando hay una afectación social, cuando hay una afectación individual, una afectación colectiva, se está dando un desequilibrio, una desarmonía, entonces lo que entramos desde la medicina y del acompañamiento psicosocial es equilibrar todos esos procesos, partiendo además de que dentro de esta cultura el territorio es un ser vivo y es el primero que hay que equilibrar. (comunicación personal, Riosucio, Centro poblado territorio ancestral San Lorenzo, 09 de octubre de 2021)

Memoria colectiva como mecanismo de reconocimiento

El silencio: un obstáculo para la memoria

Se encontró que los procesos de silencio se gestan principalmente ante las instituciones, ya que en diferentes relatos se hizo evidente que la irresponsabilidad de los agentes profesionales ante las narrativas construidas por las víctimas deja implantada la sensación de no poder construir en conjunto con quienes llegan de afuera, lo cual genera rechazo e indignación. Sucede lo que Jelin (2002) enuncia: en el proceso narrativo de memorias, si las personas no perciben una escucha cimentada en la empatía, esa acción de narrar se convierte en una repetición traumática donde el pasado está invadiendo el presente de forma dolorosa, razón por la cual el relato es omitido:

llegaban muchas veces a los territorios, o sea, estas iniciativas cierto, extraían sus relatos, se los llevaban, pero realmente … primero no había una devolución responsable y ética de lo que digamos, ellos podían entregar cierto, que una persona cuando entrega en su relato su dolor, su tristeza, está dando mucho de sí, cierto, entonces no se representaba digamos, luego una devolución responsable de esa información cierto, de esas conclusiones y esas reflexiones y lo otro es que como te decía, eso no implicaba pues, una ganancia, en términos simbólicos para las personas. (comunicación personal, mujer, Caldas- Samaná, 27 de agosto de 2021)

En los tres territorios también se hizo evidente el tipo de silencio evasivo mencionado por Ricoeur (como se citó en Jelin, 2002) en el cual se busca no recordar aquello que puede ser doloroso, sino eludirlo porque se considera como un mecanismo más efectivo para la superación de los hechos y la continuación de la vida: “Pues a ver, yo en la mayoría como te decía ahorita eran muy cerrados al tema al decir —ah es que yo de eso no hablo con nadie, porque eso me causa dolor” (comunicación personal, mujer, profesional psicosocial, Caldas, Riosucio, 01 de septiembre de 2021).

Por otro lado, la indiferencia intensifica los procesos de silencio y olvido social; se registra principalmente en la población masculina, ya que visualizan estos procesos como algo “sin sentido” y dotan de mucho más valor los procesos únicamente monetarios:

Una vez vino una gente de la Universidad de Manizales, tuvimos un taller, en la, en el encuentro de la palabra, sí, y entonces pues nos pusieron a hacer una, unas dinámicas, a escribir cosas, a hacer cosas con papel, con cartulina así, entonces dos señores dijeron, más que todos los hombres son “ah qué bobada uno venir aquí a… acaso uno es un niño para venirse a hacer estas pendejadas”. Eso es respetable, entonces, prácticamente uno no los invita. (comunicación personal, mujer, Asociación de víctimas resguardo indígena La Montaña, subcomité de atención y asistencia, Caldas, Riosucio, 22 de septiembre de 2021)

El diálogo como un mecanismo de exteriorización altamente valorado

De forma general, en los tres territorios se logra articular el diálogo como un mecanismo importante de expresión y de articulación comunitaria siendo Riosucio el principal, ya que por medio de las narraciones, atravesadas por sentires y significados, los sujetos logran acogerse y reconocerse entre sí y a sus propias historias. Se logró visibilizar que las personas dan mayor importancia a la construcción del diálogo con la misma comunidad con quienes comparten su cultura, ya que así logran dotar de mayor sentido y significado las diferentes narraciones; es decir, no ven importancia en el estatus social, económico o profesional como criterios para construir palabra; en torno a lo anterior, Jelin (2002) hace un aporte importante al expresar que aquellas vivencias del pasado dejan algún tipo de huella en la parte psíquica de la persona, sin embargo, estas solo logran constituirse en memoria al ser tomadas y desarrolladas en un espacio y un marco que logre darles sentido. De acuerdo con una mujer campesina y coordinadora del grupo de mujeres en la Asociación Campesinos y Campesinas de la finca La Europa: “Nosotros con las charlas comunitarias con los compañeros con esta agremiación constructiva que tenemos sentimos que salimos, fluimos de esos dolores y los guardamos porque no los olvidamos del todo” (comunicación personal, Sincelejo, Sucre, 20 de julio de 2021).

Jelin (2002) habla también de la importancia de la disposición del otro para escuchar los diferentes relatos cuando son contados. Esto se manifiesta en las poblaciones, ya que los habitantes no ven como una opción la separación de los conceptos de diálogo y escucha activa, por el contrario, ambos se nutren de forma bidireccional: “Lo colectivo nos permite hacer ese tejido, de esas experiencias compartidas, cierto, se necesita … a otro, que me escuche, a otro que me valide, a otro que me diga que yo también lo viví, a otro que me diga que para mí también fue difícil para yo entender … y decirme recogido y contenido” (comunicación personal, mujer, Caldas- Samaná, 27 de agosto de 2021).

Recuperación de prácticas y costumbres: una forma de responsabilidad hacia el pasado y la reconstrucción del tejido social

En los hallazgos se percibe lo que Bárcena y Mèlich (2000) definen como “memoria ejemplar” con la que los individuos puedan prestar mayor atención al presente, en tanto garantiza un tiempo venidero con mejores y mayores garantías, sin tener la necesidad de que los recuerdos se asocien a ideas de venganza. Las comunidades perciben como un factor fundamental los diferentes espacios donde comparten en torno a actividades o costumbres que proporcionan tanto la unión de los miembros como la posibilidad de un espacio en el cual construir algo significativo desde las narrativas y acciones de los mismos sujetos.

El acto en el que la comunidad se reúne a recordar es ya una manifestación de responsabilidad hacia ese pasado vivido; especialmente en Riosucio las personas ven un valor especial al recordar y valorar las acciones de las personas que ya no están a causa del conflicto. Como aduce Tzvetan Todorov (como se citó en Bárcena y Mèlich, 2000), si queda alguna señal o relato de identidad de un sujeto, se toma como parte de una vida que no fue vivida en vano, y un proceso donde narrativas que implican algún mal, llegan a desencadenar producciones de bien.

Además, en este territorio en particular se construye memoria a partir de diferentes costumbres y rituales propios, especialmente en torno a sus prácticas medicinales particulares, las cuales dotan de valor, como lo indica una de las participantes de la Asociación de víctimas Escopetera y Pirza: “No olvidar los que pasaron porque jamás, jamás los que pasaron no se pueden olvidar hay que tenerlos presentes en la mente y en el corazón, pero luchar por los que están presentes por los que hay hoy” (comunicación personal, Caldas, Riosucio, 30 de noviembre de 2021).

Se observa que los encuentros grupales no están mediados únicamente por la oralidad, sino que valoran el arte como un medio que contribuye a la expresión a partir de los sentimientos y las emociones, por tanto, permite que lo vivido desde allí deje una huella perdurable en las personas. En este sentido es importante recordar el postulado de Bárcena y Mèlich (2000) según el cual el arte se debe tomar como un mediador importante en el diálogo para expresar aquello que para muchos resulta inenarrable. Así,

uno de esos aprendizajes era precisamente que la memoria tenía voz, la memoria era sonora, la memoria era imagen la memoria era escritura, cierto, la memoria era forma en el cuerpo, porque nos empezamos a dar cuenta que es desde allí, pues se podian generar otros símbolos que resultaban muy sanadores para las mismas buscadoras cierto, y que permitían comprender sus sentidos y sus significados en torno a esas búsquedas. (comunicación personal, mujer, Caldas- Samaná, 27 de agosto de 2021)

En todo lo anterior hay muchos significados y razones movilizadoras, sin embargo, una de las más importantes que mencionan las poblaciones en reiteradas ocasiones es “contar para que no se repita”; Jelin (2002) refiere que todas aquellas personas que se movilizan en favor de recordar y nombrar hechos violentos, buscan hacer un homenaje a las víctimas y ven dentro de su acción una ventaja necesaria para que esos mismos hechos no se repitan en la posteridad:

¿Hemos hecho un gran aporte a la memoria, por qué? Porque se dice que cuando un país, un territorio, un pueblo, bueno, una comunidad se olvida de lo que ha sucedida, lastimosamente esos hechos es muy posible que se vuelvan a repetir, porque es desconocer la historia. (comunicación personal, mujer- Volver a vivir y JAC Alejandría, Samaná, vereda el Bosque, 20 de agosto de 2021)

Expresión de responsabilidad en la transmisión intergeneracional de saberes y vivencias

En diferentes narrativas se daba un lugar especial a los procesos con jóvenes porque se les enseña lo vivido para que conozcan los hechos y asuman una postura de responsabilidad con el territorio, ligada a su vez al deseo de que sean ellos los líderes de las organizaciones existentes en los territorios. Cabe resaltar que fueron Riosucio y Samaná los lugares donde se hallaron más contenidos en esta categoría. Jelin (2002) enfatiza la “transmisión generacional” de saberes, conocimientos, hechos, conductas o valores, la cual funciona como una manera de “reproducción social y cultural” que se vale de diferentes tipos de socializaciones, por ejemplo, en las poblaciones la transmisión ocurre en la familia y en la misma comunidad, ya que no se menciona la escuela como fuente de producción de memoria, como lo comenta una de las mujeres que hace parte de COOMIPAZ y Mujeres confeccionistas por la paz:

enseñarles como lo que uno vivió y de eso sacar como un poquitico para que ellos traten de vivir en paz, cómo enseñar tolerancia, respeto por las demás personas, por la vida, respeto por tantas cosas y bueno, cosas que uno las va superando como a medida que va pasando el tiempo y va uno aprendiendo de que a sacar lo positivo de que independientemente de lo que uno vivió estamos vivos y hay que seguir luchando y a seguir adelante y seguir sacando esos niños adelante, pues ellos son los que más motivación le dan a uno. (comunicación personal, Caldas, Riosucio, 29 de noviembre de 2021)

Siguiendo en la misma línea, se encontraron diferentes narrativas en las que los jóvenes dan a conocer la responsabilidad que han adquirido con el pasado y con su comunidad, una actitud mucho más apropiada de su territorio con base en la cual crean incluso asociaciones para transformar la vida de quienes durante años han estado sumidos en vulnerabilidad. En general, es notable una mirada positiva de la población juvenil en los tres territorios, en palabras de uno de los participantes de la Asociación de campesinos y campesinas de la finca La Europa:

Yo personalmente como joven y líder de aquí de Ovejas personalmente me he tomado la vocería de hace ya de más de 4 años porque el sentir personal me obliga a eso además de la indignación del tratamiento a las víctimas y todo lo que pasa con el gobierno también me causa indignación, todo lo que pasa aquí que no llega nada aquí, por la politiquería no llega nada a los territorios por eso nos indigna y nos hace salir y defender lo que es de la gente y también me impulsó a estudiar derecho por eso…creo que muchos de los jóvenes que estamos allá nos impulsa eso la indignación. (comunicación personal, hombre, Sucre, Sede asociación de campesinos y campesina Finca La Europa, 20 de julio de 2021)

Discusión y conclusiones

El reconocimiento, una implicación de cohesión y valoración

Se establece que el concepto de aprehensión toma una fuerza importante en las entidades ajenas a las comunidades en tanto implementan procesos más ligados a la documentación, el conteo y el registro. Además, se deduce que fundamentar la acción en el territorio en este tipo de dinámica relacional despierta en las comunidades sensaciones y pensamientos adversos que quizás funcionan como obstáculo tanto para su propio desarrollo como para un trabajo articulado con las instituciones. Con relación a ello, se infiere que la mirada de estas instituciones es mucho más metafísica, como lo plantea Mèlich (2010), porque se comprende al sujeto como un ente no cambiante, inmóvil y sin procesos de transformación. Los profesionales que desarrollan estas intervenciones tienen una visión de las víctimas desde la carencia, toman como eje central la mirada biomédica que busca lo patológico o el factor problema para trabajar sobre él, sin indagar más allá para tener como base de trabajo las potencialidades, los recursos o los mismos deseos de los sujetos.

Es necesario tomar en cuenta la propuesta de transformación de Delgado Barón (2015), en la cual la definición de víctima no se ve como una condición definitiva, sino más bien como una situación que, si bien no debe olvidarse, tampoco debe definir a los sujetos ni las formas de actuación ante los mismos; además, es importante que se interiorice que son las víctimas quienes tienen las capacidades para transformar y resignificar dichas situaciones.

Adicionalmente, para hacer el tránsito necesario entre aprehensión y procesos de alteridad y responsabilidad con el otro, se concuerda con Jelin (2002) cuando en sus postulados pronuncia la importancia de otro que se pregunte y se vea motivado a conocer acerca de un colectivo; sin embargo, en la investigación se hace manifiesta la importancia no solo de tener esa disposición para escuchar, sino también responsabilidad con lo que se recibe, haciendo devoluciones de los procesos a las comunidades; es decir, que se planteen no solo las problemáticas observadas, sino las posibles soluciones y modos de actuación que se implementen como recursos propios.

Teniendo en cuenta diferentes narrativas, es posible colegir que gran parte de los sujetos que realizan trabajos con las comunidades llegan de territorios alejados del conflicto, por lo tanto, la interpretación que hacen del territorio y las vivencias basadas en la guerra pueden estar sesgadas e imposibilitar los procesos de reconocimiento; esto se articula con lo postulado por Butler (2010): “lo que sentimos está en parte condicionado por la manera como interpretamos el mundo que nos rodea, que la manera como interpretemos lo que sentimos puede modificar, y de hecho modifica, el sentimiento como tal” (p. 68). En relación a ello, es interesante apostar porque sean los mismos líderes o miembros de la comunidad quienes tengan la oportunidad de formarse académicamente e intervenir en sus propios territorios, ya que se pueden gestar procesos más fructíferos, reales y con mayores impactos y resultados cuando quienes intervienen son por lo menos conocedores directos de la realidad vivida en los años de violencia y horror.

Contrario a los procesos anteriores, se halla que, dentro de las comunidades y asociaciones de víctimas, los procesos de alteridad, heteronomía y valoración social potencian el reconocimiento recíproco. A diferencia de quienes intervienen desde territorios externos, las comunidades se reconocen en su totalidad, tomando como importante cada factor diferencial o común de todo integrante de la misma. Mediante esto se infiere que implementan lo que Levinas (2002) menciona como las superficies del revés y del derecho, es decir, la posibilidad de observar de forma holística para así no quedarse con una sola consideración que resulta en muchas ocasiones superficial, sino que mirar dos polaridades indica perspectivas diferentes y más integrales que llevan a los sujetos a observar y valorar el todo de aquel que está afuera.

Es sumamente interesante y un proceso inherente al reconocimiento no quedarse con lo dado o con lo que está a simple vista, sino más bien indagar y adentrarse en un proceso de conocer y reconocer todos los posibles factores que influyen en el modo de ser y actuar de las personas víctimas del conflicto.

Se encontró que las comunidades tienen presente que todas aquellas dinámicas de conflicto rompieron con diferentes lazos sociales y prácticas que afectaron la cohesión y la confianza; esto se relaciona con los hallazgos de Aguirre Briñez et al. (2018) al plantear que, en el marco de la guerra, más que pérdidas materiales, se diluyen vínculos entre las familias y las comunidades, las costumbres características del territorio e incluso su identidad colectiva. Pese a lo anterior, se infiere que la creación de organizaciones de víctimas para la lucha y la resistencia ante las atrocidades del conflicto, ayudan a los procesos de reconocimiento recíproco que quizás por la guerra se habían debilitado, ya que los colectivos se vuelven a encontrar fortaleciendo uniones para ir en búsqueda de objetivos comunes; esto según Honneth (1997) podría tener su base en el concepto de solidaridad, ya que esta se vislumbra en aquellas relaciones grupales que emergen como modo de resistencia ante las injusticias y opresiones.

Además, se concluye que la implementación de actividades comunitarias logra afianzar la cohesión y, por ende, el reconocimiento y valoración entre los miembros de las comunidades debido a que tener espacios comunes donde se desarrollen actividades permite que todos los sujetos se perciban a sí mismos y perciban a los demás con un rol activo e importante dentro del colectivo.

La memoria colectiva como un proceso complementario del reconocimiento

Es posible concluir que el silencio hace parte de los procesos de memoria, especialmente por la intimidación que los actores armados sembraron en las comunidades, y las pocas garantías de narración que brinda el Estado y demás entidades encargadas de procesos de acompañamiento; por lo anterior, se acrecientan sentimientos de desconfianza y miedo a contar, especialmente hacia quienes son ajenos a las comunidades; se desarrolla de esta manera un silencio sobre acontecimientos traumáticos que se pudieron albergar mucho más en unas personas que en otras. Lo anterior lo sustenta Jelin (2002) al aducir que el afloramiento de lo traumático se da por no poder interiorizar un hecho en las diferentes narrativas, no tener la posibilidad de darles un sentido y significado.

Se deduce que con la creación de organizaciones de víctimas se ha ido logrando el tránsito del silencio al diálogo dentro de las comunidades, el cual resulta ser un desafío colectivo para Jelin (2002). Con este hallazgo se observa la importancia de los grupos, y se debe apuntar a la constante creación de los mismos en torno a diferentes metas, identidades y objetivos, ya que de esta manera se ayudarán a potenciar las bases de reconocimiento social, valoración, cohesión y participación que lograrán el debilitamiento del método del silencio.

Se debe situar como un punto de actuación urgente la consolidación de espacios de diálogo abiertos, genuinos, empáticos y transformadores con aquellos agentes que no hacen parte de las comunidades, ya que para diversas problemáticas o procesos se puede requerir un trabajo interdisciplinar con agentes conocedores, pero para ello es vital que primero estos agentes desarrollen un reconocimiento frente a las víctimas mediado por los procesos mencionados en líneas anteriores.

Por otro lado, se observa que la población masculina es más resistente a los espacios de memoria, lo que se relaciona con su mayor interés por la retribución económica; la razón de ello puede basarse en lo que menciona Mèlich (2010) en relación a los marcos heredados que permiten la interpretación y otorgación de sentidos, los cuales, en concordancia con esta investigación y al tratarse de población principalmente campesina, podrían estar cimentados en lógicas patriarcales. Las organizaciones de hombres están constituidas mayoritariamente en relación a proyectos productivos, por lo que sería una apuesta viable si se lograran articular organizaciones con mayor énfasis en la tramitación emocional de los mismos, para que se desarrollen espacios que posibiliten la generación de memorias y narrativas de esta población, y la deconstrucción de marcos sesgados y paralizantes para apostar por la emancipación.

La memoria colectiva también se relaciona con el recordar a quienes fallecieron a causa del conflicto, buscando por medio de ello el reconocimiento de lucha y la reivindicación de aquellos que fueron víctimas de lo que menciona Butler (2010) como “ser o estar framed” (p. 23) haciendo alusión a ser acusado de forma falsa de algo en particular, con pruebas alteradas que terminaban logrando la culpabilidad, y afectando inevitablemente el curso de vida del sujeto y su posición social.

Con base en los resultados, se infiere que la memoria adquiere un papel aún más importante y significativo cuando se utiliza como medio expresivo el recurso del arte y la creatividad, especialmente mediante la escritura, la pintura, la danza y la música; por ello, entendiendo que ante la oralidad algunas personas muestran resistencia, valdría la pena que el recurso del arte se tuviera presente para próximos proyectos a implementar con las comunidades.

En consecuencia, es importante posicionar las prácticas de memoria colectiva más allá de los territorios directamente implicados ya que, como menciona Butler (2010), esa trascendencia de las expresiones fuera del contexto, aunque no revierte las situaciones, sí ofrece un llamado a responsabilizarse con el fin del conflicto y la justicia. Con base en lo anterior, generar acciones que impacten zonas exentas de conflicto armado podría funcionar como una manera de expandir el reconocimiento de una realidad ajena para muchos, con el fin de que el sentido de responsabilidad mencionado en el párrafo anterior logre ser interiorizado, de manera que los cambios y el despertar social nacional puedan tener lugar.

Se vislumbra como un factor emergente dentro de las comunidades la importancia de transmitir a las nuevas generaciones lo que tuvo lugar en los tiempos de auge del conflicto, no solo para generar conocimiento, sino para despertar un sentido de responsabilidad de parte de las nuevas juventudes. Como lo menciona Jelin (2002), a pesar de que se haga parte del mismo colectivo, la lectura de las vivencias de diferentes hechos históricos varía según la edad y la época. Son evidentes los roles significativos de los marcos familiares y comunitarios en la transmisión de experiencias y saberes, por ende resulta fundamental la potenciación de estos como principales escenarios de propagación de información y responsabilidades; sin embargo, no se debe dejar de lado el notable papel pasivo de las escuelas y colegios en estos procesos, por lo que se torna crucial una apuesta de reestructuración al sistema educativo, donde la repetición de saberes no sea la base de enseñanza, y se pueda aterrizar lo que se transmite a las necesidades y acontecimientos reales que merecen ser abordados.

Como mencionan Bárcena y Mèlich (2000), se debe apuntar a una educación basada en la construcción de memoria, teniendo en cuenta que gran cantidad de territorios están sumidos en una historia fragmentada, olvidada y rota; además, que dentro de esa misma educación se tenga una mirada activa del otro que convierta las escuelas en un escenario de actuación responsable ante el otro más allá de la misma empatía.

Conflicto de intereses

La autora declara la inexistencia de conflicto de interés con institución o asociación comercial de cualquier índole.

Referencias

Aguirre Briñez, A. B., Botina Papamija, N., & Botero, Y. A. (2018). Representaciones sociales en víctimas de la violencia por conflicto armado. Criterio Libre Jurídico, 15(1), 4-9. https://doi.10.18041/1794-7200/criteriojuridico.2018.v15n1.5475

Bárcena, F. y Mèlich, J. (2000). La educación como acontecimiento ético. Natalidad, narración y hospitalidad. Paidós.

Butler, J. (2010). Marcos de guerra. Las vidas lloradas (B. Moreno Carrillo, Trad.). Paidós.

Centro Nacional de Memoria Histórica. (s. f.) Características, dimensiones y modalidades de violencia en el conflicto armado colombiano. https://centrodememoriahistorica.gov.co/descargas/CatedraBY/modulo1.pdf

Delgado Barón, M. (2015). Las víctimas del conflicto armado colombiano en la Ley de Víctimas y Restitución de Tierras: apropiación y resignificación de una categoría jurídica. Perfiles Latinoamericanos, 23(46), 121-145. http://dx.doi.org/10.18504/pl2346-121-2015

Galeano, M. (2004). Diseño de proyectos en la investigación cualitativa. Fondo Editorial Universidad EAFIT.

Halbwachs, M. (2002). Fragmentos de la memoria colectiva. Athenea Digital. Revista de pensamiento e investigación social, (2), 1-11. https://doi.org/10.5565/rev/athenead/v1n2.52

Hassoun, J. (1996). Los contrabandistas de la memoria (S. Fendrik, Trad.). Ediciones de la Flor.

Honneth, A. (1997). La lucha por el reconocimiento. Por una pragmática moral de los conflictos sociales (M. Ballestero, Trad.). Crítica, Grijalbo Mondadori.

Jelin, E. (2002). Los trabajos de la memoria. Siglo XXI Editores.

Levinas, E. (2002). Totalidad e infinito (D. E. Guillot, Trad.). Ediciones Sígueme.

Levinas, E. (1998). Ética del infinito. La paradoja europea. Tusquets.

Mèlich, J. (2010). El otro de sí mismo. Por una ética desde el cuerpo. Editorial UOC.

Quintana, L. y Hermida, J. (2019). La hermenéutica como método de interpretación de textos en la investigación psicoanalítica. Perspectivas en Psicología, 16(2), 73-80. https://dx.doi.org/10.2139/ssrn.3593031

Yaffe, L. (2011). Conflicto armado en Colombia: análisis de las causas económicas, sociales e institucionales de la oposición violenta. Revista CS, (8), 187-208. https://doi.org/10.18046/recs.i8.1133

Notas de autor

María Camila Orozco Osorio

Estudiante de Psicología, auxiliar de investigación del proyecto “Formulación de un modelo de acción psicosocial comunitaria desde la perspectiva de las memorias de las víctimas en Colombia”, Universidad Católica Luis Amigo, Medellín, Colombia. Contacto: maria.orozcoso@amigo.edu.co, ORCiD: https://orcid.org/0000-0002-5990-4843