Artículo de reflexión derivado de investigación

Dificultades del aprendizaje en el déficit de atención e hiperactividad en preescolares: una revisión exploratoria de literatura

Learning disabilities in attention deficit hyperactivity disorder in preschoolers: an exploratory literature review

Recibido: 15 de diciembre de 2020 / Aceptado: 8 de julio de 2021 / Publicado:

Adriana Marcela Álvarez García, Alejandro Botero Carvajal

Forma de citar este artículo en APA:

Álvarez García, A. M., & Botero Carvajal, A. (2022). Dificultades del Aprendizaje en el Déficit de Atención e Hiperactividad en preescolares: una Revisión Exploratoria de Literatura. Poiésis, (42), 62-73. https://doi.org/10.21501/16920945.3848

Resumen

Antecedentes: las dificultades del aprendizaje son la causa más común por la que niños en edad escolar reciben educación especial, sin embargo, la etiología de las dificultades del aprendizaje aún es desconocida. Por ello, se quiere determinar si una posible etiología de las dificultades de aprendizaje puede ser el trastorno de déficit de atención e hiperactividad, debido a que este último es uno de los trastornos más prevalentes en el contexto educativo. Por tal razón, el propósito del presente estudio es la revisión de literatura para determinar qué proporción de preescolares que reciben un diagnóstico de déficit de atención e hiperactividad puede esperar tener dificultades en el aprendizaje. Metodología: revisión exploratoria de literatura para identificar toda la bibliografía relevante en las bases de datos Scopus, Science Direct, PubMed y Google Scholar, relacionada con preescolares entre 2 y 5 años, que reciben diagnóstico de déficit de atención e hiperactividad y que evalúen dificultades del aprendizaje. Los tipos de artículos buscados fueron: ensayos clínicos, estudios de cohortes, estudios de casos y controles, porque permiten comprender la relación entre las dificultades del aprendizaje y los pacientes diagnosticados con déficit de atención e hiperactividad (TDAH). La estrategia de búsqueda se representa en el diagrama de flujo PRISMA 2009; la revisión tuvo en cuenta el modelo SPIDER. Resultados: no se encontraron estudios con las evidencias requeridas a nivel metodológico, pero sí estudios observacionales. 4 de los 6 artículos señalan que el TDAH afecta negativamente el aprendizaje; los 2 restantes no fueron concluyentes, debido a que los síntomas del TDAH pueden confundirse con comportamientos normales de la edad preescolar. Conclusiones: el TDAH en preescolares requiere diseños metodológicos que permitan calidad del dato para evaluar la proporción de niños entre 2 y 5 años que desarrollará una dificultad de aprendizaje. Así como la estandarización de un proceso diagnóstico del TDAH en edad preescolar.

Palabras clave

Déficit de atención; Diagnóstico del TDAH; Dificultades de aprendizaje; Discapacidades para el aprendizaje; Educación especial; Preescolares; Trastorno por déficit de atención con hiperactividad.

Abstract

Background: Learning disabilities are the most common cause of school-age children receiving special education, however, the etiology of learning disabilities is still unknown. Therefore, we want to determine if a possible etiology of learning difficulties can be attention deficit hyperactivity disorder, because the latter is one of the most prevalent disorders in the educational context. For this reason, the purpose of the study is to determine what proportion of preschoolers who receive a diagnosis of attention deficit hyperactivity disorder can be expected to have learning difficulties. Methodology: exploratory literature review to identify all relevant literature in the Scopus, Science Direct, PubMed and Google Scholar databases, related to preschoolers between 2 and 5 years old, who receive a diagnosis of attention deficit hyperactivity disorder and who evaluate learning difficulties. The types of articles searched were: clinical trials, cohort studies, case-control studies, because they allow understanding the relationship between learning disabilities and patients diagnosed with attention deficit hyperactivity disorder (ADHD). The search strategy is represented in the PRISMA 2009 flow chart; the review took into account the SPIDER model. Results: no studies were found with the required methodological evidence, but observational studies were found. 4 of the 6 articles indicate that ADHD negatively affects learning; the remaining 2 were inconclusive, because ADHD symptoms can be confused with normal preschool behaviors. Conclusions: ADHD in preschoolers requires methodological designs that allow data quality to assess the proportion of children between 2 and 5 years of age who will develop a learning disability. As well as the standardization of a diagnostic process for ADHD in preschoolers.

Keywords

Attention deficit; ADHD diagnosis; Learning disabilities; Attention deficit hyperactivity disorder; Learning disabilities; Special education; Preschoolers; Attention deficit hyperactivity disorder.

Introducción

El trastorno por déficit de atención con hiperactividad (TDAH) se identificó en el 2% de los niños entre edades de 2 y 5 años (Lavigne et al., 1996, como se cita en Spira & Fischel, 2005). En la muestra analizada, la mayoría de los casos (1,8% de 2%) de TDAH existía en conjunto con otro trastorno, generalmente trastorno negativo desafiante (ODD). En ocasiones, los niños que muestran los síntomas del TDAH en el preescolar presentan dificultades posteriores en lectura, matemáticas y ortografía debido a un problema de inhibición.

La inhibición como constructo crítico en la psicopatología del desarrollo (Nigg, como se cita en Jacobson et al., 2017) y elemento central del desarrollo temprano del control ejecutivo (Diamond, citado en Jacobson et al., 2017). El control inhibitorio está fuertemente asociado con la competencia social de los niños, y con déficits específicos en el control inhibitorio, considerados componentes clave del fenotipo del trastorno por déficit de atención e hiperactividad (TDAH) (Barkley et al., 2008; Willcutt et al., 2018, como se citan en Jacobson et al., 2017).

Sin embargo, las reacciones de control inhibitorio están comúnmente asociadas a otros factores como relación con los padres y flexibilidad mental, así como la dificultad para el diagnóstico del TDAH exclusivamente desde la hiperactividad, debido a que en la edad preescolar -2 a 5 años- la hiperactividad comportamental es propia del momento de desarrollo actual (Schworm & Birnbaum, 1989).

En este orden de ideas, para Merrell y Tymms (2001) el TDAH no se asocia con dificultades de aprendizaje pese a que se caracteriza por dos aspectos claves: a nivel comportamental, la impulsividad/hiperactividad; y a nivel cognitivo, el déficit de atención (American Psychiatric Association, 2016).

Ante esta disparidad de posiciones sobre el TDAH en preescolares y su efecto sobre el aprendizaje, se realizó una revisión sencilla en las bases de datos de PROSPERO y Cochrane de revisiones sistemáticas y no se encontraron estudios que busquen constatar qué proporción de preescolares que reciben un diagnóstico de déficit de atención e hiperactividad pueden esperar tener dificultades en el aprendizaje.

Por esta razón, este estudio es una revisión exploratoria de literatura de ensayos clínicos, estudios de cohorte y estudios de casos y controles, ya que estos permiten comprender la relación entre las dificultades en el aprendizaje y los pacientes diagnosticados con déficit de atención e hiperactividad (TDAH). La población seleccionada fueron los preescolares entre 2 y 5 años, ya que típicamente el TDAH es estudiado de los 6 años en adelante; se pretende saber si el TDAH afecta al aprendizaje en esta población concreta. La pregunta PICOT (paciente, intervención, comparación y resultados) formulada fue: ¿Qué proporción de preescolares entre 2 y 5 años que reciben un diagnóstico de déficit de atención e hiperactividad pueden esperar tener dificultades en el aprendizaje?

Metodología

Se llevó a cabo una revisión exploratoria de literatura para identificar lo más relevante en las bases de datos Scopus, Science Direct, PubMed y Google Scholar, con relación a los preescolares, es decir, niños entre los 2 y 5 años, que reciben un diagnóstico de déficit de atención e hiperactividad y evaluar si estos niños desarrollan dificultades del aprendizaje. Por la pregunta formulada sobre si existe un efecto del TDAH en las dificultades del aprendizaje, se requiere que el tipo de evidencia apropiada sea: ensayos clínicos, estudios de cohorte y estudios de casos y controles. La revisión tuvo en cuenta el modelo SPIDER (Methley et al., 2014) que consiste en la Muestra (Sample), el Fenómeno de interés (Phenomenon of Interest), el Diseño (Design), la Evaluación (Evaluation) y la Investigación (Research).

Criterios de elegibilidad

Los criterios se representan en la tabla 1; los términos de búsqueda utilizados fueron los siguientes MeSH: “Attention Deficit Disorder with Hyperactivity” AND “Child, Preschool” AND “Learning” OR “learning disabilities” AND “Clinical trial” OR “cohort studies” OR “case control studies”.

Tabla 1

Criterios de inclusión y exclusión para los estudios.

 Acrónimo

Inclusión

Exclusión

Muestra

Preescolares entre los 2 y 5 años.

Artículos que analicen edades por fuera del rango de los 2 a los 5 años.

Fenómeno de interés

Estudios sobre déficit de atención e hiperactividad y dificultades en el aprendizaje. Se incluyen: TDA -TDH-TDAH.

Estudios de temas distintos al fenómeno de interés.

Diseño

Ensayos clínicos, estudios de cohortes, estudios de casos y controles porque permiten evaluar el efecto del TDAH sobre las dificultades del aprendizaje.

Otro tipo de diseños o artículos sin diseño explícito de investigación.

Evaluación

Proporción de preescolares con diagnóstico de TDA/TDH/TDAH y dificultades del aprendizaje.

Cualquier documento que no aborde el tema incluido en la pregunta de investigación.

Tipo de investigación

Artículos evaluados por pares indexados en Scopus, Science Direct, PubMed y Google Scholar, a texto completo, disponible en idioma español o inglés.

Literatura gris (trabajos de grado, cartas editoriales, reportes, memorias en conferencias, protocolos, disertaciones, etc.).

Selección de los estudios y extracción de datos

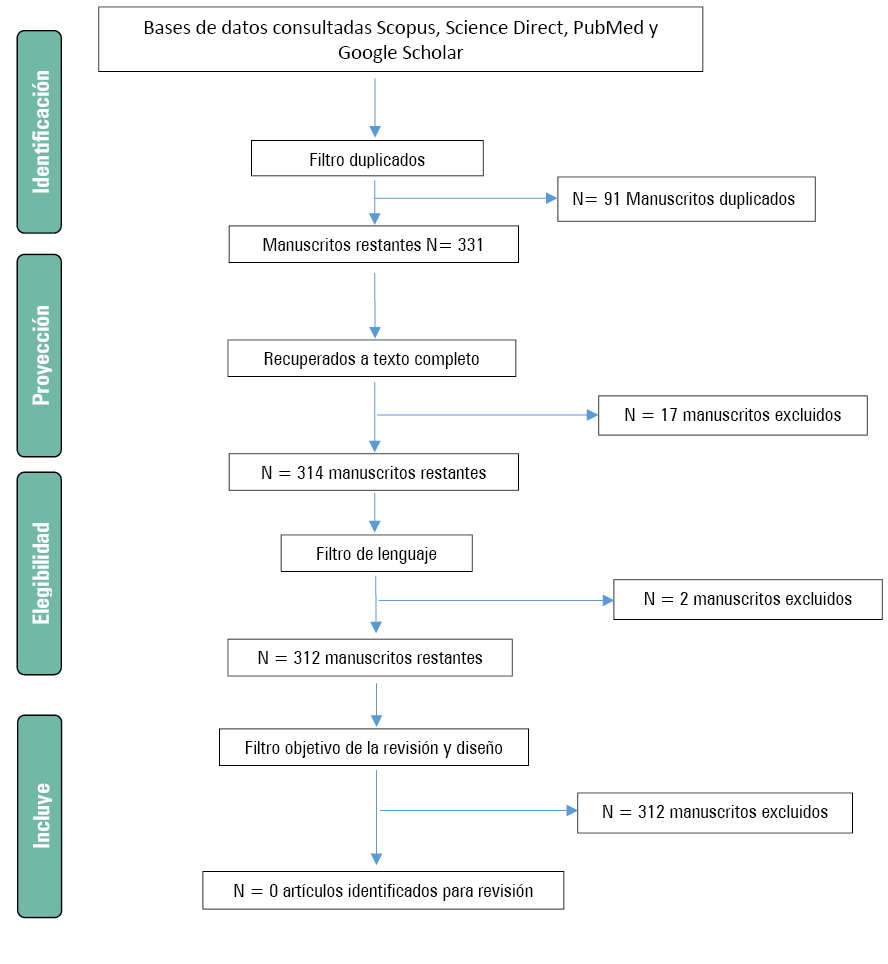
Los artículos fueron leídos y se extrajo información clave como: diseño del estudio, objetivos, medidas e instrumentos utilizados, principales resultados y las implicaciones del estudio. Posteriormente fue realizada una síntesis temática en función de extraer las conclusiones y hallazgos más importantes de cada estudio. La estrategia de búsqueda se presenta en la figura 1:

Figura 1.

PRISMA 2009. Diagrama de flujo estrategia de búsqueda.

Resultados

Se buscaron evidencias de ensayos clínicos, estudios de cohortes y casos controles para evaluar la proporción de niños con TDAH que pueden esperar un diagnóstico de dificultad de aprendizaje. No obstante, no encontramos resultados que cumplan el objetivo de la revisión.

Sin embargo, encontramos 6 estudios observacionales que evaluaron el TDAH y su relación con el aprendizaje (tabla 2):

Tabla 2

Estudios observacionales en preescolares con TDAH y aprendizaje

Título

Autor y año

Relación con el TDAH / aprendizaje

Preschool Inhibitory Control Predicts ADHD Group Status and Inhibitory Weakness in School

de Jacobson, Schneider, & Mahone (2017)

Se examinó la utilidad discriminativa de las medidas de desempeño del control inhibitorio en niños en edad preescolar con y sin TDAH, para determinar si las medidas de desempeño se sumaban a la predicción diagnóstica y a la predicción de la función ejecutiva diaria calificada por el informante. Los niños de 4 a 5 años (N = 105, 61% varones; 54 TDAH, sin medicación previa) fueron evaluados utilizando medidas de desempeño (Prueba de desempeño auditivo continuo para preescolares-errores de la Comisión, Prueba de respuesta motora conflictiva, Estatua NEPSY) y calificaciones de inhibición (Inventario de calificación de comportamiento de la función ejecutiva-versión preescolar) del cuidador (padre, maestro).

Respecto al déficit de atención e hiperactividad en primera infancia y sus implicaciones para el aprendizaje, las medidas de desempeño predijeron significativamente el control inhibitorio en el aula (calificaciones de los maestros), más allá de los informes de los padres sobre el control inhibitorio. Por esto concluyen que las medidas de rendimiento del control inhibitorio pueden ser predictores adecuados del estado del TDAH, pero no necesariamente lo relacionan con la capacidad de aprendizaje.

Symptom Expression in Hyperactive

Children: An Analysis of Observations

Schworm & Birnbaum (1989)

En su estudio compararon el comportamiento de los estudiantes diagnosticados hiperactivos o con trastorno por déficit de atención con los estudiantes diagnosticados con problemas de aprendizaje, síntomas asociados con hiperactividad, falta de atención, e impulsividad de 19 estudiantes hiperactivos y 17 no hiperactivos (problemas de aprendizaje). Los análisis revelaron diferencias cualitativas entre los grupos, indicando que pocos síntomas distinguen un diagnóstico de otro. Los estudiantes hiperactivos demostraron más habla, búsqueda no sistemática e impersistencia motora que los estudiantes no hiperactivos. Los estudiantes con problemas de aprendizaje demostraron más movimiento de las extremidades superiores y mostraron más falta de atención cuando participaron en tareas visuales que los estudiantes hiperactivos. Los hallazgos cuestionaron el uso de categorías generales de comportamiento como la hiperactividad para discriminar a los estudiantes hiperactivos de los no hiperactivos.

The impact of preschool inattention,

hyperactivity, and impulsivity on social and

academic development: a review

Spira & Fischel (2005)

Existe una sólida literatura que respalda la conexión entre el TDAH y el aprendizaje en niños en edad escolar (Bender & Smith, 1990; Frick & col., 1991; Hinshaw, 1992, como se citan en Spira & Fischel, 2005). Su trabajo sugiere que los niños con TDAH son vulnerables a gran cantidad de dificultades durante los años escolares y tienen mayor riesgo de dificultades sociales, incluidas las discapacidades del aprendizaje, rechazo de los compañeros y disminución de las expectativas de los maestros (Ladd; Birch & Buhs; Merrell & Wolfe; Vaughn; Hogan; Lancelotta; Shapiro & Walker, como se citan en Spira & Fischel, 2005).

Se analizan varias explicaciones de la relación entre los síntomas del TDA/H preescolar y el rendimiento, incluida una explicación que se centra en la relación entre la falta de atención, la hiperactividad y la impulsividad, y la adquisición de la alfabetización emergente y las habilidades lingüísticas (Spira & Fischel, 2005). Este aprendizaje está analizado de acuerdo a los cambios que pueden observarse en la conducta de un sujeto. Los niños con síntomas desatención, hiperactividad e impulsividad en el preescolar tienen más probabilidades, que aquellos sin tales síntomas, de experimentar problemas de aprendizaje en la escuela primaria. Las razones de esta relación aún no están claras; el debate sobre la dirección de la causalidad no ha sido resuelto. Además de los modelos propuestos para aclarar el vínculo entre comportamiento y aprendizaje en la población de esta edad en general, hay un modelo que específicamente se relaciona con los preescolares y propone que la inactividad y la hiperactividad afectan el aprendizaje posterior a través de su impacto negativo en la alfabetización emergente.

Inattention, hyperactivity and impulsiveness:

Their impact on academic achievement and progress

Merrell & Tymms (2001)

Sugieren que las calificaciones bajas de los estudiantes requieren una aplicación de una escala de calificación basada en criterios diagnóstico para el TDAH, debido a que los niños con puntajes muy bajos en evaluaciones de lectura y matemáticas por lo general presentan problemas de conducta graves y trastorno de hiperactividad. La escala de calificación del comportamiento podría ser una herramienta útil para sensibilizar a los maestros sobre los niños pequeños con problemas de conducta graves, problemas de inatención, hiperactividad e impulsividad que no han sido diagnosticados con TDAH.

Attention-Deficit /

Hyperactivity Disorder In

Preschoolers

Does It Exist and Should We Treat It?

Blackman (1999)

Niños con retrasos cognitivos, inmadurez del neuro-desarrollo o problemas de aprendizaje pueden percibirse como excesivamente activos o desatentos, especialmente si las expectativas son inapropiadas para el nivel de desarrollo o si hay un desajuste entre las capacidades del niño y las exigencias en determinados entornos. Se debe formular una evaluación cognitiva para determinar el potencial de aprendizaje, así como una evaluación para determinar el logro y, lo que es más importante, el estilo de aprendizaje puede ser de gran ayuda tanto desde el punto de vista diagnóstico como prescriptivo. Las dificultades de aprendizaje no se pueden identificar de manera confiable antes del ingreso a la escuela, pero las debilidades relativas pueden describir habilidades de desarrollo. El diagnóstico de TDAH en niños en edad preescolar es difícil. El nivel de alta actividad, la impulsividad y la capacidad de atención breve, hasta cierto punto, son apropiados para la edad característica de los niños normales en edad preescolar. Sin embargo, niveles excesivos de estas características impiden la socialización exitosa y el aprendizaje óptimo.

Psychomotor development and learning difficulties in preschool children with probable attention deficit hyperactivity disorder: An epidemiological study in Navarre and La Rioja

Marín-Méndez et al. (2017)

Encontraron diferencias significativas entre el probable TDAH y la percepción de los padres en torno a las dificultades en el lenguaje expresivo, la comprensión y la motricidad fina, así como en las emociones, la concentración, el comportamiento y las relaciones. Alrededor del 34% de los niños en edad preescolar con probable TDAH mostraron dificultades globales de aprendizaje, principalmente en pacientes con el tipo desatento. Según el análisis multivariado, las dificultades de aprendizaje se asociaron significativamente tanto con el retraso del desarrollo psicomotor durante los primeros 3 años de vida según la evaluación de los padres, como con el probable TDAH. También se encontró que existe una conexión probable entre el TDAH en niños en edad preescolar y la percepción de los padres, acerca de las dificultades en varias dimensiones del desarrollo y el aprendizaje. Por esto los autores argumentan que la detección temprana del TDAH en edades preescolares es necesaria para iniciar intervenciones clínicas y educativas rápidas y efectivas.


Al eliminar el filtro de diseño metodológico se encontró que, según las 6 fuentes consultadas, una parte de los estudios arroja que no existe una relación directa entre TDAH y los problemas de aprendizaje, mientras que los otros están de acuerdo en que el TDAH afecta negativamente en el aprendizaje, sin ser la única causa de esta afección. Esto se sustenta en que 4 de los 6 artículos aquí estudiados a profundidad están de acuerdo en decir que el TDAH afecta negativamente el aprendizaje, (Marín-Méndez et al., 2017; Merrell & Tymms, 2001; Spira & Fischel, 2005; Blackman, 1999), mientras que los otros 2 estudios (Jacobson et al. 2017; Schworm & Birnbaum, 1989) no fueron concluyentes, debido a que se piensa que síntomas del TDAH pueden ser confundidos con comportamientos normales de la edad preescolar.

Discusión

Las dificultades del aprendizaje en el déficit de atención e hiperactividad en preescolares entre los 2 y 5 años representan un desafío para la realización de estudios de cortes, casos y controles o ensayos clínicos debido a la ausencia de estudios con este diseño, población (2 a 5 años), exposición (TDA/TDH/TDAH) y resultado (dificultades del aprendizaje) en las bases de datos más amplias del mundo.

Sin embargo, encontramos seis estudios observacionales que cumplieron con la población, exposición y resultado. Así las cosas, en población preescolar presentar TDAH sí se asocia con dificultades del aprendizaje en cuatro de los estudios. Los últimos dos advierten la dificultad para su diagnóstico debido a que el déficit de atención o la hiperactividad son aspectos propios del desarrollo de niños preescolares. Se considera que esto está relacionado a diferencias en la mielinización cerebral, donde el lóbulo frontal, encargado de la regulación y control de la actividad, relacionada con procesos atencionales y de control comportamental, está en proceso de mielinización (Williamson & Lyons, 2018).

En consecuencia, creemos que identificar TDAH en población preescolar se convierte en una dificultad a lo largo de los estudios, por una razón principal: la maduración cortical, en la que se encuentran diferencias entre sujetos con TDAH y sin TADH respecto a la sustancia blanca (Shaw et al., 2007; Li et al., 2010; Wu et al., 2014).

Lo anterior se ejemplifica en estudios de prevalencia recientes. En efecto, Huang et al. (2016) encontraron una prevalencia e incidencia del TDAH entre los 6 y 11 años del 62.7% comparados con sujetos de 12 años o más, similar a la encontrada en Llanos et al. (2019).

Otra razón ligada es la disparidad entre padres y maestros de niños en edad preescolar evaluados por problemas de conducta, incluida la hiperactividad y la falta de atención, en la que los padres se preocupan menos que los maestros respecto a las características de: carácter temperamental difícil, alta intensidad de expresión afectiva, dificultades con los cambios en rutinas, bajo umbral sensorial y arritmicidad de las funciones biológicas (Blackman, 1999).

Con las anteriores ideas, señalamos que el TDAH en la etapa preescolar representa un desafío para el diagnóstico, debido a las condiciones del desarrollo propias de la primera infancia en las que el juego ocupa un papel principal en la formación de la función simbólica, la consolidación de la atención voluntaria y del papel regulador del lenguaje (García et al., 2013) necesarios para el aprendizaje pedagógico (lectura, escritura y cálculo).

Por su parte, en el DSM V, el TDAH está asociado a nivel cognitivo con el déficit de atención y a nivel comportamental con la hiperactividad/impulsividad. Aun cuando la etiología no está clara, factores psicosociales como violencia, estrés, consumo de tabaco o alcohol, el nivel educativo de la madre, falta de oportunidades económicas, junto a aspectos como bajo peso al nacer, prematuridad o una talla muy grande o pequeña al nacer, se relacionaron con desarrollar TDAH (Pires et al., 2013). Pensamos que el aumento de la prevalencia del TDAH está en relación con los índices de desigualdad presentes a lo largo del mundo (Webb, 2013), donde violencias, tabaquismo, disfuncionalidad familiar, maltratos, son condiciones epigenéticas que favorecen la expresión del fenotipo TDAH (Schuch et al., 2015).

En general, a partir de los estudios observacionales revisados, sí hay relación entre el TDAH y las dificultades del aprendizaje en preescolares, aunque somos conscientes de la falta de estudios en esta área para esta edad, debido a que la mayoría de estudios TDAH con casos clínicos, cortes y casos y controles se realizan en edades más avanzadas, por esta razón se recomiendan estudios con este tipo de diseño para una recolección de mejores evidencias en términos del ciclo vital sobre el trastorno.

Con ello, se reafirma la necesidad de que algunos signos asociados a TDAH, como la desatención e hiperactividad pueden asociarse a otras causas como problemas familiares, carencias afectivas y culturales, no necesariamente al TDAH. Sumado a esto, algunas características esenciales del TDAH como falta de atención, impulsividad e hiperactividad son descriptores adecuados del comportamiento de la mayoría de los niños en edad preescolar, por eso la certeza en el diagnóstico de TDAH en preescolares es difícil debido a la variabilidad del comportamiento del día a día, las respuestas situacionales al medio ambiente e interpretaciones adultas del comportamiento (Blackman, 1999).

En ese sentido, es útil un proceso psicoeducativo para que maestros y padres puedan aprender a diferenciar signos de TDAH de aquellos propios de la edad y de las distintas respuestas situacionales fruto del juego, conflictos con pares, padres y cuidadores. En consecuencia, tener TDAH implica tener problemas de atención, pero no es la razón única para que se den estos problemas, es decir, tener problemas de atención no implica que el niño tenga TDAH. Pero tener TDAH sí implica tener problemas de atención y en consecuencia afecta la calidad del aprendizaje, por la imposibilidad para el reconocimiento del estímulo visual o audioverbal significativo (Galindo et al., 2016).

La evidencia acumulada sugiere que es más probable que los niños en edad preescolar muestren un comportamiento hiperactivo, no obediente, agresivo e impulsivo en el contexto de crianza no involucrada o severa (Blackman, 1999). Ello ayuda a que se pueda confundir el diagnóstico y asimilar factores que no necesariamente indican la presencia de TDAH. Sea debido al TDAH o no, el mero hecho de que los niños en edad preescolar tengan estas características, afecta el aprendizaje, a lo cual un diagnóstico específico de TDAH no sería estrictamente necesario, según Blackman (1999), debido a que las características de los niños en edad preescolar, como la impulsividad y la capacidad de atención breve, pueden afectar el aprendizaje óptimo, así sean o no sean debidos a un trastorno por TDAH.

Aunque el diagnóstico es necesario para obtener claridad clínica y terapéutica, el énfasis debe ser colocado en la resolución de síntomas, dadas las incertidumbres de la precisión del diagnóstico en este grupo de edad. Aplazar un diagnóstico específico de TDAH puede llegar a confundir las cuestiones, y debe ser considerada la evaluación. Los problemas de conducta grave en los niños pequeños deben incluir una consideración integral de interacciones ambientales, de salud, cognitivas, educativas y conductuales. La evaluación y la intervención deben centrarse en las interacciones entre el niño y su entorno para determinar cómo facilitan o dificultan la adaptación e integración a medida que, tanto el niño como el entorno, cambian y evolucionan (Blackman, 1999).

Conclusiones

En algunos países no existen los estudios por medio de casos clínicos de la relación TDAH con problemas de aprendizaje, o existen para la edad adolescente y adulta en la que resultar ser más visible la atención clínica por estos síntomas. Esto crea una desventaja para la mejor ponderación de un porcentaje con estudios a favor de que el TDAH afecte negativamente el aprendizaje en edad preescolar, sin embargo, los autores investigados en estudios observacionales hacen un profundo análisis del tema teniendo en cuenta las amplias variedades de sintomatología y similaridad con los diferentes subtipos de trastornos por déficit de atención, lo cual es una ventaja del presente estudio.

Mucha de la evidencia sobre la cuestión de hasta qué punto los niños con TDAH se quedan atrás respecto a sus pares en materias académicas, se ha restringido a tamaños de muestra pequeños. Además, los criterios de diagnóstico se han revisado en los últimos años y los hallazgos de estudios más antiguos puede que ya no sean válidos. Por lo tanto, es necesario recopilar nuevos datos para cuantificar con precisión la medida en que los niños, con cada uno de los tres subtipos de TDAH, se retrasan respecto a sus compañeros en materias académicas (Merrell & Tymms, 2001).

Múltiples estudios apoyan una asociación entre síntomas de TDAH y bajo rendimiento escolar entre las edades de 6 y 12 años. Sin embargo, pocos estudios han analizado esta asociación en niños en edad preescolar, y hay sub-diferencias metodológicas sustanciales entre ellos (Marín-Méndez et al., 2017).

Frente a los casos en que el TDAH representó una dificultad de aprendizaje para los niños preescolares, se sugiere estudios futuros sobre el tema para reorientar la enseñanza y la participación de los padres en la intervención para la apropiación del aprendizaje.

Conflicto de intereses

Los autores declaran la inexistencia de conflicto de interés con institución o asociación comercial de cualquier índole.

Referencias

American Psychiatric Association. (2016). DSM-V. Manual diagnóstico y estadístico de los trastornos mentales [Suplemento]. https://psychiatryonline.org/pb-assets/dsm/update/Spanish_DSM5Update2016.pdf

Blackman, J. A. (1999). Attention-deficit/hyperactivity disorder in preschoolers: Does it exist and should we treat it? Pediatric Clinics of North America, 46(5), 1011–1025. https://doi.org/10.1016/S0031-3955(05)70169-3

Galindo, G., Solovieva, Y., Machinskaya, R., & Quintanar, L. (2016). Atención selectiva visual en el procesamiento de letras: Un estudio comparativo. Ocnos. Revista de Estudios sobre Lectura, 15(1), 69–80. https://doi.org/10.18239/ocnos_2016.15.1.945

García, M.-A., Solovieva, Y., & Quintanar, L. (2013). El desarrollo de neoformaciones a través del juego y del cuento en niños preescolares. Culture and Education, 25(2), 183–198. https://doi.org/10.1174/113564013806631255

Huang, C. L.-C., Weng, S.-F., & Ho, C.-H. (2016). Gender ratios of administrative prevalence and incidence of attention-deficit/hyperactivity disorder (ADHD) across the lifespan: A nationwide population-based study in Taiwan. Psychiatry Research, 244, 382-387. https://doi.org/10.1016/j.psychres.2016.08.023

Jacobson, L. A., Schneider H., & Mahone, E. M. (2017). Preschool Inhibitory Control Predicts ADHD Group Status and Inhibitory Weakness in School. Archives of clinical neuropsychology: the official journal of the National Academy of Neuropsychologists, 33(8), 1006–1014. https://doi.org/10.1093/arclin/acx124

Li, J., Olsen, J., Vestergaard, M., & Obel, C. (2010). Attention-deficit/hyperactivity disorder in the offspring following prenatal maternal bereavement: a nationwide follow-up study in Denmark. European child & Adolescent Psychiatry, 19(10), 747–753. https://doi.org/10.1007/s00787-010-0113-9

Llanos Lizcano, L. J., García Ruiz, D. J., González Torres, H. J., & Puentes Rozo, P. (2019). Trastorno por déficit de atención e hiperactividad (TDAH) en niños escolarizados de 6 a 17 años. Pediatría Atención Primaria, 21(83), e101-e108. https://hdl.handle.net/20.500.12442/3954

Marín-Méndez, J. J., Borra-Ruiz, M. C., Álvarez-Gómez M. J., & Soutullo Esperón, C. (2017). Psychomotor development and learning difficulties in preschool children with probable attention deficit hyperactivity disorder: An epidemiological study in Navarre and La Rioja. Neurología, 32(8), 487–493. https://doi.org/10.1016/j.nrl.2016.02.009

Merrell, C., & Tymms, P. B. (2001). Inattention, hyperactivity and impulsiveness: their impact on academic achievement and progress. British Journal of Educational Psychology, 71(1), 43–56. https://doi.org/10.1348/000709901158389

Methley, A. M., Campbell, S., Chew-Graham, C., McNally, R., & Cheraghi-Sohi, S. (2014). PICO, PICOS and SPIDER: a comparison study of specificity and sensitivity in three search tools for qualitative systematic reviews. BMC Health Services Research, 14, 579. https://doi. org/10. 1186/s12913-014-0579-0

Pires, T.d.O., da Silva, C.M.F.P., & de Assis, S.G. (2013). Association between family environment and attention deficit hyperactivity disorder in children – mothers’ and teachers’ views. BMC Psychiatry, 13, 215–230. https://doi.org/10.1186/1471-244X-13-215

Shaw, P., Eckstrand, K., Sharp, W., Blumenthal, J., Lerch, J. P., Greenstein, D., Clasen, L., Evans, A., Giedd, J., & Rapport, J. L. (2007). Attention-deficit/hyperactivity disorder is characterized by a delay in cortical maturation. Proceedings of the National Academy of Sciences of the United States of America, 104(49), 19649-19654. https://doi.org/10.1073/pnas.0707741104

Schuch, V., Utsumi, D. A., Costa, T. V., Kulikowski, L. D., & Muszkat, M. (2015). Attention deficit hyperactivity disorderin the light of the epigenetic paradigm. Front in Psychiatry, 6, 126. https://doi.org/10.3389/fpsyt.2015.00126

Schworm, R. W., & Birnbaum, R. (1989). Symptom expression in hyperactive children: an analysis of observations. Journal of Learning Disabilities, 22(1), 35-45. https://doi.org/10.1177/002221948902200107

Spira, E. G., & Fischel, J. E. (2005). The impact of preschool inattention, hyperactivity, and impulsivity on social and academic development: a review. Journal of Child Psychology and Psychiatry, and allied disciplines, 46(7), 755–773. https://doi.org/10.1111/j.1469-7610.2005.01466.x

Webb, E. (2013). Poverty, maltreatment and attention deficit hyperactivity disorder. Archives of Disease in Childhood, 98(6), 397–400. http://dx.doi.org/10.1136/archdischild-2012-303578

Williamson, J. M., & Lyons, D. A. (2018). Myelin Dynamics Throughout Life: An Ever-Changing Landscape? Frontiers in Cellular Neuroscience, 12, 424. https://doi.org/10.3389/fncel.2018.00424

Wu, Y.H., Gau, S.S., Lo, Y. C., & Tseng, W.Y. (2014). White matter tract integ-rity of frontostriatal circuit in attention deficit hyperactivity disorder: association with attention performance and symptoms. Human Brain Mapping, 35(1), 199–212. https://doi.org/10.1002/hbm.22169

Notas de autores

Adriana Marcela Álvarez García

Estudiante doctorado en psicología Universidad de San Buenaventura Cali, estudiante doctorado en salud pública Universidad de la Sapienza, psicóloga. Profesora en educación preescolar, Universidad Santiago de Cali, Cali-Colombia.

Contacto: adriana. alvarez01@usc.edu.co

Alejandro Botero Carvajal

Magíster en Educación y Desarrollo Humano, especialista en Neuropsicología infantil. Profesor de psicología, Facultad de Salud, Universidad Santiago de Cali, integrante de del grupo de investigación Gineysa, Cali-Colombia. Contacto: Alejandro.botero00@usc.edu.co, ORCID: https://orcid.org/0000-0003-1670-518X