Estructura de trabajos de investigación para grado en programas de maestría en profundización de las ciencias administrativas
Structure of research projects for degree in master’s programs in depth of administrative sciences
Jhony Alexander Barrera Lievano*, Jesús Beltrán Virgüez**, Sandra Patricia Parada Fonseca***
Corporación Universitaria Minuto de Dios
Recibido: 19 de mayo de 2023–Aceptado: 18 de octubre de 2023–Publicado: 1 de agosto de 2024
Forma de citar este artículo en APA:
Barrera Lievano, J. A., Beltrán Virgüez, J., & Parada Fonseca, S. P. (2024). Estructura de trabajos de investigación para grado en programas de maestría en profundización de las ciencias administrativas. Revista Colombiana de Ciencias Sociales, 15(2), 656-679. https://doi.org/10.21501/22161201.4730
Resumen
Según el Ministerio de Educación Nacional (men), en Colombia las maestrías en profundización tienen como propósito ampliar y desarrollar conocimientos, habilidades y actitudes en favor de la generación de soluciones a problemas disciplinares, profesionales o interdisciplinares o habilitar al estudiante como investigador. Para optar por la titulación, el maestrante debe realizar un trabajo de investigación. Dado lo anterior, surge la siguiente pregunta: ¿cuál es la estructura adecuada para un trabajo de grado de maestría en profundización en el campo de las ciencias administrativas?
El objetivo principal es realizar una propuesta de estructura mínima adecuada para el desarrollo de trabajos de grado de maestrías en profundización del campo de las ciencias administrativas, que atienda los lineamientos dados por el men. Para ello, se desarrolla una investigación cualitativa con diseño de fenomenología empírica, se aplica la estrategia de triangulación de investigadores, con base en una muestra no estadística compuesta por profesionales expertos en la materia y se proponen estructuras de trabajos de grado acordes a las posibles salidas que indica el men, según lo evidenciado en la literatura y los datos primarios recolectados.
Palabras clave
Ciencias administrativas; Investigación; Investigación aplicada; Método científico; Metodología; Proyecto de investigación; Tesis; Trabajo de investigación.
Abstract
According to the Ministerio de Educación Nacional–MEN, in Colombia master’s degrees in depth have the purpose of expanding and developing knowledge, skills and attitudes in favor of generating solutions to disciplinary, professional, or interdisciplinary problems and/or to qualify the student as a researcher. To opt for the degree, the teacher must carry out a research project. Given the above, the question arises: what is the appropriate structure for a master’s degree work in depth in the field of administrative sciences? The main objective is to make a proposal for a minimum structure suitable for the development of master’s degree projects in depth in the field of administrative sciences, which meets the guidelines of the MEN. A qualitative research with an empirical phenomenology design is developed. The researchers triangulation strategy is applied based on a non-statistical sample made up of expert professionals in the field. Structures of degree works are proposed according to the possible outputs indicated by the MEN, as evidenced in the literature and the primary data collected.
Keywords
Administrative Sciences; Investigation; Applied research; Scientific method; Methodology; Investigation project; Thesis; Research work
Introducción
El papel de la educación superior dentro de una nación juega un rol relevante, ya que procura elevar sus niveles de competitividad y así aportar a la superación de diferentes tipos de problemáticas (Cardoso & Cerecedo, 2019). En este escenario, los programas de posgrado, específicamente los de maestría, tienen un alto impacto, puesto que permiten a los estudiantes profundizar en temáticas particulares y generar conocimiento que alimente al sistema en general. Cabe recordar que las Instituciones de Educación Superior (ies) se convierten en escenarios donde se construye nuevo conocimiento (Pino-Sera, 2022).
En Colombia, se reconoce el programa de maestría dentro de la educación formal y, en cuanto al nivel de formación, se lo relaciona dentro de los posgrados. Las maestrías, como lo indica el men (2019), pueden ser de investigación o de profundización, las cuales tienen como propósito ampliar y desarrollar conocimientos, habilidades y actitudes en favor de la generación de soluciones a problemas disciplinares, profesionales o interdisciplinares o habilitar al maestrante como investigador.
Lo anterior permite comprender que, sin importar si el programa de maestría es de profundización o de investigación, en este nivel de formación se busca habilitar al estudiante como investigador. Ahora, respecto a las maestrías en profundización, la misma fuente afirma que estas propenden por un desarrollo avanzado en conocimientos, actitudes y habilidades que llevan a los maestrantes a la generación de soluciones de problemas de carácter disciplinar, interdisciplinar o profesional. También, especifica que para optar por el título de maestría el estudiante deberá realizar un trabajo de investigación que puede ser en forma de estudio de caso, la presentación de la solución de un problema concreto, el desarrollo del análisis de una situación particular o, finalmente, aquello que determine la institución como válido para la obtención de la titulación (men, 2019).
Como se puede identificar, los procesos de investigación que se gestan y desarrollan en los programas de maestría en profundización propenderán por la búsqueda de soluciones a problemáticas puntuales, así como al abordaje de situaciones particulares, en ambos casos referente al campo de conocimiento específico.
Existen diferentes conceptos y posturas respecto a los tipos de investigación. Un referente a nivel global es el Manual de Frascati (Organización para la Cooperación y el Desarrollo Económicos [ocde], 2015), en el cual se describen y tipifican diversos tipos de investigación para tener un parámetro mundial en favor de la medición de las actividades científicas y tecnológicas respecto a la investigación y el desarrollo experimental – i+d.
Frascati engloba, en el término de i+d, tres tipos de actividad; a saber, investigación básica, investigación aplicada y desarrollo experimental. Para los programas de maestría en profundización, de estas se retoman los conceptos de investigación básica e investigación aplicada, pues se reconoce que las dos se desarrollan por parte de la comunidad académica que conforman dichos programas; sin embargo, se da mayor prioridad a la investigación aplicada, que está soportada en los trabajos de grado de sus maestrantes, teniendo en cuenta lo mencionado por el men.
Lo que sí tienen en común aquellos dos tipos de investigación en el marco del i+d, según el Frascati (ocde, 2015), es que por característica innegociable debe ser
- Novedosa (orientada a nuevos descubrimientos)
- Creativa (se basa en conceptos e hipótesis originales y que no resulten obvios)
- Incierta (existe incertidumbre con respecto al resultado final)
- Sistemática (estar planeada y presupuestada)
- Transferible y/o reproducible (da lugar a resultados que podrían reproducirse)
En cuanto a lo que es la investigación básica, siguiendo la misma línea, en el Frascati (ocde, 2015) se menciona que esta se lleva a cabo en el desarrollo de trabajos experimentales o teóricos, que se realizan para obtener nuevos conocimientos respecto a fundamentos, hechos o fenómenos que se caracterizan por ser observables, sin intención de que a estos se les otorgue aplicaciones prácticas o utilización determinada. Por otra parte, la misma fuente asegura que la investigación básica se desarrolla aun sin conocer las posibles aplicaciones que se puedan obtener en los resultados logrados, de allí la afirmación que sustenta que aquella investigación se realiza sin la intención de otorgar aplicaciones prácticas o utilización determinada a estos. Como se puede apreciar, la investigación básica busca la generación de nuevo conocimiento sin una necesaria intención de aplicación de sus resultados en el corto o mediano plazo.
Aunque la investigación básica no es el eje central de un programa de maestría en profundización, no significa que no se desarrolle o no se geste dentro de esta; por ejemplo, el cuerpo profesoral del programa seguramente propenderá por el desarrollo de esta actividad con miras a fortalecer sus bases epistemológicas, a soportar cambios, a la ratificación de los perfiles de egreso de los maestrantes o a generar las bases para abordar problemáticas que se dan en su campo de conocimiento, ya que, de hecho, la investigación aplicada se basa en los resultados de la investigación básica (Nieto, 2018) para abordar situaciones puntuales. Para esto, los docentes deberán contar con competencias específicas relacionadas con la investigación, a fin de dar alcance a lo que se espera de un programa de este nivel de formación (Cardoso & Cerecedo, 2013).
La investigación aplicada es el eje central de un programa de maestría en profundización debido al alcance que el men da a este tipo de programas según el nivel de formación. Respecto a este tipo de investigación, en el Frascati (ocde, 2015) se menciona que es original y se desarrolla para adquirir conocimientos nuevos, está dirigida a un objetivo o propósito específico práctico. De igual manera, la misma fuente menciona que la investigación aplicada se desarrolla con miras a determinar los usos posibles de los resultados logrados en la investigación básica, para establecer o determinar métodos o formas nuevas de alcanzar objetivos específicos.
De este modo, propende por solucionar problemas específicos, con base en los resultados de investigación básica, y sus resultados procurarán ser validados para aplicaciones en productos, métodos, sistemas u operaciones. En todos los casos, este tipo de investigación desarrolla ideas que las convierte en algo operativo y tiene como característica que sus resultados se pueden proteger mediante la propiedad intelectual, lo que incluye la confidencialidad.
Según Cordero (2009), la investigación aplicada se caracteriza por generar un vínculo entre la ciencia y la sociedad, lo cual permite que los hallazgos de la ciencia desarrollados en la investigación básica generen soluciones a problemáticas de la vida cotidiana. Como se puede apreciar, la investigación aplicada da el alcance de lo especificado por el men en cuanto a la investigación que se espera que se desarrolle por parte de los estudiantes en programas de maestría en profundización.
La investigación aplicada centra sus esfuerzos en abordar problemáticas específicas y se basa en los resultados generados en la investigación básica, los cuales por naturaleza no son específicos, sino generales. En cuanto a su duración, la investigación aplicada se realiza en el corto o mediano plazo, mientras que la investigación básica, a largo plazo (ocde, 2015). No se debe generalizar indicando que todos los estudios son investigación, así como tampoco se debe asegurar que todo proyecto sea investigación.
No todos los estudios se desarrollan bajo principios de investigación ni todos los proyectos son de investigación. Esto no demerita a los estudios o proyectos que no sean de carácter investigativo, pero sí reconoce que existe una diferencia, ante todo metodológica. Toda investigación, sea básica o aplicada, se debe desarrollar bajo un método adecuado, por ejemplo, el método científico, el cual procura la objetividad para la obtención de conocimientos confiables (González, 1973).
Todo lo anterior deja un interrogante por resolver; a saber, ¿cuál es la estructura adecuada para un trabajo de grado de maestría en profundización en el campo de las ciencias administrativas? Esto lleva a plantear el objetivo de realizar una propuesta de estructura mínima adecuada para el desarrollo de trabajos de grado de maestrías en profundización del campo de las ciencias administrativas que atienda a los lineamientos dados por el men.
Trabajo de investigación para egresar de programas de maestría en profundización en el campo de las ciencias administrativas
Ante todo, un trabajo de investigación para grado, en el marco de un programa de maestría en profundización, debe entenderse como un proceso planificado que demanda tiempo y esfuerzo por parte del maestrante, ya que se espera que llegue a la comunidad científica (Mamani-Benito et al., 2022) para aportar al campo de conocimiento y a la interpretación de la realidad, pues el programa en sí debe estar construido acorde a las necesidades con que cuenta el contexto en que se desarrolla (Zambrano Sandoval & Chacón Corzo, 2021).
Es claro, según lo mencionado en el decreto 1330 de 2019, que para optar por el título de maestría el estudiante deberá realizar un trabajo de investigación, pero, ¿qué hace que un trabajo sea de investigación?, la respuesta a esta pregunta está en el método que se utilice. El método, según Buendía (1997), es la determinación del “camino” a seguir para lograr lo propuesto. Como lo menciona Descartes (1637/2010), el método procura llevar al conocimiento, que se basa en un orden verdadero y que confiere todo lo que tiene certidumbre.
En términos generales, se puede asegurar que el método científico es uno de los de mayor difusión a nivel mundial, aunque no es el único y no se puede generalizar a todas las ciencias (Tamayo, 2012). Aunque no existe una definición unificada de este (Morles, 2002), si se puede decir que consiste en la búsqueda de explicaciones objetivas de la realidad (Cáceres, 1996). El método científico reúne una serie de características que permiten la obtención de nuevo conocimiento científico, el cual no pretende ser definitivo (Asensi-Artiga, y Parra-Pujante, 2002) ni es la única forma de realizar investigación científica (Morles, 2002). El método científico es la determinación de los procedimientos que se siguen para llegar a resultados que pueden ser comprobables y replicables desde el punto de vista científico (Cohen & Manion, 1990).
Se puede decir que el método científico busca generar unos parámetros mínimos para aceptar los resultados de procesos de investigación que, como lo mencionan Ñaupas et al. (2018), parten de un proceso ordenado que por característica propia permite generar conocimiento verificable, que se basa en una secuencia de pasos. Dicha secuencia debe permitir que sea replicable el proceso de generación de resultados que validan el nuevo conocimiento. Realmente lo que valida o invalida el conocimiento generado, el nuevo conocimiento, es el método que se aplique para llegar a este. Sin importar el método que se utilice, para que sea válido, desde el punto de vista de la ciencia, este deberá contemplar diferentes características, entre las que se encuentran la posibilidad de ser replicable y de ser comprobable.
a) Estudio de caso
Uno de los objetivos centrales que identifican el accionar investigativo en la universidad es la solución de problemas asociados al campo discursivo, bien sean de orden teórico o de orden práctico. En cualquier caso, representan un problema pendiente por ser atendido (Bauce, 2007). En el ámbito de la investigación, se han venido desarrollando diversas herramientas de conformidad con los lineamientos de cada paradigma. El estudio de caso se centra, con claridad, en el ámbito de la investigación cualitativa (Simons, 2009/2011), método que a nivel posgradual, en las universidades de Latinoamérica, ha venido ganando terreno, evidenciado en los reglamentos de titulación (Piñero, et al., 2021).
Respecto al estudio de caso, se han presentado objeciones en cuanto a su uso metodológico, particularmente por la dificultad de mantener la pretensión de lograr universalidad en la ciencia y rigurosidad en su proceder (Noor, 2008). Yin (1989) ha trabajado sobre lo que representa el estudio de caso en la investigación en las ciencias sociales e indica que aquel es un método de investigación que aporta al entendimiento de fenómenos de orden individual y colectivo caracterizados por la profundidad en su estudio, los cuales cuentan con los elementos de rigurosidad para garantizar la creación de teoría, por ejemplo, y no están libres de control científico (Flyvbjerg, 2003).
Los estudios de caso parecen considerarse como una fuente de investigación en términos cualitativos. De acuerdo con Durán (2014), lo que caracteriza el estudio de caso es la profundidad al abordar el fenómeno o el hecho a estudiar, lo que permite adentrarse en su complejidad. Este argumento recoge el sentir de muchos investigadores que defienden el alcance y la necesidad de adentrarse en los contextos de fenómenos específicos.
Los estudios de caso se han convertido en un recurso utilizado en el campo de los programas de negocios, ha venido ganando fuerza. Según Hoon (2013), la potencia de los estudios de caso se deriva del detalle proporcionado por la especificidad de lo estudiado, que genera nuevos conocimientos al respecto de la minucia. En este sentido, el estudio de caso se ha convertido en un recurso utilizado por investigadores avanzados e investigadores en formación para profundizar en sus diversos campos.
Con respecto a las características de los estudios de caso, se pueden reconocer, de la mano de Jiménez Chaves (2012), que requieren uso significativo de información subjetiva, recurriendo a herramientas diferentes a la estadística, tradicionalmente usada; concentrando su centro de análisis en el criterio del investigador, quien se relaciona directamente con la información y su tratamiento. La cita afirma con claridad el requerimiento de ubicar el estudio de caso en el ámbito cualitativo, donde el rol de interpretación, así como la conducción de la investigación, es determinante en el éxito del caso.
Siguiendo a Jiménez Chaves (2012), existen tres criterios para hacer uso de los estudios de caso como método de investigación, que dan indicaciones precisas sobre su uso: el primero, estudia el fenómeno en su estado natural, la empresa o el que se desea atender; el segundo, comprende la naturaleza y la complejidad de los procesos, el tercero, es apropiado para investigar temas en los que se ha desarrollado poco o ningún elemento anteriormente.
De conformidad con lo descrito por López (2016), otra característica de los estudios de caso es que se concentran en estudiar poblaciones o fragmentos de tamaño reducido, lo que les da el atributo de métodos microsociales que permiten posteriormente describir fenómenos de mayor tamaño y complejidad. Los estudios de caso representan una oportunidad para lograr investigar dónde los enfoques tradicionales no lograr adentrarse y facilitan sistematizar fenómenos complejos en poblaciones pequeñas. Asimismo, independientemente de los tipos: estudios configurativo-ideográficos, estudios configurativo-ordenados, estudios de caso heurísticos, las pruebas de plausibilidad, estudios de caso cruciales, tienen unas etapas en común.
Los estudios de caso, según lo expuesto Barratt et al. (2011) luego de la revisión realizada en el campo de las operaciones, encontró que en varios de los estudios publicados no se especificaban detalles metodológicos. Además, se infiere que se pueden presentar estudios de caso inductivos o deductivos, que nuevamente enfatiza en la posibilidad de usar estudios de caso para la investigación básica como la aplicada, esto debido a que pueden tomar el camino inductivo para construir teoría. A su vez, en caso de ser de orden deductivo, tendría el uso de la teoría enfocada en un fenómeno específico, que se enfocaría de orden aplicado.
b) Presentación de la solución de un problema concreto
El abordaje de un problema concreto permite al estudiante maestrante en formación, como investigador, profundizar en la realidad de una organización, partiendo de la identificación de un problema, el cual puede ser abordado desde lo que se conoce como consultoría. La consultoría es vista como una herramienta de intervención social que parte de la identificación de un problema dentro de la organización y del diseño de soluciones viables que permitan el fortalecimiento de la entidad a intervenir (Vega Falcón, 2018). Sin embargo, existen reflexiones frente a la pertinencia de la consultoría vista como alguna forma de investigación aplicada, ya que esta se centra en la provisión de servicios al cliente fuera del marco investigativo y del conocimiento, no reconociendo lo preexistente (Bejarano, 1996).
Es de resaltar que la investigación aplicada comparte con el ejercicio de la consultaría el hecho de que se centran en la consecución de resultados concretos (Beltrán, 2022). De igual manera, la noción de utilidad social del conocimiento permite comprender que este puede ser generado desde el ámbito académico, desde la industria y el comercio y desde la búsqueda de la generación de soluciones a problemáticas sociales (Bejarano, 1996), ámbitos en los que la investigación aplicada (en los tres mencionados) y la consultoría (con mayor participación en los dos últimos relacionados) aportan.
La consultoría tradicional consta de seis pasos; a saber, contacto inicial con el cliente, formulación y aprobación del contrato, diagnóstico, plan de acción, implantación y seguimiento (Arzola, 2010). Visto desde la base del método científico difiere notablemente, sin embargo, dicho método tampoco es que tenga reconocimiento completo a nivel mundial (Ñaupas et al., 2018), lo que permite comprender que bajo otras secuencias se pueden estructurar métodos que puedan llevar a la validación del conocimiento, algo que para el caso de la consultoría no buscaría la universalidad de los resultados, sino más bien la particularidad de estos, lo que la ubica en el campo cualitativo.
Existen paradigmas del ejercicio de la consultoría, sobre todo en las etapas más tempranas de su existencia, en la cual los que la ejercen manifiestan de facto el divorcio entre esta y la investigación. Sin embargo, esto es más bien el reflejo de la no preparación teórica del consultor y el desconocimiento a profundidad sobre la materia (Kubr, 2007). Una de las características del ejercicio de la consultoría está en que debe ser desarrollado por expertos altamente preparados y tiene como base actual que debe generar conocimiento y una actualización disciplinar que reconozca la necesidad de la investigación científica (Pérez, 2013).
Para que la consultoría pueda cumplir con el propósito de formación de las maestrías en profundización (formación como investigador básico), es necesario que cuente con una estructura que la pueda validar como proceso investigativo, el cual solo podrá ser a través de un método que permita validar la generación de nuevo conocimiento, que para este caso será bajo en un enfoque cualitativo por la imposibilidad de generalizar los resultados, pues estos serán particulares sobre la organización en la cual se ejerza el proceso.
c) Desarrollo del análisis de una situación particular
La indicación expuesta por el men en el Decreto 1330 deja abierta una serie de interrogantes con respecto al “desarrollo del análisis de una situación particular” que se debe cumplir en el proceso de investigación en una maestría en profundización. En el ámbito de las ciencias administrativas, esta alternativa podría tomar distintas formas. Una de las alternativas puede orientarse hacia el campo de la consultoría o de la intervención organizacional, sin embargo, siguiendo las orientaciones del decreto que indica que podrá realizarse “mediante un trabajo de investigación”, se entiende que es en el marco de una investigación.
En principio, es importante comprender qué significa la noción de problema. El término proviene del griego πρόβλημα: “lo puesto adelante” (Monroy, 2011). De acuerdo con Palacios (1993), en términos generales el problema se refiere a la generación de incertidumbre, a la vez que induce a la búsqueda de una solución que puede ocurrir de manera imprevista o definida previamente. Sin embargo, la definición del ministerio indica que el término debe corresponder con un trabajo de investigación y, en ese orden, puede presumirse que el problema debe pertenecer a ese ámbito.
El problema de investigación, sin embargo, aunque existen diferentes descripciones en libros de metodología de la investigación con distintos aportes, no ha logrado convertirse en el centro de la investigación, de tal suerte que se ha teorizado en profundidad sobre sus aspectos principales (Di Gravia & Campos, 2021). La situación descrita hace que la definición del problema, para desarrollar un trabajo de investigación, sea el punto de mayor importancia en la ruta de investigación. Un problema de investigación, de acuerdo con Monroy (2011), refiere a una situación que involucra una dificultad, ausencia de información, un impedimento que puede ser práctico o teórico. Tales son sus condiciones que no puede atenderse de manera directa, sino que precisamente requiere de un proceso de investigación.
Entonces, de conformidad con la normatividad expuesta, el problema o la situación particular se debe enmarcar en un proceso de investigación. En la dirección descrita, en algunos de los referentes frecuentemente utilizados en los trabajos de grado de las ciencias administrativas el problema de investigación puede tener dos rutas, conforme al enfoque de su tratamiento: cualitativo o cuantitativo, o a su complemento, denominado como de enfoque mixto (Hernández et al., 2018).
En términos de la definición de un problema de investigación, para el enfoque cuantitativo se debería detallar las razones que sustentan la necesidad de ponerse en curso en la resolución del problema, enfatizando particularmente en la capacidad de verificar la información que sustenta el problema (Quintana, 2008). Con respecto a la investigación cualitativa, deben contener casi las mismas características. De acuerdo con Hernández et al. (2018), el problema cualitativo debe contener las preguntas de investigación, exponer con claridad las razones que ameritan que se busque una solución al problema, expresamente las deficiencias que remiten al problema, así como la aproximación al contexto.
La identificación del problema da lugar al inicio del desarrollo del análisis de una situación particular, por lo menos desde lo esperado en el enfoque de investigación. Para lograr el análisis de la situación, es preciso que se establezca con claridad la ruta mediante la definición de objetivos y una estructura metodológica (Arias & Covinos 2021). Las descripciones efectivamente están asociadas con procesos de investigación para abordar problemas del campo disciplinar. Esta actividad debe enfocarse, como es evidente, en resolver vacíos de conocimiento y generar aportes en discurso que enriquezcan la comprensión de los núcleos temáticos del campo de estudio. En este sentido, se diferencia claramente de la estructura de la consultoría tradicional (Kubr, 2000) y del tipo de problema que pretende abordar.
La investigación toma como base problemas de orden disciplinar, interdisciplinar y transdisciplinar haciendo uso de la metodología propia de investigación, en la cual existen una amplia gama de posibilidades. En suma, si se espera conseguir formar en investigación conforme indica la normatividad, el desarrollo del análisis de una situación particular debe acudir a lo que se conoce como metodología de la investigación.
d) Aquello que determine la institución como válido para la obtención de la titulación
Revisada de manera amplia y detallada la literatura existente tanto en español como en inglés, no se encontraron referentes que ofrezcan bases teóricas sólidas que respalden de alguna manera la forma en que se pudiera desarrollar esta opción. No es de extrañar debido a lo ambiguo que puede ser el mismo planteamiento propuesto por la ley. Sin embargo, es claro que ello no significa que no se pueda desarrollar de alguna manera desde las ies procesos como pasantías, estancias de investigación, movilidad internacional y otros que son ofrecidos por aquellas al promocionar sus programas de maestría en profundización en el campo de las ciencias administrativas.
El ministerio da plena autonomía a lo que las ies interpreten como valido. Sin embargo, aunque posean plena autonomía no deben perder de vista que el órgano rector especifica de manera clara que se deberá realizar un trabajo de investigación, el cual deberá cumplir con los rigores metodológicos para que pueda ser considerado como “investigación”.
Lo anterior dependerá de la apuesta investigativa, de lo que las mismas ies comprendan e interpreten por investigación y de lo que los programas de maestría en profundización hayan estipulado por investigación en su documentación estratégica y operativa, previamente aprobada por el men, siempre teniendo presente que, en última instancia, dicha apuesta aportará a la construcción de la sociedad desde la perspectiva del proyecto educativo con el que la institución cuente, lo que es uno de los principales desafíos en la educación superior (Jerónimo-Arango & Janiz, 2017).
Metodología
Aquí, se desarrolla una metodología cualitativa con diseño de fenomenología empírica, ya que se basa en explorar y comprender las experiencias de la población objeto de estudio para determinar los elementos comunes en sus vivencias y se centra en las experiencias de los participantes (Hernández et al., 2018).
Respecto a la muestra, siguiendo los parámetros propuestos por Hernández et al. (2018), se determinó una cantidad de cuatro expertos. Metodológicamente se aplicó la estrategia de triangulación de investigadores (García et al., 2016; Okuda & Gomez, 2005), en la cual la muestra estuvo compuesta por profesionales del campo de las ciencias administrativas que tienen titulación de posgrado a nivel de doctorado (el nivel oficial más alto en Colombia), son profesores de programas de maestría en profundización del campo del conocimiento de las ciencias administrativas, sean o hayan sido asesores de trabajo de grado de al menos un estudiante de maestría en profundización del campo de las ciencias administrativas, se encuentren categorizados en el Ministerio de Ciencia, Tecnología e Innovación (Minciencias), mínimo como “Investigador Junior”, y cuenten con al menos cuatro publicaciones en revistas indexadas de alto impacto (Scopus o Web of Science [wos]) en su trayectoria como investigadores.
Como instrumento de recolección de datos, se utilizó el cuestionario semiestructurado, autoaplicado, el cual estuvo compuesto por seis preguntas de verificación de cumplimiento con los requisitos de inclusión como población y cinco preguntas enfocadas en recolectar información con base en el objetivo propuesto. Esta investigación contempló lo relacionado en la Declaración de Helsinki con principios éticos aplicables al proceso desde las ciencias sociales (Milmaniene, 2010; Delclós, 2018), debido a que el estudio tuvo como eje principal información suministrada por personas, por lo cual para la aplicación del instrumento de recolección de datos se solicitó la firma de consentimiento informado.
Para el procesamiento de datos, se manejó el software para análisis de datos cualitativo, gestión y creación de modelos ATLAS.ti con el que se utilizó el análisis inductivo en el proceso de codificación, el cual permite “elaborar las categorías a partir de la lectura y examen del material recopilado sin tomar en consideración categorías de partida” (Rodríguez et al., 2005, p. 141).
Resultados
Aplicado el instrumento de recolección de datos a la muestra de expertos determinada, se encontró diversidad de planteamientos que enriquecen el proceso de comprender la importancia del trabajo de grado como herramienta pedagógica para la formación como investigadores de estudiantes de programas de maestría en profundización, según lo indica el men, particularizando en programas del campo de las ciencias administrativas.
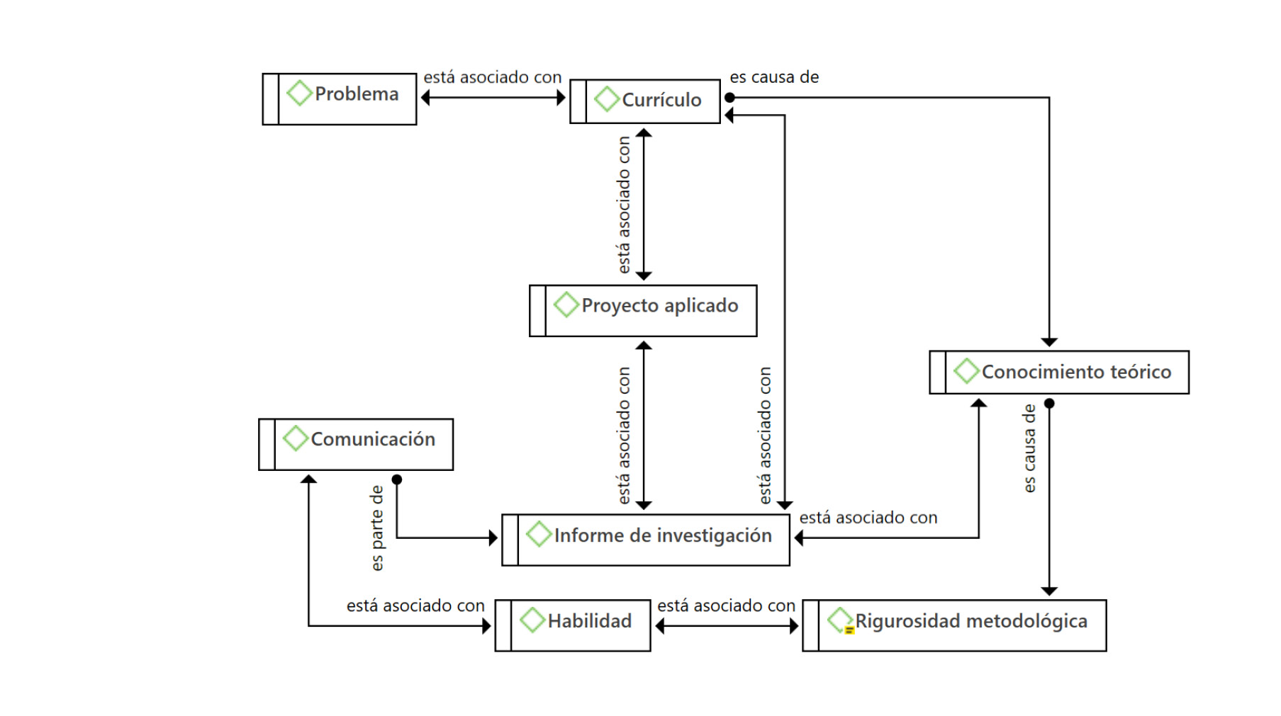
En la primera pregunta se cuestionó lo siguiente: ¿Qué garantiza que el estudiante adquiera competencias básicas como investigador? Dadas las respuestas, se identificaron ocho códigos, los cuales se relacionan como aparece en la figura 1.
Figura 1. ¿Qué garantiza que el estudiante adquiera competencias básicas como investigador?
Nota. Elaboración propia
Se resalta la importancia del currículo, en el programa, como base de la propuesta para formar a los maestrantes como investigadores, según las finalidades del nivel de formación, del tipo de programa y del programa en sí. Lo anterior, operacionalizado en la incorporación de cursos, asignaturas o materias enfocadas en la enseñanza del proceso de investigación. De igual manera, se identifica la necesidad de que el estudiante cuente con conocimientos teóricos sólidos respecto al objeto de estudio del programa académico.
También, se resalta la necesidad de la realización de un informe de investigación que se asocie directamente con un proceso metodológico riguroso que le permita al estudiante afianzar las habilidades investigativas necesarias, así como las relacionadas con el proceso de comunicación: oral y escrita. Esto, relacionado directamente con un problema asociado al currículo del programa. El informe de investigación se coliga con un proyecto aplicado.
En cuanto a la segunda pregunta, la cual estuvo enfocada en las características del trabajo de grado de programas de maestría en profundización, se relacionaron trece códigos, como se ilustra en la figura 2.
Figura 2. ¿Cuáles son las características que debería tener un trabajo de grado de maestría en profundización en el campo del conocimiento de las ciencias administrativas?
Nota. Elaboración propia
Se identifica como punto de partida la necesidad de abordar un tema de interés, para el campo del conocimiento, que se caracterice por ser novedoso y original, el cual lleva al planteamiento de un problema que se asocia con la elección de un método riguroso y es causa de la identificación de un marco teórico. Con base en el método (código fusionado con rigurosidad metodológica), se realiza el proceso de análisis de información, el cual lleva a la determinación de conclusiones y a la generación del informe de investigación que, a su vez, es causa de la identificación de soluciones y tiene como propiedades la coherencia y la extensión mínima adecuada.
En cuanto a la tercera pregunta, la cual tuvo como eje cuestionar la estructura mínima con la que debe contar un trabajo de grado en las maestrías que son objeto de estudio en esta investigación, se encontró lo relacionado en la figura 3.
Figura 3. ¿Cuál es la estructura mínima que se debe contemplar en el desarrollo de un trabajo de grado de maestría en profundización en el campo del conocimiento de las ciencias administrativas?
Nota. Elaboración propia
Se identificaron catorce códigos que permiten evidenciar una estructura clara que parte de la presentación de una portada, un resumen, palabras clave e introducción. Posterior a ello, se relaciona el problema objeto de estudio del cual se desprende un marco teórico que se asocia con el método y lleva al proceso de análisis de información y es causa de las referencias del documento por generar, al igual que el problema y el método mismo. El proceso de recolección de datos es causa del método y el análisis de información depende de la recolección de datos y se relaciona con el marco teórico, lo cual termina siendo causa de la discusión y de las conclusiones, estas dos últimas relacionadas entre sí. Las conclusiones, finalmente, llevan a las recomendaciones.
En cuanto a la cuarta pregunta, que recoge las apreciaciones de los participantes en el proceso de investigación respecto a su postura frente a si la consultoría y la investigación aplicada son similares, se encontró lo relacionado en la figura 4.
Figura 4. ¿Considera que la consultoría y la investigación aplicada son similares?
Nota. Elaboración propia
Se identifica que el 75 % de los participantes consideran que la consultoría no es investigación aplicada, relación de contradicción identificada en la red, la cual consta de siete códigos. Entre lo relacionado, la principal diferencia entre las dos posturas se da en que no se considera la consultoría como investigación aplicada principalmente por el método; por la rigurosidad metodológica, identificada en el proceso de investigación; además, por la necesidad de la construcción de un marco teórico que se asocia con el problema, el método y desemboca en las conclusiones. De la consultoría se reconoce que parte de un problema y de la existencia de un método que lleva a un proceso de generación de conclusiones, sin embargo, ninguno de los participantes relacionó la consultoría con la creación de un marco teórico.
Respecto a la última pregunta de investigación, asociada a las consideraciones metodológicas con las que debe contar el proyecto de investigación aplicada, la figura 5 resume la información recolectada en la materia.
Figura 5. ¿Cuáles son las consideraciones metodológicas que debe tener una investigación aplicada?
Nota. Elaboración propia
Se identifica una red de doce códigos en la que se evidencia que las consideraciones metodológicas parten de que no existe un único método, sin embargo, aquellas sí se comparten algunos aspectos, por ejemplo, deben iniciar el proceso con la identificación de una necesidad operativa, la cual desemboca en un problema que se asocia con la construcción de un marco teórico y es causa de la definición de un método que lleva al proceso de recolección de datos. El método elegido debe contar con la rigurosidad metodológica necesaria para la validez de la recolección de datos y del análisis de dicha información, lo cual lleva a la generación de conclusiones asociada a la evidencia científica. Por su parte, las conclusiones están asociadas a la aplicación práctica de los resultados y a las soluciones generadas en el proceso.
Discusión y conclusiones
El trabajo de grado de maestría, también conocido como tesis de maestría, debe considerar las directrices del proceso de investigación alineándose con las expectativas establecidas por el men. En el caso de la investigación aplicada, es fundamental que se ajuste a los criterios establecidos en el Manual de Frascati (2015) en lo que referente a las características, las cuales son novedosas, creativas, inciertas, sistemáticas y transferibles y/o reproducibles, además, originales y se desarrollan para adquirir conocimientos nuevos (o validar los existentes, dado el caso) o dirigirlos a un objetivo o propósito específico-práctico. Dichas características deben reflejarse a lo largo del documento que da cuenta de todo el proceso investigativo (trabajo de grado o tesis) y debe obedecer a una estructura clara, comprensible, puntual y transparente que permita validar los resultados alcanzados en el proceso.
En cuanto a la estructura, sin importar el tipo de trabajo de investigación que se seleccione (estudio de caso, presentación de la solución de un problema concreto, desarrollo del análisis de una situación particular y aquello que determine la institución), debe abordar unos parámetros mínimos que lleven a la validación del conocimiento existente o a la generación de nuevo conocimiento.
En cuanto a la pregunta de investigación planteada, se puede asegurar que no existe una estructura específica. Sin embargo, realizada la revisión de la literatura y recolectados los datos primarios, según el método establecido en el presente documento, se pueden proponer las siguientes estructuras de acuerdo con el tipo de trabajo y acorde a lo que menciona el men.
Tabla 1
Estructuras propuestas para trabajo de grado de maestría en profundización campo de las ciencias administrativas
|
Estudio de caso |
Presentación de la solución de un problema concreto |
Desarrollo del análisis de una situación particular |
Aquello que determine la institución |
|
|
Denominación |
Estudio de caso |
Consultoría de base investigativa |
Proyecto de investigación |
Proyecto de investigación |
|
Estructura propuesta |
1) Título 2) Resumen y palabras clave 3) Introducción 4) Diseño 5) Implementación o conducción 6) Análisis e interpretación de los datos levantados en campo 7) Informe final |
1) Título 2) Resumen y palabras clave 3) Introducción 4) Contacto inicial con la organización 5) Identificación del problema organizacional y su contextualización en el campo de conocimiento en el que se abordará 6) Formulación y aprobación acuerdo de desarrollo de proceso 7) Determinación de referentes teóricos y conceptuales para abordar el problema 8) Diagnóstico 9) Plan de acción 10) Implantación 11) Seguimiento 12) Contraste de resultados con respecto a los referentes teóricos y conceptuales 13) Conclusiones e informe final |
1) Título 2) Resumen y palabras clave 3) Introducción 4) El problema 5) Revisión literaria/de la literatura 6) Metodología 7) Resultados 8) Conclusiones |
1) Título 2) Resumen y palabras clave 3) Introducción 4) El problema 5) Revisión literaria/de la literatura 6) Metodología 7) Resultados 8) Conclusiones |
|
Fuentes que lo validan, según propuesta. |
López (2016) |
Adaptado de Arzola (2010). Complementado para que se desarrolle con enfoque de investigación. |
Adaptado de Hernández et al. (2018); Bernal (2010); Flores et al. (2013); Lucio (2021); Oberti y Bacci (2021) |
Adaptado de Hernández et al. (2018); Bernal (2010); Flores et al. (2013); Lucio (2021); Oberti y Bacci (2021) |
Nota. Adaptación con base en diferentes autores y a los resultados del proceso de recolección de datos.
Finalmente, al hablar de formación de investigadores en procesos de maestrías en profundización se evidencia la necesidad de que los programas tengan un currículo que integre cursos específicos asociados a la enseñanza del proceso investigativo, a fin de que el maestrante cuente con las herramientas necesarias para el desarrollo de un proceso riguroso que lleve a la generación de un informe de investigación que permita cumplir con lo solicitado por parte del men; a saber, para optar por el título de maestría el estudiante deberá realizar un trabajo de investigación que, a su vez, propenda por un desarrollo avanzado de conocimientos, actitudes y/o habilidades que lleven a los maestrantes a la generación de soluciones de problemas de carácter disciplinar, interdisciplinar o profesional.
Financiamiento
Los autores declaran que el desarrollo del proyecto de investigación no contó con financiación externa.
Conflicto de intereses
Los autores declaran que no existe conflicto de intereses con ninguna institución.
Nota de autores
Jhony Alexander Barrera Lievano–Investigador principal. La labor realizada durante la investigación y la construcción del artículo fue la siguiente: Recolección de datos; Análisis de datos; Trabajo de campo; Marco teórico; Redacción; Revisión de la versión final del manuscrito.
Jesús Beltrán Virgüez–Coinvestigador. La labor realizada durante la investigación y la construcción del artículo fue la siguiente: Recolección de datos; ; Marco teórico; Redacción; Revisión de la versión final del manuscrito.
Sandra Patricia Parada Fonseca–Coinvestigador. La labor realizada durante la investigación y la construcción del artículo fue la siguiente: Marco teórico; Redacción; Revisión de la versión final del manuscrito.
Agradecimientos
Los autores agradecen a los profesionales expertos que hicieron parte de la muestra para el desarrollo de la presente investigación.
Referencias
Arias, J., & Covinos, M. (2021). Diseño y metodología de la investigación. Enfoques Consulting eirl.
Arzola, M. (14 de junio de 2010). Evaluación empírica del aprendizaje organizacional en el sector de consultoría de ciudad Guayana, Venezuela [Conferencia]. Eighth LACCEI Latin American and Caribbean Conference for Engineering and Technology (LACCEI’2010), Innovation and Development for the Americas‖, Arequipa, Perú. 2010. https://www.laccei.org/LACCEI2010-Peru/published/TTL030_Arzola.pdf
Asensi-Artiga, V., & Parra-Pujante, A. (2002). El método científico y la nueva filosofía de la ciencia. Anales de Documentación, (5), 9-19. https://revistas.um.es/analesdoc/article/view/2251/2241
Barratt, M., Choi, T. Y., & Li, M. (2011). Qualitative case studies in operations management: Trends, research outcomes, and future research implications [Estudios de casos cualitativos en gestión de operaciones: tendencias, resultados de la investigación e implicaciones futuras de la investigación.]. Journal of operations management, 29(4), 329-342. https://doi.org/10.1016/j.jom.2010.06.002
Bauce, G. (2007). El problema de investigación. Revista de la Facultad de Medicina, 30(2), 115-118.
Bejarano, J. A. (1996). Sobre la investigación y la consultoría económica: fragmentos de un proyecto. Innovar, 8(1996), 51-54. https://revistas.unal.edu.co/index.php/innovar/article/view/19255/20203
Beltrán, J. (2022). Consultoría e investigación en gestión de organizaciones: un problema de alcance. En J. Martínez (Coord.), Avances en Investigación Científica, (3.a ed., Vol. 3, pp. 109-127) . Universitaria Autónoma de Nariño.
Bernal, C. (2010). Metodología de la investigación para administración, economía, humanidades y ciencias sociales. Pearson.
Buendía, L. (1997). La investigación por encuesta. En L. Buendía, P. Colás y F. Hernández Pina (Eds./Coords.), Métodos de Investigación en Psicopedagogía (pp. 120-154). McGraw Hill.
Cáceres, R. (1996). El método científico en las ciencias de la salud. Ediciones Díaz de Santos.
Cardoso, E. O., Cerecedo, M. T., & Vanegas, E. A. (2013). Las competencias docentes en los programas de posgrado en Administración. Un estudio de diagnóstico. Formación universitaria, 6(2), 43-50. http://dx.doi.org/10.4067/S0718-50062013000200006
Cardoso, E. O., & Cerecedo, M. T. (2019). Valoración de las competencias investigativas de los estudiantes de posgrado en Administración. Formación Universitaria, 12(1), 35-44. http://dx.doi.org/10.4067/S0718-50062019000100035
Cohen, L., & Manion, L. (1990). Métodos de investigación educativa. La Muralla.
Cordero, Z. (2009). La investigación aplicada: una forma de conocer las realidades con evidencia científica. Revista Educación, 33(1), 155-165. https://revistas.ucr.ac.cr/index.php/educacion/article/view/538/589
Delclós, J. (2018). Ética en la investigación científica. Quaderns de la Fundació Dr. Antoni Esteve, 14-19.
Descartes, R. (1637/2010). Discurso del método (M. García, Trad.). Ediciones Colihue SRL. (Obra original publicada en 1637)
Di Gravia, A., & Campos, Y. (2021). Componentes sociocontextual y lógicoestructural en el problema de investigación. Revista de Ciencias Sociales, 27(3), 351-364. https://www.redalyc.org/journal/280/28068740022/html/
Durán, M. M. (2014). El estudio de caso en la investigación cualitativa. Revista Nacional de Administración, 3(1), 121-134. https://doi.org/10.22458/rna.v3i1.477
Flores, M., Franco, M., Ricalde, D., Garduño, A., & Apáez, M. (2013). Metodología de la investigación. Editorial Trillas; SA de CV.
Flyvbjerg, B. (2003). Cinco malentendidos acerca de la investigación mediante los estudios de caso. RIES, 106(4), 33-62. http://www.reis.cis.es/REIS/PDF/REIS_106_041167998142322.pdf
García, T., García, L., González, R., Carvalho, J., & Catarreira, S. (2016). Revisión metodológica de la triangulación como estrategia de investigación. CIAIQ2016, 3, 639-648.
González, F. (1973). El método científico. Revista de la Universidad de Costa Rica. 165-168.
Hernández, R., Fernández, C., & Baptista, P (2018). Metodología de la investigación: las rutas cuantitativa, cualitativa y mixta. McGraw Hill México. http://www.biblioteca.cij.gob.mx/Archivos/Materiales_de_consulta/Drogas_de_Abuso/Articulos/SampieriLasRutas.pdf
Hoon, C. (2013). Meta-synthesis of qualitative case studies: An approach to theory building [Metasíntesis de estudios de caso cualitativos: una aproximación a la construcción de teorías]. Organizational research methods, 16(4), 522-556.
Jerónimo-Arango, L. C., & Yaniz, C. (2017). La competencia para aprender en programas de Educación de cuatro universidades colombianas. Revista Colombiana de Ciencias Sociales, 8(2), 439-457. https://doi.org/10.21501/22161201.1992
Jiménez Chaves, V. E. J. (2012). El estudio de caso y su implementación en la investigación. Revista internacional de investigación en ciencias sociales, 8(1), 141-150.
Kubr, M. (2000). La consultoría de empresas. Limusa.
López M, (2016). El método del estudio de caso en la investigación social. En T. Güereca (Coord.), Guía para la investigación cualitativa: etnografía, estudio de caso e historia de vida (pp. 97-112). Biblioteca Digital Juan Comas. http://bdjc.iia.unam.mx/files/original/8605c9d2c404603f7442f4e049506b64.pdf
Lucio, N. (2021). Metodología de la Investigación. Marcombo.
MEN (2019). Decreto 1330 de 2019. Por el cual se sustituye el Capítulo 2 y se suprime el Capítulo 7 del Título 3 de la Parte 5 del Libro 2 del Decreto 1075 de 2015 -Único Reglamentario del Sector Educación.
Mamani-Benito, O., Caycho-Rodríguez, T., Tito-Betancur, M., & Turpo Chaparro, J. (2022). Publicación científica de los trabajos de grado de maestría de una escuela de posgrado en el Perú. RIDU, 16(1), 2. https://revistas.upc.edu.pe/index.php/docencia/article/view/1469/1460
Milmaniene, M. P. (2010). La comunidad indígena y sus derechos: debates en torno a la ética de la investigación en ciencias sociales. Anuario de investigaciones, 17, 287-297. http://www.scielo.org.ar/pdf/anuinv/v17/v17a73.pdf
Monroy, J. (2011). El Problema de Investigación: Algunos Aspectos Metodológicos e Históricos. Acta Odontológica Colombiana, 1(2), 137-143. https://revistas.unal.edu.co/index.php/actaodontocol/article/view/28470/28799
Morles, V. (2002). Sobre la metodología como ciencia y el método científico: un espacio polémico. Revista de Pedagogía, 23(66), 121-146.
Nieto, E. (2018). Tipos de investigación. Universidad Santo Domingo de Guzmán. Repositorio Institucional usdg. https://core.ac.uk/download/pdf/250080756.pdf
Noor, K. (2008). Case study: A strategic research methodology [Estudio de caso: una metodología de investigación estratégica]. American journal of applied sciences, 5(11), 1602-1604.
Ñaupas, H., Valdivia, M., Palacios, J., & Romero, H. (2018). Metodología de la investigación (5.a ed). Ediciones de la U.
Oberti, A. & Bacci, C. (2021). Metodología de la investigación. Universidad Nacional de la Plata.
Organización para la Cooperación y el Desarrollo Económicos (2015). Frascati Manual 2015: Guidelines for Collecting and Reporting Data on Research and Experimental Development. http://dx.doi.org/10.1787/9789264239012-en
Okuda, M., & Gómez, C. (2005). Metodología de investigación y lectura crítica de estudios. Revista Colombiana de Psiquiatría, 34(1), 118-124.
Palacios, F. (1993). La resolución de problemas: una revisión estructurada. Enseñanza de las Ciencias. Revista de Investigación y Experiencias Didácticas, 11(2), 170-178.
Pérez, J. (2013). Revisión sistemática de literatura en Ingeniería como apoyo a la Consultoría basada en Investigación. Universidad, Ciencia y Tecnología, 17(66), 38-48.
Pino-Sera, Y., Del Toro-Prada, J. J., Vázquez-López, D., & Castells-Gil, B. L. (2022). La gestión del impacto de los resultados científicos producidos en las maestrías. Ciencias Holguín, 28(2), 25-33. https://www.redalyc.org/journal/1815/181571550003/181571550003.pdf
Piñero, M., Rivera, E., Cotrina, A., & Becerra, S. (2021). Tendencias y desafíos de los programas de posgrado latinoamericanos en contextos de covid-19. Revista Venezolana de Gerencia: RVG, 26(93), 123-138. https://www.redalyc.org/journal/290/29066223009/html/
Quintana P. (2008). Planteamiento del problema de investigación: Errores de la lectura superficial de libros de texto de metodología. Revista de Investigación En Psicología, 11(1), 239-253.
Rodríguez, C., Herrera, L., & Lorenzo, O. (2005). Teoría y práctica del análisis de datos cualitativos. Proceso general y criterios de calidad. Revista Internacional de Ciencias Sociales y Humanidades, SOCIOTAM, 15(2), 133-154.
Simons (2009/2011). El estudio de caso: Teoría y práctica. Ediciones Morata. (Obra original publicada en 2009)
Tamayo, R. P. (2012). ¿Existe el método científico? Historia y realidad: Historia y realidad. fce.
Vega Falcón, V. (2018). Sinergia positiva entre la consultoría organizacional y la investigación: caso real. Res non verba (Guayaquil), 8(2), 19-37. http://dx.doi.org/10.2139/ssrn.3554853
Yin, R. (1981). The case study crisis: Some answers. Administrative Science Quarterly. En Yin, R. (Ed./Coord.), Case Study Research: design and Methods (pp. 58-65). Sage Publishing.
Yin, R.K. (1984/1989). Case Study Research: design and Methods, Applied social research Methods Series. Sage Publishing.
Zambrano Sandoval, H., & Chacón Corzo, C. T. C. (2021). Competencias investigativas en la formación de posgrado. Análisis cualitativo. Revista Educación, 45(2), 1-17. https://revistas.ucr.ac.cr/index.php/educacion/article/view/43646/47124
Notas de autores
Jhony Alexander Barrera Lievano
Doctor en proyectos. Afiliación: Corporación Universitaria Minuto de Dios–UNIMINUTO (Bogotá – Colombia). https://orcid.org/0000-0002-2274-2297, https://scholar.google.com/citations?hl=es&user=H2nTCNkAAAAJ, contacto: jhony.barrera.lievano@gmail.com
Jesús Beltrán Virgüez
Magíster en Filosofía. Afiliación: Corporación Universitaria Minuto de Dios–UNIMINUTO (Bogotá – Colombia). https://orcid.org/0000-0003-3144-3720, https://scholar.google.es/citations?hl=es&user=AZ8l7TEAAAAJ, contacto: jesusenrique.beltranvirguez@gmail.com
Sandra Patricia Parada Fonseca
Doctora en Educación Afiliación: Corporación Universitaria Minuto de Dios–UNIMINUTO (Bogotá – Colombia). https://orcid.org/0000-0001-9080-8238, https://scholar.google.com/citations?user=jnaUg4oAAAAJ&hl=es, contacto: sandrappf@yahoo.com
11 Compuesto por el número de estudios sobre el tema, la viabilidad de una comparación, el nivel de detalle, el tamaño del caso, los documentos que se generarán en campo y su finalidad, la unidad de observación y la unidad de análisis.
22 Compuesto por el trabajo en el campo y la recopilación de la información mediante diferentes herramientas.
33 Compuesto por el análisis de las evidencias empíricas, categorizar y clasificar todos los datos obtenidos establecer patrones y relaciones.
44 Compuesto por escribir los resultados.
55 Aclaración: el problema puede ser determinado por el receptor o por el consultor dependiendo del acuerdo al que se llegue, sin embargo, la contextualización de este en el campo de conocimiento en el que se abordará deberá ser realizada por parte del consultor.