La internacionalización de la investigación en países emergentes: perspectivas de gestores de internacionalización en Colombia1

The internationalization of research in emerging countries: perspectives of internationalization managers in Colombia

Tania Isabel Lafont Castillo, Luisa F. Echeverría-King, Olisney De Luque Montaño, Liliana Patricia Álvarez Ruiz, Andrea Carolina Lozada Cantillo

Corporación Universitaria del Caribe (CECAR)

Universidad de La Guajira

Recibido: 15 de junio de 2021–Aceptado: 10 de junio de 2022–Publicado: 2 de enero de 2023

Forma de citar este artículo en APA:

Lafont-Castillo, T. I., Echeverría-King, L. F., de Luque-Montaño, O., Álvarez-Ruiz, L. P., & Lozada-Cantillo, A. C. (2023). La internacionalización de la investigación en países emergentes: perspectivas de gestores de internacionalización en Colombia. Revista Colombiana de Ciencias Sociales, 14(1), pp. 179-204. DOI: https://doi.org/10.21501/22161201.4007

Resumen

La internacionalización de la investigación se ha convertido para los países emergentes en una herramienta de cara al desarrollo de sus capacidades en ciencia, tecnología e innovación. Esta investigación buscó comprender cómo se gestionan los procesos de internacionalización de la investigación desde una perspectiva de gestores de la internacionalización de universidades colombianas, con el fin de exponer implicaciones para el desarrollo de este tema en países emergentes. Para esto, se realizó un grupo focal cuyos datos fueron analizados con el análisis cualitativo de contenido. Se debe trabajar en la construcción de capacidades para poder gestionar proyectos transnacionales. En Latinoamérica el bilingüismo es un reto, también la falta de competencias para publicar en revistas de impacto y la administración de recursos de la cooperación internacional. Para avanzar, las instituciones deben alinear los intereses de investigación con problemas trasnacionales, crear equipos internos de trabajo y realizar seguimientos y mediciones de impacto.

Palabras clave

Internacionalización de la educación superior; Cooperación internacional; Investigación y desarrollo; Política de ciencia; Visibilidad internacional; Economías emergentes.

Abstract

The internationalization of research has become a tool for emerging countries to develop their capacities in Science, Technology, and Innovation. This research sought to understand how the internationalization of research is coordinated from the perspective of managers of the internationalization of Colombian universities, to present implications for the development of this topic in emerging countries. For this, a focus group was conducted, whose data was analyzed with qualitative content analysis. It is necessary to work on capacity building, to be able to manage transnational projects. In Latin-American, bilingualism is a challenge, as well as the lack of competencies to publish in high-impact journals and for the administration of resources from international cooperation. To move forward, institutions must align research interests with transnational challenges, create internal work teams, and carry out monitoring and impact measurements.

Keywords

Internationalization of higher education; International cooperation; Research and development; Public policy; International visibility; Emerging economies.

Introducción

Los avances del desarrollo tecnológico y la generación acelerada del conocimiento están inmersos en todos los campos de estudio, convirtiéndose en un puente que promueve la interacción de comunidades a pesar de las divergencias políticas, sociales, económicas, geográficas y culturales. Por ello, la interdependencia entre las naciones ha evidenciado que los desafíos globales no pueden ser abordados de forma aislada y requieren, según Gacel-Ávila (2017), cooperación multidisciplinar e interestatal para solventar problemáticas globales, relacionadas en su mayoría con el cambio climático, el calentamiento global, las pandemias y las enfermedades degenerativas. En este contexto, Llevador et al. (2014) señalan que la misión de la universidad debe estar enfocada en dar respuesta a los cambios que demanda la sociedad actual, a través de acciones que se deriven de las funciones sustantivas de docencia, investigación y proyección social. Lo anterior, articulado a la internacionalización como un proceso integral, cuyo principal objetivo consiste en promover la calidad de la educación e investigación, de tal forma que se generen transformaciones positivas a la sociedad (De Wit et al., 2015). En definitiva, Maudit & Gual Soler (2020) señalan que la colaboración científica internacional ha asumido un rol significativo en todas las facetas del desarrollo humano, lo cual permite consolidar las relaciones internacionales y coadyuvar a que las naciones del mundo trabajen por aunar esfuerzos frente a desafíos y problemáticas similares. De ahí que la cooperación internacional para la ciencia se convierte en herramientas que buscan balancear propósitos locales y globales, en aras de contribuir a través del conocimiento a los diferentes programas y proyectos alineados a los Objetivos de Desarrollo Sostenible (ODS).

A la luz de la creciente importancia de la internacionalización de la ciencia y la tecnología y reconociendo las oportunidades que esta ofrece en cuanto a la formación de talento humano, proyectos y acciones de investigación, fortalecimiento institucional y mayor acceso a plataformas de innovación, este artículo busca comprender cómo se gestionan los procesos de apoyo a la internacionalización de la investigación, teniendo en cuenta la perspectiva de gestores de internacionalización en Instituciones de Educación Superior (IES) de Colombia. Se pretende identificar las áreas o ejes prioritarios de la internacionalización de la investigación para Colombia desde una perspectiva de líderes de relaciones internacionales.

Asimismo, se busca asociar prácticas realizadas por los actores entrevistados, para aportar a la gestión de la internacionalización de la investigación. Por otra parte, se caracterizaron los retos de la internacionalización de la investigación con base en la perspectiva de los actores y, por último, se realizaron sugerencias que permitan el desarrollo de la internacionalización de la investigación, a partir de las diferentes dinámicas y experiencias de los actores involucrados. Lo anterior, en aras de presentar implicaciones que aporten al desarrollo de la internacionalización de la investigación en otros países de América Latina y el Sur Global.

La internacionalización de la investigación

La globalización ha impulsado la colaboración internacional como un motor que posibilita el crecimiento económico y el bienestar social, da apertura a nuevas oportunidades para el progreso de la ciencia y la tecnología, y construye nuevo conocimiento para satisfacer las necesidades de la humanidad. De acuerdo con Nupia (2014), la investigación es reconocida como un factor propio y fundamental para el sustento de la academia, debido a que aporta a la producción de conocimiento científico intercambio de ideas e información en el ámbito internacional y propicia la conformación de comunidades científicas derivadas de escenarios de cooperación internacional. En efecto, es evidente la relación intrínseca que existe entre investigación e internacionalización, dado que el conocimiento es de carácter global y, según Arango & Douet (2015), el ser humano enfrenta de manera constante desafíos y amenazas de carácter local, generados en su mayoría a partir de efectos globales. Sin embargo, solo la Ciencia, Tecnología e Innovación (CTI) pueden actuar como catalizadores de soluciones viables en concordancia con el diverso campo de la globalización. Por otro lado, la Red Iberoamericana de Indicadores de Ciencia y Tecnología (RICYT, 2007) señala que la internacionalización de la investigación es la respuesta de acciones que surgen de forma natural y consensuada para la producción de conocimiento, construcción de redes científicas y estrategias de divulgación e intercambio de saberes a partir de la sinergia entre investigadores y sistemas de ciencia y tecnología. Asimismo, la Organización para la Cooperación y el Desarrollo Económico (OCDE, 2014) expone que la internacionalización impacta positivamente la investigación, debido a que mejora el flujo de información y proporciona insumos que fortalecen los sistemas de CTI en los países. En segundo lugar, ofrece oportunidades para atraer capital humano y permite aportar al sector de la economía y la educación superior.

A su vez, Woldegiyorgis et al. (2018) explican que el fomento de la internacionalización de la ciencia y la tecnología está soportado por el carácter generalizado que posiciona a la investigación como un proceso internacionalmente pertinente. Tal importancia está determinada por una potencial agenda que incluye dentro de sus prioridades el incremento de la productividad de los investigadores, al igual que las instituciones y regiones que ellos representan. No obstante, son pocas las instituciones que en el marco de sus políticas académicas incorporan estrategias de internacionalización de la investigación e igualmente surgen obstáculos que amenazan la implementación de dichas actividades, específicamente aquellas relacionadas con perspectivas curriculares, conceptuales y culturales (Antelo, 2012).

Por su parte, la cooperación internacional cobra una dimensión importante cuando se habla de investigación, puesto que posibilita la gestión de convenios y alianzas estratégicas de tipo institucional y empresarial, impulsadas por la generación de redes de colaboración científica y tecnológica (Sebastián, 2003). Asimismo, Marconi et al. (2019), afirman que para la promoción de una estrategia internacional de alianzas es indispensable que las IES promuevan la conformación de grupos interdisciplinarios con colaboradores internacionales que aborden temas de interés global, y establezcan relaciones significativas y equilibradas con propósitos reales para financiar acciones de investigación. Por otro lado, el dominio de otro idioma permite que el conocimiento se incorpore en diferentes culturas y líneas de investigación, de tal forma que se avanza hacia publicaciones conjuntas como resultado de la cooperación académica (Rojas et al., 2020). En efecto, es primordial que en la gestión de la internacionalización de la investigación se prioricen las siguientes áreas y acciones referenciadas en la Tabla 1.

Tabla 1

Áreas y acciones de la internacionalización de la investigación

Áreas

Acciones

Programas de movilidad

- Movilidad de grupos y semilleros de investigación

- Reclutamiento de investigadores extranjeros

- Participación y presentación de ponencias en congresos internacionales

- Movilidad virtual

Formación y construcción de capacidades

- Formación en doctorado y postdoctorado

- Capacitación en formulación de proyectos internacionales

- Cursos de inmersión en segunda lengua

Alianzas y convenios de colaboración e intercambio

- Redes de investigación y cooperación internacional

- Proyectos de investigación con instituciones extranjeras

- Pasantías de investigación con centros, universidades y empresas internacionales

- Cotutelas de tesis con investigadores extranjeros

Participación en comunidades internacionales de investigación

- Grupo de investigación interinstitucional

- Consorcios internacionales

- Acceso a plataformas tecnológicas

Visibilidad científica

- Bases de datos con perfiles nacionales e internacionales

- Repositorios online de acceso libre a publicaciones

- Estrategias de diplomacia científica

Acceso a financiación e infraestructura

- Centros de investigación multidisciplinaria sobre temas globales

- Programas de fomento de colaboración internacional entre grupos de investigación e instituciones

- Ayudas para formación en el exterior

- Acceso a información y bases de datos

- Derechos de propiedad intelectual

Políticas de CTI e internacionalización

- Formulación de políticas de desarrollo tecnológico y empresarial

- Creación de espacios supranacionales

- Estímulos para la integración e intercambio

Nota. Elaboración propia con base en Arango & Douet (2015), Red Iberoamericana de Indicadores de Ciencia y Tecnología (RICYT, 2007) y Gacel-Ávila (2017)

Lo anterior, según Sebastián (2019), refleja que la cooperación internacional es un eje facilitador en la mayoría de los procesos de internacionalización de la investigación, debido a que posibilita el desarrollo de acciones conjuntas y el alcance de propósitos de interés común. Asimismo, Oregioni (2014), expone la importancia de establecer políticas públicas y de evaluación como soportes a la internacionalización de la ciencia, de tal forma que garanticen la permanencia de los científicos en el sistema de investigación y sirvan como herramienta de control en pro de las acciones que fomentan la producción y difusión del conocimiento.

Contexto de la Internacionalización de la investigación en países emergentes

La internacionalización de la investigación en países emergentes se ha manifestado por medio de la búsqueda de colaboraciones internacionales en el marco de proyectos, por lo general con países del Norte Global (Feld & Kreimer, 2020). Según los mencionados autores, la colaboración usualmente se impulsa por medio del desplazamiento al país emergente de un experto del país cooperante para desarrollar nuevas áreas de conocimiento o modernizarlas; asimismo, se popularizó la formación de alto nivel de investigadores de países emergentes en universidades de primer nivel, así como el establecimiento de redes y consorcios de investigación para megaproyectos científicos trasnacionales. Desde miradas tradicionales, la cooperación internacional apoyó los esquemas hegemónicos de colaboración, donde los países del Norte Global apoyan de forma “generosa” a países receptores del Sur Global (López & Piñero, 2019), creando condiciones basadas en los intereses de los países donantes, dejando muchas veces de lado los requerimientos de los países receptores. Lo que sí es claro es que los países emergentes muchas veces no disponen de los recursos o capacidades necesarias para generar programas de CTI que apoyen sus necesidades de desarrollo (Thompson, 2018). Con el fin de revisar las políticas de CTI en países emergentes, se toma como referencia los casos de Brasil e India:

Brasil. La institucionalización de la investigación en Brasil inició con la creación en 1951 del Consejo Nacional de Desarrollo Científico y Tecnológico (CCT), su trabajo se orientaba hacia la promoción y estimulación del desarrollo de la investigación científica (Gobierno de Brasil, 2020). Brasil creó el Ministerio de Ciencia, Tecnología e Innovación (MCTI) en 1985, siendo el pionero en la región de América Latina. El MCTI pasa a ser el centro de planificación estratégica de la ciencia del país y es el responsable por el establecimiento de políticas en esta materia; coordinar el Sistema Nacional de Ciencia, Tecnología e Innovación (SNCTI); fomentar la investigación científica y tecnológica; incentivar la formación de investigadores brasileños; fomentar el desarrollo tecnológico y la innovación a través de asociaciones con órganos de gobierno (MCTI, 2016). El programa “Ciencia sin Frontera” del Ministerio de Educación y el Ministerio de Ciencia, Tecnología e Innovación tuvo como objetivo fortalecer la internacionalización a través de la movilidad de 100.000 estudiantes brasileños para estudiar en las áreas de ciencia, tecnología, ingeniería y matemáticas (Sá, 2016). No obstante, las dificultades en el presupuesto nacional, aunado a la devaluación de la moneda brasileña frente al dólar americano, hizo que se interrumpiera el programa en el año 2015, y solo se continuó apoyando a los estudiantes que ya se encontraban en el extranjero.

India. Según Sandhya (2018), India empezó a desarrollar su sistema de CTI en 1958 con la primera resolución de política científica, priorizando en especial la tecnología. Dicha política se concentró en el desarrollo del talento humano necesarios para la ciencia, la educación, la industria y la defensa. Sikka (2017), expone que la declaración de política tecnológica de 1983 enfatizó en lograr capacidad y competencia tecnológica con el fin de convertir a India en un país autosuficiente en esta materia. Posteriormente, en la política de ciencia y tecnología publicada en 2003 se abordaron los conceptos de ciencia y tecnología priorizando la inversión en investigación y desarrollo, sin embargo, no fue hasta 2013 cuando fue anunciada la política de ciencia, tecnología e innovación, enfocada en ganar competitividad mundial por medio de alianzas a nivel bilateral y multilateral, que se favoreció la cooperación por medio de estrategias de diplomacia científica, y se concentró nuevamente en la adquisición de tecnología e intercambio de conocimiento. Según Sikka (2017), en los últimos años India ha dirigido esfuerzos en desarrollar las capacidades de sus científicos para hacer investigación y desarrollo de primer nivel, generando infraestructura y capacidades en instituciones como universidades y centros de investigación, lo cual posibilita que India juegue un rol importante en investigaciones globales.

Al revisar los retos a los que se enfrentan los países emergentes frente a la internacionalización de la investigación resaltan los siguientes aspectos:

  1. Controlar la “fuga de cerebros”, de tal manera que se pueda contar con un equipo científico con el que se pueda lograr los propósitos (Didou, 2014).
  2. Mejorar la infraestructura para la participación en proyectos transnacionales de investigación y desarrollo (Sikka, 2017).
  3. Conformar alianzas entre universidades y centros de investigación con las empresas (Comisión Económica para América Latina y el Caribe [CEPAL], 2010).
  4. Equilibrar los doctores tanto en la educación superior, los centros generadores de conocimiento como en el sector productivo (CEPAL, 2010).
  5. Captar fuentes de financiación tanto en el sector privado como en el público, y este último incrementando el rubro anual (Palacio, 2018).
  6. Diseñar políticas alineadas a las necesidades de los sectores evitando la dispersión de los proyectos (Palacio, 2018).

    Contexto de la internacionalización de la investigación en Colombia

Colombia, según Ordóñez-Matamoros et al. (2020), es un buen caso para estudiar los efectos de la colaboración internacional en las economías emergentes, teniendo como base el desempeño de los equipos de investigación, por tres razones:

  1. Ha experimentado un proceso acelerado de la comunidad científica y tecnológica debido a que las políticas priorizan la creación de grupos de investigación como una unidad capaz de fomentar la producción de conocimiento con el financiamiento de fondos públicos (Orozco et al., 2013).
  2. Así como las economías, los grupos de investigación son más internacionales debido a las políticas públicas y privadas dedicadas a ese objetivo utilizando una variedad de recursos y herramientas (Ordóñez-Matamoros et al., 2010).
  3. Colombia aún carece de adecuadas cantidades de científicos e ingenieros, infraestructura, inversión y apoyo institucional (Ordóñez-Matamoros et al., 2020).

Ahora bien, el proceso de la institucionalización de la investigación en Colombia comenzó en 1990 con la creación del Departamento Administrativo de Ciencia, Tecnología e Innovación (Colciencias), el cual ha fomentado mayor calidad de la investigación a través de la categorización de los grupos de investigación; el proceso de acreditación académica liderado por el Consejo Nacional de Acreditación (CNA) y el Consejo Nacional de Educación Superior (CESU) que contribuye a la mejora de la calidad de las funciones misionales de las IES; los préstamos para financiar actividades de innovación, investigación y desarrollo y cualificación en posgrados; la creciente competencia del mercado resultado de la apertura económica de productos y servicios; y la mayor interacción entre los colombianos, la comunidad científica y tecnológica y sus socios extranjeros continuando sus tradicionales relaciones internacionales (Ordoñez, 2008).

Por su parte, la Ley 1286 de 2009 transforma a Colciencias en un Departamento Administrativo y se fortalece el Sistema Nacional de Ciencia, Tecnología e Innovación, articulando la esencia y vocaciones de las regiones, así como desarrollando esquemas de descentralización e internacionalización de la CTI; igualmente por medio de esta ley se crea el Fondo Francisco José de Caldas para la financiación de las actividades de CTI (Congreso de Colombia, 2009). Asimismo, en el Documento 3582 del Consejo Nacional de Política Económica y Social (CONPES), en el cual se expone la política nacional de CTI de Colombia, se determina la necesidad de continuar formando a capital humano en maestrías y doctorados, fomentar la innovación empresarial y orientar la generación de conocimiento a la resolución de problemas de las sociedades, involucrando a las comunidades incluso en el proceso de búsqueda de soluciones (Consejo Nacional de Política Económica y Social República de Colombia, 2009). En ese orden de ideas, para 2019 el gobierno colombiano en busca de continuar robusteciendo la institucionalidad y de “contar con un ente rector de la política de ciencia, tecnología e innovación que genere capacidades, promueva el conocimiento científico y tecnológico, contribuya al desarrollo y crecimiento del país y se anticipe a los retos tecnológicos futuros” (Congreso de Colombia, 2019b) creó el Ministerio de Ciencia, Tecnología e Innovación (Minciencias) a través del decreto 1951 de 2019. Para el mismo año se conformó una nueva Misión de Sabios, compuesta por 47 expertos nacionales e internacionales cuyo objetivo general convocaba a la elaboración e implementación de la política pública y estrategias en ciencia, tecnología e innovación para que el país afronte de manera sostenible los retos productivos y sociales (Gobierno de Colombia, 2019). La Misión de Sabios de 2019 constituye un documento rector para el sistema de CTI colombiano y expone que de la internacionalización de la investigación y la cooperación científica internacional para la ciencia deben ser un vector para poder alcanzar los objetivos de Colombia, logrando alianzas intersectoriales eficientes e interdisciplinarias (Gobierno de Colombia, 2019). Asimismo, el Documento 4069 del CONPES establece la Política Nacional de Ciencia, Tecnología e Innovación 2022-2031, cuyo principal objetivo es aumentar el aporte de la CTI al desarrollo humano sostenible, teniendo en cuenta las particularidades de cada territorio y las diferencias culturales que impulsan la sociedad del conocimiento. Dicha política se fundamenta en siete ejes temáticos de la Misión internacional de sabios, cuyo principal foco consiste en impulsar la apropiación social del conocimiento a través de las potencialidades regionales e internacionales, soportado en el dinamismo del Sistema Nacional de CTI y la optimización de los recursos financieros (Consejo Nacional de Política Económica y Social República de Colombia, 2021).

Metodología

Diseño metodológico

Este estudio es de tipo cualitativo. Según Haradhan (2018), la investigación cualitativa se basa en entender un fenómeno a partir de las experiencias e interpretaciones de los sujetos. En esta investigación se pretende conocer cómo se gestionan los procesos de apoyo a la internacionalización de la investigación desde el área de internacionalización a partir de la perspectiva y experiencia de los gestores de internacionalización adscritos a IES en Colombia. La técnica de recolección de datos fue los grupos focales, los cuales consisten en pequeños grupos de personas reunidas por un moderador para explorar actitudes y percepciones, sentimientos e ideas sobre un tema específico (Denscombe, 2010) a partir de la interacción social (Asbury, 1995). El grupo focal puede utilizarse como método autónomo para la investigación relacionada con normas, significados y procesos de grupo (Gill et al., 2008). En este caso, se pretende esclarecer los ejes prioritarios de la internacionalización de la investigación, las prácticas realizadas por los gestores de internacionalización, mecanismos y retos asociados al proceso de internacionalización de la investigación.

Instrumento

La guía del grupo focal contó con cuatro secciones conforme a los objetivos como muestra la tabla 2.

Tabla 2

Secciones de la guía del grupo focal

Sección

Descripción

Áreas y/o ejes prioritarios de la internacionalización de la investigación para países del Sur Global desde una perspectiva de líderes de relaciones internacionales

Se indagó sobre las áreas que componen la internacionalización de la investigación desde la perspectiva de los participantes.

Prácticas realizadas por los actores entrevistados, para aportar a la gestión de la internacionalización de la investigación.

Una vez se esclarecieron las áreas, se preguntó sobre las acciones o prácticas realizadas por los participantes desde las áreas de internacionalización para contribuir a la internacionalización de la investigación.

Retos de la internacionalización de la investigación en los países del Sur Global

Se indagó sobre los retos de la internacionalización de la investigación en los países del sur global.

Mecanismos para el desarrollo de la internacionalización de la investigación.

Se buscó conocer los mecanismos requeridos para el desarrollo de la internacionalización de la investigación.

Participantes

Un grupo de entre cuatro y ocho participantes suele ser ideal para el desarrollo del grupo focal (Kitzinger, 2005). En este caso, se citaron siete gestores y participaron seis. Se utilizó la técnica de muestreo intencional, la cual busca reunir a un grupo de personas que tengan ciertas características en común o compartan experiencia sobre un tema en particular (Weare, 2013). El uso del muestreo intencional requiere que el investigador tenga acceso al participante con deseo de colaborar en la interpretación de un fenómeno (Patten & Galvan, 2019). En este sentido, los participantes seleccionados al interior del equipo de investigación cuentan con amplia experiencia y trayectoria como gestores de internacionalización, representan direcciones y coordinaciones de oficinas de internacionalización de IES en Colombia como se observa en la tabla 3:

Tabla 3

Perfiles Participantes

Participantes

Años de experiencia en internacionalización

Cargo

Participante 1

11 años

Jefe de relaciones internacionales

Participante 2

10 años

Director del centro de relaciones interinstitucionales

Participante 3

13 años

Director de internacionalización

Participante 4

15 años

Coordinador de Relaciones Internacionales

Participante 5

7 años

Director de relaciones internacionales

Participante 6

5 años

Director de iniciativas globales

Procedimiento

Los participantes fueron citados vía correo electrónico para participar en el grupo focal, mediante la plataforma Zoom. La sesión fue grabada con el consentimiento de los participantes y desarrollada por el equipo de investigación por espacio de dos horas. Primeramente, se realizó una introducción sobre el objetivo del estudio, presentación del equipo de investigación y condiciones de participación. Luego, cada participante se presentó para generar un clima de confianza. Posteriormente un miembro del equipo de investigación realizó las cuatro preguntas de la guía en el mismo orden. Asimismo, el chat se mantuvo disponible para recoger aportes de los participantes. Simultáneamente se realizó la transcripción de la sesión mediante la herramienta Word y luego se completó con los comentarios del chat.

Análisis

Se realizó un análisis cualitativo de contenido, el cual se basa en examinar, identificar y agrupar los datos relevantes en la trascripción mediante la generación de categorías inductivas con base en los datos recogidos y el análisis de las transcripciones (Wilkinson, 2011). Primero, dos investigadoras del equipo realizaron individualmente la lectura de la transcripción, analizaron y codificaron los datos con la ayuda del software MAXQDA. Posteriormente, las investigadoras desarrollaron dos sesiones de trabajo para compilar y retroalimentar las categorías, subcategorías y códigos, creando así redes semánticas. Por último, las redes semánticas fueron compartidas con un diseñador para presentarlas de una manera más amable con el lector.

Resultados

Los resultados se presentan teniendo en cuenta los objetivos específicos de esta investigación:

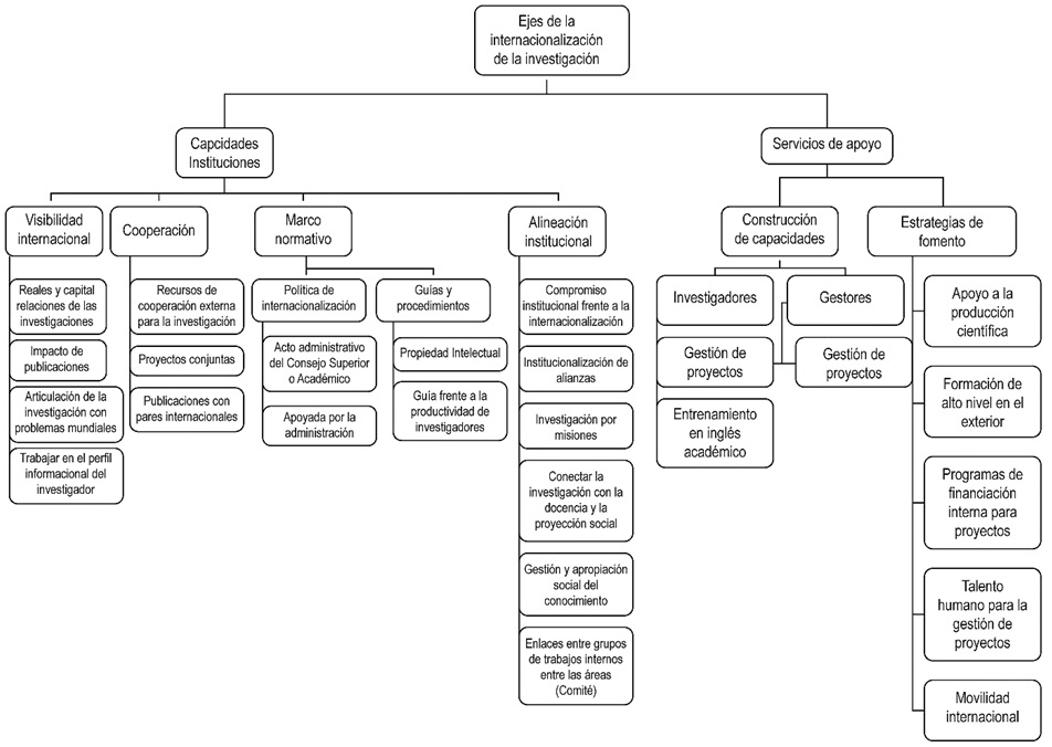
Objetivo 1. Identificar las áreas y/o ejes prioritarios de la internacionalización de la investigación para países emergentes desde una perspectiva de líderes de relaciones internacionales

Las áreas o ejes estratégicos sobre los cuales se debe desarrollar la internacionalización de la investigación en países emergentes, teniendo en cuenta el ejemplo de Colombia, se divide según lo expresado por los entrevistados en dos grandes categorías: Capacidades Institucionales y Servicios de Apoyo. En la categoría de “Capacidades Institucionales” se observan las subcategorías: visibilidad internacional, cooperación, marco normativo y alineación institucional. Para la visibilidad internacional es clave establecer redes y capital relacional, así como medir el impacto de las publicaciones, trabajar el perfil internacional de los investigadores y articular la investigación con problemas globales. Para la subcategoría “cooperación”, se evidencia la necesidad de cooperar para publicaciones y proyectos conjuntos, así como para la gestión de recursos internacionales. Toda estrategia de internacionalización de la investigación, según los entrevistados, debe contar con un “Marco Normativo” que permita su desarrollo, por lo cual se sugiere contar con una política de internacionalización que incluya el área misional de la investigación, la cual deberá ser expedida en el mejor de los casos por parte del Consejo Superior de la IES. Igualmente se debe contar con guías y procedimientos frente a la productividad de los investigadores y la propiedad intelectual. Asimismo, se debe crear la respectiva “Alineación Institucional”, articulando la investigación a misiones y prioridades institucionales, contando con un compromiso institucional para llevar a cabo procesos de internacionalización, así como institucionalizando alianzas para la internacionalización de la investigación. Además, se requiere la articulación entre las áreas misionales (investigación, docencia y extensión), por ejemplo, por medio de un comité para que el conocimiento generado se gestione y apropie.

En cuanto a los “servicios de apoyo”, se cuentan con dos subcategorías: “Construcción de Capacidades” y “Estrategias de Fomento”. Los entrevistados exponen que al pensar en una estrategia de internacionalización de la investigación para países emergentes como Colombia se debe construir capacidades, en especial, en la gestión de proyectos de cooperación internacional, tanto para gestores como para investigadores, aunque en estos últimos es importante el entrenamiento del inglés para la publicación y disertación en este idioma. En cuanto a las “Estrategias de Fomento”, se expone que deben existir apoyos para la producción científica internacional, la formación de alto nivel en el exterior, las movilidades internacionales, así como programas de financiación internos que apoyen la investigación internacional. Por último, las instituciones deben contar con el talento humano capacitado para la gestión de proyectos internacionales.

No se puede hablar de la internacionalización si no hace parte de una política. Eso debe estar soportado de un acto administrativo por parte del Consejo Superior, un acuerdo del consejo superior o un acuerdo de otro órgano colegiado, como por ejemplo el consejo académico. A nivel operativo debe estar soportado por la administración de turno y fundamentado en dos temas: el PEI y el Plan Estratégico de Desarrollo. Estos documentos soportan la política de internacionalización y ahí debe estar incluida la parte de investigación. (Participante 2, comunicación personal, 17 de diciembre de 2021)

Compromiso institucional con la internacionalización y con la investigación – apoyo, con políticas claras, a las áreas de investigación y la internacionalización. Enlaces entre los actores en las IES – se debe tener un trabajo articulado entre los centros de investigación y las ORI, y ojalá un comité más amplio donde se incluyan otros actores institucionales que impacten la internacionalización de la investigación. (Participante 6, comunicación personal, 17 de diciembre de 2021)

Yo veo dos enfoques y depende del tipo de IES: Uno de construcción de capacidades: aplica para las IES que tienen muchos retos para poder tener competencias mínimas y básicas para poder aspirar a la internacionalización de la investigación. Construir capacidades y competencias para los investigadores y trabajar en su perfil internacional y construir capacidades en gestión para apoyar a esos investigadores, mediante capital humano, equipos, protocolos. El otro enfoque es la Gestión de la abundancia: aquellas IES que tienen muy buenos investigadores y bien formados: ¿Cómo se gestiona esa abundancia? ¿Cómo se gestiona a los investigadores que tienen socios y partners internacionales?” (Participante 1, comunicación personal, 17 de diciembre de 2021)

“Construcción de capacidades: necesitan capacitación en idiomas, en la parte de construcción de proyectos, de financiación” (Participante 3, comunicación personal, 17 de diciembre de 2021).

Figura 1. Ejes de la internacionalización de la investigación

 

 

Objetivo 2. Asociar prácticas realizadas por los actores entrevistados, para aportar a la gestión de la internacionalización de la investigación

Al revisar las prácticas realizadas por los actores entrevistados para aportar a la gestión de la internacionalización de la investigación se han generado tres categorías: “capacidades institucionales”, “servicios de apoyo” y “visibilidad internacional”. En la categoría “capacidades institucionales”, se observan las siguientes tres subcategorías: “captación de recursos internacionales”, “normatividad” y “alineación institucional”. En cuanto a la captación de recursos, las instituciones generan un equipo técnico para convocatorias internacionales, el cual soporta procesos de búsqueda, seguimiento, asesoría y apoyo a postulaciones internacionales. “Tenemos un equipo técnico para convocatorias internacionales entre internacionalización, proyección social e investigación” (Participante 5, comunicación personal, 17 de diciembre de 2021). Al revisar la normatividad, se observa que las instituciones han generado políticas para fomentar la internacionalización de la investigación y han expuesto la relevancia de consolidar un protocolo para la gestión de proyectos internacionales.

Frente a la alineación institucional, la investigación internacional no solo se alinea a la misión de la IES, sino también deberá categorizarse por clusters temáticos, que faciliten el trabajo de un equipo creado para la investigación internacional, con delegados de las diferentes áreas.

En cuanto a los “servicios de apoyo”, se relacionan las subcategorías “construcción de capacidades” y “fomento”. Para la construcción de capacidades de cara a la investigación internacional los entrevistados exponen que realizan entrenamientos en escritura académica, disertación científica y visibilidad, así como fortalecen el idioma inglés como lingua franca para la investigación. Al revisar la subcategoría de “fomento”, se cuenta con apoyos administrativos para la coordinación de proyectos internacionales, se apoya la traducción de proyectos y acompaña a los docentes en la formulación de estos. Se otorgan igualmente apoyos para la movilidad académica y científica internacional.

Por último, se cuenta con la categoría de “visibilidad internacional”, la cual cuenta con las siguientes subcategorías: “comunicaciones y marketing”, “gestión de alianzas internacionales”, “acompañamiento para publicaciones”, “vinculación de la Investigación a los ODS”. En cuanto a las comunicaciones y el marketing internacional, las IES generan una estrategia de proyección internacional principalmente de los posgrados (maestrías y doctorados), así como se cuenta con un brochure o herramienta visual similar con información relevante de los grupos de investigación. Al revisar la gestión de alianzas, este proceso se apalanca por medio de las redes, la movilidad internacional y las colaboraciones de investigación. Se generan acompañamientos en redacción científica y publicaciones en inglés. Por último, la investigación se procura vincular a los ODS de la Agenda 2030.

“Se hizo un brochure con todos los grupos de investigación, se hace el acompañamiento para atender eventos y actividades internacionales”. (Participante 3, comunicación personal, 17 de diciembre de 2021).

La generación de capacidades internas: directrices, políticas y lineamientos, incluyendo la propiedad intelectual y las temáticas para enfocar la investigación. Capacitación: tanto para investigadores como para los gestores. La capacitación de escritura científica, la visibilidad de los artículos, cómo hacer la investigación, qué plataformas tecnológicas se usan, etc. Por último, la visibilidad: crear estrategias de visibilidad internacional desde la ORI, comunicaciones y marketing e investigaciones. (Participante 4, comunicación personal, 17 de diciembre de 2021)

Publicaciones y difusión en otros idiomas ... este tema de publicar requiere un acompañamiento y talleres para que sea un proceso exitoso; así como mencionan: ‘el desarrollo de proyectos de investigación y/o extensión realizados con estándares internacionales para la solución de problemáticas globales, con el fin de mejorar la calidad de vida de nuestra sociedad’. (Participante 2, comunicación personal, 17 de diciembre de 2021)

Nosotros construimos un diplomado de disertación científica y visibilidad en inglés; también se revisó el estado de madurez de los grupos. Hacemos una convocatoria de investigaciones, donde se le da un incremento en el puntaje si hay pasantías internacionales. Tenemos un equipo técnico para convocatorias internacionales entre ORI, Investigaciones y Proyección Social. (Participante 5, comunicación personal, 17 de diciembre de 2021)

Objetivo 3. Caracterizar los retos de la internacionalización de la investigación con base en la perspectiva de los actores

Los retos evidenciados para la internacionalización de la investigación se encuentran divididos en dos categorías: “capacidades institucionales” y “visibilidad internacional”. En “capacidades institucionales” se observan las siguientes subcategorías: “requisitos convocatorias”, “talento humano”, “capacitación”, “gestión de proyectos de cooperación” y “medición de impacto”. Al revisar la subcategoría de “requisitos convocatorias”, se observa que aún es un reto contar con el interés de investigadores para aplicar a convocatorias internacionales; asimismo, algunas convocatorias tienen requerimientos de infraestructura que las instituciones no poseen, así como en ocasiones no se cuenta con la capacidad de responder rápidamente a convocatorias internacionales. Al revisar “talento humano”, se evidencia que aún faltan encargados de estos temas desde la gestión y que se debe contar con personas enlace entre internacionalización e investigación. En cuanto a la “capacitación”, se debe fortalecer aún más el idioma inglés y entrenar al personal tanto académico como de gestión en el manejo de proyectos internacionales. Frente a la “gestión de proyectos de cooperación”, se requiere contar con las condiciones para administrar financieramente estos proyectos y realizar los seguimientos correspondientes. También se requieren indicadores y estudios de impacto para evidenciar las potencialidades y beneficios de la investigación internacional. En cuanto a la categoría de “visibilidad internacional”, se evidencia como reto la gestión de redes y relacionamiento internacional, así como publicar en revistas internacionales de impacto.

“Es un reto también atender convocatorias a corto plazo, los investigadores muchas veces no tienen tiempo”. (Participante 5, comunicación personal, 17 de diciembre de 2021), “falta también medir el impacto. Las estrategias de participación en redes: faltan más redes y más relacionamiento. También debemos mirar más allá de Minciencias. No es tan difícil aplicar a temas internacionales”. (Participante 3, comunicación personal, 17 de diciembre de 2021).

El reto más grande es: ¿Quién asume esto? ¿Quién es el doliente desde la gestión? Las unidades de investigación no están hechas para lo internacional desafortunadamente, solo piensan en Minciencias y regalías. Es un tema marginal. El reto fue asumir esto desde la ORI. Las ORI no tienen el mismo peso que tiene una vicerrectoría de investigaciones. Falta capital humano para manejar esto y capacitación. (Participante 1, comunicación personal, 17 de diciembre de 2021)

En el caso nuestro fue administrar recursos de cooperación internacional. Nos tocó aprender sobre esto, es mejor crear una unidad o un outsourcing externo para la gestión de recursos y administrativa. Se debe buscar un socio estratégico para la administración de los recursos. El mayor reto fue la gestión de la administración y ejecución de los recursos de la Comisión Europea. (Participante 2, comunicación personal, 17 de diciembre de 2021)

“El cumplimiento de los requisitos para algunas convocatorias internacionales: piden muchas veces temas de infraestructura que no tenemos y por eso nos perdemos las convocatorias” (Participante 6, comunicación personal, 17 de diciembre de 2021).

Figura 2. Retos de la internacionalización de la investigación

Diagrama

Descripción generada automáticamente

 

 

Objetivo 4. Proponer mecanismos que permitan el desarrollo de la internacionalización de la investigación, a partir de las diferentes dinámicas y experiencias de los actores involucrados

Al revisar los mecanismos que sugieren los entrevistados para el desarrollo de la internacionalización de la investigación se han generado tres categorías: “visibilidad internacional”, “capacidades institucionales” y “servicios de apoyo”. En la categoría de “visibilidad internacional” se expone que se deben caracterizar los grupos de investigación de la IES, así como generar un portafolio de servicios para la internacionalización de la investigación. Igualmente se deben identificar fuentes de recursos y contar con las redes de aliados correspondientes que permitan generar alianzas para la investigación internacional.

La categoría “capacidades institucionales” cuenta con las siguientes subcategorías: “construcción de capacidades”, “administración de la investigación internacional”, “alineación institucional” y “sistemas de información”. En cuanto a la “construcción de capacidades”, se hace necesario generar las competencias requeridas en los investigadores para poder investigar internacionalmente, así como construir comunidades de aprendizaje entre los investigadores para poder compartir e intercambiar experiencias frente a esta temática. Al revisar la subcategoría “administración de la investigación internacional”, se observa la necesidad de dar respuesta oportuna a convocatorias, buscar sistemáticamente oportunidades de financiación, aunque también los entrevistados recomiendan enfocarse en convocatorias puntuales de interés para la IES. También se requiere contar con un banco de proyectos interno para poder aplicar a convocatorias internacionales. La subcategoría “alineación institucional” apunta a crear los mecanismos de articulación entre las áreas para crear equipos orientados a la investigación internacional, que articule a las áreas misionales docencia, investigación y extensión, así como identificar a talento humano al interior de la IES con experiencia en convocatorias puntuales. Igualmente se requieren “Sistemas de Información” que apoyen el seguimiento e impacto de estas acciones, por lo cual se hace necesario articular los sistemas de información propios con los nacionales e internacionales.

Por último, la categoría “servicios de apoyo” cuenta con una subcategoría denominada “fomento”. Dentro de esta subcategoría, se evidencia la necesidad de dinamizar mecanismos existentes como los apoyos para la movilidad académica, y los acompañamientos para publicar en revistas de impacto y aplicar a convocatorias, así como el apoyo con la administración de proyectos internacionales.

Hicimos una alianza estratégica con el centro de investigaciones. Cada dependencia aporta un profesional y se le pega directamente a las convocatorias. Se conforma un grupo de expertos para cooperación: para identificar oportunidades de convocatorias y acompañamiento a los investigadores. Se hizo otra alianza con la Oficina de Transferencia de los Resultados de Investigación (OTRI): Se debe contar con un portafolio integral de internacionalización de la investigación, se tiene que identificar cuáles son las fortalezas propias. (Participante 2, comunicación personal, 17 de diciembre de 2021)

“Se debe hacer un mapeo del talento humano que tenemos, enfocarse en convocatorias puntuales y perfilar al talento humano por áreas de conocimiento y relacionamiento internacional” (Participante 1, comunicación personal, 17 de diciembre de 2021).

Es importante el mapeo y caracterización de grupos y de los investigadores. Para poder hacer el match con convocatorias; tener una base de datos de fuentes de financiación del mundo; tener un banco de proyectos internos que puedan aplicarse para la investigación internacional; tener grupos o comunidades de aprendizaje entre investigadores para que puedan intercambiar buenas prácticas y construir capacidades colectivas. (Participante 5, comunicación personal, 17 de diciembre de 2021)

La búsqueda sistemática de oportunidades de financiación. Esto es muy necesario. Hay que buscar aliados que tengan recursos y colegas que sepan el manejo de estas convocatorias. Somos una universidad pequeña, pero hemos descubierto que nos toca implementar a un doliente de la internacionalización entre cada área y la ORI. Crear un comité de internacionalización, también es importante vincular a los egresados y diáspora para investigaciones. Se recomienda también tener una lista actualizada de los proyectos de investigación y de los grupos, así como identificar los impactos sociales, dado que esto es importante para las investigaciones internacionales. (Participante 6, comunicación personal, 17 de diciembre de 2021)

Figura 3. Mecanismos para desarrollar la internacionalización de la investigación

Diagrama

Descripción generada automáticamente

Discusión

La internacionalización de la investigación es un factor fundamental en el cumplimiento del objetivo social de la educación superior. En el contexto de los países emergentes, la internacionalización de la investigación aporta a la formación de talento, provee mecanismos de acceso a infraestructuras de primer nivel y abre espacios para el trabajo cooperativo y la visibilidad. A nivel institucional, el desarrollo del proceso de internacionalización de la investigación requiere del trabajo colaborativo entre los actores del área de internacionalización y el área de investigación. En este sentido, los participantes destacaron áreas fundamentales y acciones asociadas a la internacionalización de la investigación como la capacidad institucional, que cobija la visibilidad como lo expone la RICYT (2007), asociado a la necesidad de fortalecer el capital relacional, y medir el impacto social de las publicaciones.

Dicho capital relacional se articula con la subcategoría cooperación para el trabajo de proyectos conjuntos, para lo cual resulta idóneo contar con alianzas fuertes para la obtención de fuentes de financiación acorde con Marconi et al. (2019). Asimismo, todas las acciones de internacionalización de la investigación deben estar formalizadas mediante una normativa acorde a las necesidades institucionales, preferiblemente por una política tal como lo afirma Gacel-Ávila (2017), unos procesos que midan indicadores para el seguimiento de los investigadores, lineamiento de propiedad intelectual y un protocolo para la gestión de proyectos internacionales. Además, los líderes de las funciones sustantivas deben estar alineados en torno a la estrategia como afirma Antelo (2012).

Por otro lado, en cuanto a los servicios de apoyo que se ofrecen desde el área de internacionalización, a la internacionalización de la investigación se encuentra la construcción de capacidades para la formulación de proyectos, escritura científica y el fortalecimiento del inglés, aspectos resaltados por Arango & Douet (2015). Y, en cuanto a las estrategias de fomento, se resalta la oferta de movilidad asociada a la construcción de capacidades RICYT (2007), escenarios que son posibles de forma virtual y el establecimiento de programas de financiación internos. Asimismo, es esencial brindar apoyo para la coordinación de los proyectos internacionales, teniendo en cuenta el trámite administrativo que implica. Otra de las prácticas mencionadas fue la captación de recursos mediante el trabajo en equipo para detectar convocatorias, Gacel-Ávila (2017) reporta la confección de bases de datos para apoyar este proceso. Igualmente, para captar aliados estratégicos es importante contar con un portafolio de la oferta institucional con información completa de grupos, investigadores, postgrados y líneas de investigación. Por último, desarrollar la investigación en temas pertinentes a la agenda global acorde con la RICYT (2007).

En cuanto a retos, los participantes señalaron contar con poco interés de investigadores para aplicar a convocatorias internacionales, lo cual se relaciona con la construcción del perfil internacional del investigador, se debe trabajar su sensibilidad para trascender hacia temas de enfoque global (Maudit & Gual Soler, 2020) y publicación en revistas de alto impacto, para lo cual resulta útil mapear revistas acordes a las líneas de investigación e intereses institucionales. También resaltaron requerimientos puntuales de las convocatorias como los tiempos de respuesta, para lo cual se recomienda asignar y acompañar al investigador que trabaje el área de conocimiento solicitada en la convocatoria. Otro reto es fortalecer el nivel de inglés en investigadores y entrenamiento al personal tanto académico en gestión de proyectos internacionales, como lo exponen Arango & Douet (2015).

Por otro lado, los participantes expusieron mecanismos para la internacionalización de la investigación como contar con redes de aliados para la investigación internacional, en este punto es importante considerar las empresas para la transferencia de conocimientos y recursos tal como lo expone la CEPAL (2010). Asimismo, la construcción de comunidades de aprendizaje y el trabajo en consorcios, tal como lo expone Gacel-Ávila (2017), para compartir e intercambiar experiencias. Otro mecanismo mencionado fue enfocarse en convocatorias puntuales de interés para la IES, lo cual alinea la participación a las necesidades institucionales y amplía la factibilidad de resultar seleccionado. Igualmente, articular los sistemas de información propios con los nacionales e internacionales para la evaluación del impacto de las acciones en pro de visibilizar la labor social de la IES y la mejora continua, aspecto que resalta Oregioni (2014).

Implicaciones para las IES en países emergentes y conclusiones

Las IES en los países emergentes deben entender su rol para el avance de los sistemas de ciencia, tecnología e innovación de sus países, creando las condiciones institucionales que permitan ejecutar procesos de internacionalización de la investigación. Asimismo, la internacionalización de la investigación en las IES se articulará con las políticas nacionales, prioridades y necesidades del país en el que se encuentra la institución, también deberá articularse a los enfoques de la misión de la institución.

A nivel institucional, la internacionalización de la investigación deberá responder igualmente a la política de internacionalización de la institución, así como los lineamientos establecidos frente al proceso investigativo, normativa, procedimientos y protocolos creados para este particular que puedan apoyar la organización del proceso desde lo estratégico, táctico y operativo. Seguidamente, es necesario realizar un diagnóstico de las capacidades institucionales frente a aspectos como la formación de alto nivel de docentes, colaboraciones internacionales, publicaciones en revistas de impacto, proyectos de construcción de capacidades y la movilización de recursos internacionales.

En el marco de este diagnóstico, se propone alinear los intereses de investigación de los grupos a retos y problemas globales, creando clusters temáticos que fomenten el abordaje interdisciplinario para la solución de estos retos transnacionales sin olvidar los problemas locales, en este sentido el abordaje deberá ser glocal.

Este diagnóstico inicial es clave para poder establecer un plan de construcción de capacidades y desarrollo del talento humano que permita el establecimiento de objetivos a corto, mediano y largo plazo. Igualmente, no se puede ver a la investigación internacional como un proceso marginal y desarticulado de las funciones de docencia y extensión, por lo cual es deber de la institución generar estrategias de transferencia que permitan impactar por medio de la internacionalización de la investigación a las otras dos funciones misionales.

Por otra parte, las instituciones deben contar con un equipo de trabajo que apoye no solo a la aplicación a las convocatorias transnacionales, sino también aspectos asociados al manejo de recursos internacionales y el seguimiento y acompañamiento administrativo requerido para llevar a feliz término la ejecución de estos proyectos. Este equipo deberá recibir el entrenamiento necesario para poder gestionar proyectos de cooperación internacional. En este punto es importante la denominada “gestión de la abundancia”; las instituciones deberán crear comunidades de aprendizaje entre docentes y administrativos con experiencia en procesos de internacionalización de la investigación que permita compartir buenas prácticas y realizar procesos de acompañamiento. Estos espacios además capitalizan las capacidades institucionales.

Por último, vale la pena mencionar que las IES deben responder a su entorno y la responsabilidad social universitaria es un aspecto al que deberá responder la internacionalización de la investigación, sirviendo a la sociedad y al país en el cual se encuentra la institución. Por esta razón es relevante vincular a proyectos y consorcios trasnacionales a entidades de gobierno, redes universitarias, entre otros actores que permitan gestionar los saberes y recursos, generando un verdadero impacto en los sistemas de ciencia, tecnología e innovación de los países.

Conflicto de intereses

Las autoras declaran la inexistencia de conflicto de interés con institución o asociación comercial de cualquier índole.

Referencias

Antelo, A. (2012). Internationalization of Research [Internacionalización de la Investigación]. Journal of International Education and Leadership, 2(1), 1-6. https://bit.ly/3iKkoFA

Arango, A. M., & Douet, C. (2015). Guías para la internacionalización de la investigación de la educación superior. Internacionalización de la investigación. Ministerio de Educación Nacional. https://bit.ly/2SukM0c

Asbury, J.-E. (1995). Overview of Focus Group Research [Descripción general de la investigación de grupos focales]. Qualitative Health Research, 5(4), 414–420. doi:10.1177/104973239500500402

Comisión Económica para América Latina y el Caribe. (2010). Espacios Iberoamericanos. Vínculos entre universidades y empresas para el desarrollo tecnológico. https://bit.ly/35oSiaS

Consejo Nacional de Política Económica y Social República de Colombia (2009). Documento CONPES 3582. Política nacional de ciencia, tecnología e innovación. Departamento Nacional de Planeación. https://bit.ly/3wsaPPm

Consejo Nacional de Política Económica y Social República de Colombia (2021). Documento CONPES 4069. Política nacional de ciencia, tecnología e innovación. Departamento Nacional de Planeación. https://bit.ly/3I7IGnf

Denscombe, M. (2010). The Good Research Guide For small-scale social research projects [Guía de investigación para proyectos de investigación social a pequeña escala]. McGraw Hill.

De Wit, H., Hunter, F., Howard, L., & Egron-Polak, E. (2015). Internationalization of Higher Education, Policy Department B–Structural and Cohesion Policies [Internacionalización de la Educación Superior, Departamento Temático B–Políticas Estructurales y de Cohesión]. Parlamento Europeo. https://bit.ly/3gs3DNN

Didou Aupetit, S. (2014). La internacionalización de la educación superior en América Latina: transitar de lo exógeno a lo endógeno. UDUAL. https://bit.ly/2RYCEzP

Feld, A., & Kreimer, P. (2020). Latinoamericanos en proyectos europeos: asimetrías en la cooperación científica. Ciencia, Tecnología y Política, 3(4), 1-12. https://bit.ly/3vun90n

Gacel-Ávila, J. (2017). Estrategias de internacionalización de la educación superior: implementación, evaluación y rankings. UNESCO – IESALC. https://bit.ly/3grPAYr

Gill, P., Stewart, K., Treasure, E., & Chadwick, B. (2008). Methods of data collection in qualitative research: interviews and focus groups [Métodos de recolección de datos en la investigación cualitativa: entrevistas y grupos focales]. British Dental Journal, 204(6), 291–295. doi:10.1038/bdj.2008.192

Ley 1289 de 2009. Por la cual se modifica la Ley 29 de 1990, se transforma a Colciencias en Departamento Administrativo, se fortalece el Sistema Nacional de Ciencia, Tecnología e Innovación en Colombia y se dictan otras disposiciones. Enero 23 de 2009. DO. AÑO 144. No47241. https://www.suin-juriscol.gov.co/viewDocument.asp?ruta=Leyes/1676840

Gobierno de Colombia (2019). Misión de Sabios. Colombia–2019. https://bit.ly/3cJ7wLX

Ley 1951 de 2016. Por la cual crea el ministerio de ciencia, tecnología e innovación, se fortalece el sistema nacional de ciencia, tecnología e innovación y se dictan otras disposiciones. Enero 24 de 2019. https://bit.ly/3vuA42n

Palacio, S. (2018). El desafío de la ciencia, el cambio tecnológico y la innovación. CONACYT. https://bit.ly/3iG6l3G

Haradhan, M. (2018). Qualitative Research Methodology in Social Sciences and Related Subjects [Metodología de la investigación cualitativa en ciencias sociales y temas afines]. Journal of Economic Development, Environment and People, 7(1), 23-48. http://dx.doi.org/10.26458/jedep.v7i1.571

Kitzinger, J. (2005). Focus group research: using group dynamics to explore perceptions, experiences and understandings. En Holloway I. (Ed), Qualitative Research in Health Care, (pp. 56-70). Open University Press.

López, M., & Piñero, F. (2019). Desarrollo y cooperación científico-tecnológica internacional en América Latina. Nueva Época, 13(4), 99-119. http://www.scielo.org.mx/pdf/tla/v13n46/2594-0716-tla-13-46-98.pdf

Llavador, J., Iñigo Bajos, E., & Mata Segreda, A. (2014). La responsabilidad social universitaria, el reto de su construcción permanente. Revista Iberoamericana de Educación Superior, 5(14), 7-9. https://doi.org/10.1016/S2007-2872(14)70297-5

Marconi, C., Torrens, G., Batisteli de Mello, M.C., Comerlato, N., & Spadaro, P. (2019). Buenas prácticas de internacionalización de la educación superior en Brasil. En Gacel-Ávila, J. (Coord.), Buenas prácticas de internacionalización universitaria en América Latina y el Caribe (pp.41-72). RIESAL. https://bit.ly/3pprLlX

Mauduit, J., & Gual Soler, M. (2020). Building a Science Diplomacy Curriculum. Frontiers in Education, 5(138), 1-7. https://doi.org/10.3389/feduc.2020.00138

Ministério da Ciência, Tecnologia, Inovações e Comunicações. (2016). Estratégia Nacional de Ciência, Tecnología e Innovação 2016-2022. https://bit.ly/3ztOCT3

Nupia, C. (2014). Internacionalización e investigación: conceptos, políticas y internacionalización de la educación superior en Colombia. En Reflexiones para la Política de Internacionalización de la Educación Superior en Colombia (pp.193-220). Observatorio Colombiano de Ciencia y Tecnología.

Ordóñez-Matamoros, G., Vernot-Lopez, M., Orozco, L., & Moreno-Mattar, O. (2020). Exploring the Effects of North-South and South-South Research Collaboration in Emerging Economies, the Colombian Case: Effects of IRC in Emerging Economies [Explorando los Efectos de la Colaboración Investigativa Norte-Sur y Sur-Sur en Economías Emergentes, el Caso Colombiano: Efectos del IRC en Economías Emergentes]. Review of Policy Research, 37(2), 172-200. https://doi.org/10.1111/ropr.12378

Ordoñez, G. (2008). International research collaboration, research team performance, and scientific and technological capabilities in Colombia: A bottom-up perspective [Tesis de Doctorado, Georgia Institute of Technology and Georgia State University, Atlanta]. University of Twente Research Information. https://bit.ly/36tEvR4

Ordoñez-Matamoros, G., Cozzens, S., & Garcia, M. (2010). International co-authorship and research team performance in Colombia [Coautoría internacional y desempeño del equipo de investigación en Colombia]. Review of Policy Research, 27(4), 415-431. https://doi.org/10.1111/j.1541-1338.2010.00449.x

Oregioni, M. (2014). Dinámica de la internacionalización de la investigación en la Universidad Nacional de La Plata (2005-2012) [Tesis de Doctorado, Universidad Nacional de Quilmes, Bernal]. Repositorio Institucional Digital de Acceso Abierto de la Universidad Nacional de Quilmes. https://bit.ly/2U8WgSF

Organización para la Cooperación y el Desarrollo Económicos. (2014). OECD Science, Technology and Industry Outlook 2014. OECD Publishing. http://bit.ly/2MuNr1A.

Orozco, L., Ruiz, C., Bonilla, R., & Chavarro, D. (2013). Los grupos de investigación en Colombia, sus prácticas, su reconocimiento y su legitimidad. En Salazar, M. (Ed.), Colciencias cuarenta años: Entre la legitimidad, la normatividad y la práctica (pp. 635-687). Observatorio Colombiano de Ciencia y Tecnología. https://bit.ly/2Mo8yTD

Patten, M., & Galvan, M. (2019). Proposing empirical research: A guide to the fundamentals [Proponiendo la investigación empírica: una guía de los fundamentos]. Routledge.

Red Iberoamericana de Indicadores de Ciencia y Tecnología. (2007). Manual de indicadores de internacionalización de la ciencia y la tecnología. Manual de Santiago. Red de Indicadores de Ciencia y Tecnología. https://bit.ly/3vpG38t

Rojas, F., Guzmán, J., & Guzmán, O. (2020). La dimensión internacional del currículum para la formación de licenciados en psicología. En J. Hernández & G. Amador (Coords.), Buenas prácticas de internacionalización en casa: Experiencias en la Universidad de Colima (pp. 119-140). Universidad de Colima. http://bit.ly/3oqjJIv

Sá, M. C. (2016). The Rise and Fall of Brazil’s Science Without Borders [El auge y la caída de la ciencia sin fronteras de Brasil]. International Higher Education, (85), 17-18. https://doi.org/10.6017/ihe.2016.85.9241

Sandhya, G. D. (2018). India’s Science, Technology and Innovation Policy: Choices for Course Correction with Lessons Learned from China [Política de Ciencia, Tecnología e Innovación de la India: opciones para corregir el rumbo con lecciones aprendidas de China]. Journal of STI Policy and Management, 3(1), 1-16. https://bit.ly/3gH2W26

Sebastián, J. (2003). Marco para el diseño de indicadores de internacionalización de la ciencia y la tecnología. Red de Indicadores de Ciencia y Tecnología. https://bit.ly/3vsl8BG

Sebastián, J. (2019). La cooperación como motor de la internacionalización de la investigación en América Latina. Revista Iberoamericana de Ciencia, Tecnología y Sociedad – CTS, 14(42), 79-97. http://ojs.revistacts.net/index.php/CTS/article/view/134

Sikka, P. (2017). Science Diplomacy. India and the world. Global Science-Cooperation Opportunities [Diplomacia científica. India y el mundo. Oportunidades globales de cooperación científica]. Synergy Books India.

Thompson, E. (2018). Science Diplomacy within Sustainable Development: A SIDS Perspective [Diplomacia científica dentro del desarrollo sostenible: una perspectiva de los PEID]. Global Policy, 9(3), 45-47. https://doi.org/10.1111/1758-5899.12515

Weare, W. (2013). Focus Group Research in the Academic Library: An Overview of the Methodology [Investigación de grupos focales en la biblioteca académica: una visión general de la metodología]. Qualitative and Quantitative Methods in Libraries, 2(1), 47-58. https://bit.ly/3pY070P

Wilkinson, S. (2011). Analysing focus group data. En D. Silverman (Ed.), Qualitative Research (pp. 83-100). Sage publications.

Woldegiyorgis, A. A., Proctor, D., & de Wit, H. (2018). Internationalization of Research: Key Considerations and Concerns [Internacionalización de la investigación: consideraciones e inquietudes clave]. Journal of Studies in International Education, 22(2), 161–176. https://doi.org/10.1177/1028315318762804

Notas de autores

Tania Isabel Lafont Castillo

Magíster en Educación Superior Internacional de la Universidad de Guadalajara. Coordinador de internacionalización de la investigación de la Universidad Simón Bolívar, Barranquilla-Colombia. Investigadora del grupo Investigadores de Educación a Distancia – IDEAD de la Corporación Universitaria del Caribe (CECAR), Barranquilla-Colombia. Contacto: tanialafontcastillo@gmail.com. ORCID: https://orcid.org/0000-0002-8862-6686; https://scholar.google.com/citations?user=etrSmtgAAAAJ&hl=es. Aportó en la metodología y la discusión.

Luisa F. Echeverría-King

Doctora en Educación por la Universidad de Murcia, España. Integrante del grupo Investigadores de Educación a Distancia – IDEAD de la Corporación Universitaria del Caribe (CECAR), Barranquilla-Colombia. y Consultora en Educación Superior y Diplomacia Científica. Contacto: lecheverriaking@gmail.com. ORCID: https://orcid.org/0000-0002-5172-1487; https://scholar.google.com/citations?user=ChGioyYAAAAJ&hl=es. Aportó en la teoría y en el análisis de los resultados.

Olisney De Luque Montaño

Magíster en Cooperación Internacional y Gestión de Proyectos de la Universidad del Norte, Colombia. Directora de la Oficina de Relaciones Internacionales de la Universidad de La Guajira. Investigadora del grupo Cooperación, Desarrollo, Educación y Fronteras – COODEF, la Guajira-Colombia. Correo: odeluquem@uniguajira.edu.co. ORCID: https://orcid.org/0000-0002-4575-7651; https://scholar.google.es/citations?hl=en&user=mIKvoCwAAAAJ. Aportó en la teoría y en el análisis de los resultados.

Liliana Patricia Álvarez Ruiz

Candidata a Doctora en Administración de la Universidad Nacional de Rosario – Argentina. Directora de la Oficina de Relaciones Interinstitucionales e Internacionales de CECAR, Barranquilla-Colombia. Integrante del grupo Investigadores de Educación a Distancia – IDEAD de la Corporación Universitaria del Caribe (CECAR), Barranquilla-Colombia. Contacto: liliana.alvarez@cecar.edu.co; https://orcid.org/0000-0002-8163-8879. ORCID: https://scholar.google.com/citations?hl=es&user=SQ1sVcMAAAAJ. Descripción de los resultados de la investigación.

Andrea Carolina Lozada Cantillo

Magister en Cooperación Internacional y Gestión de Proyectos de la Universidad del Norte, Colombia. Organización de Estados Iberoamericanos. Contacto: aclozadac@gmail.com. ORCID: https://orcid.org/0000-0003-2488-347X. Lideró los grupos focales y editó la versión final del artículo.


1 El artículo se deriva del proyecto “La internacionalización de la investigación en las Instituciones de Educación Superior Colombianas adscritas a la red RCI”. Fuente de financiamiento: Recursos institución de educación superior.