Transversalidad, WhatsApp, smartphone y redes sociales en el trabajo, la socialización y la individualidad1
Transversality, WhatsApp, smartphone and social networks at work, socialization and individuality
Leonel Ruvalcaba Arredondo, Leticia del Carmen Ríos Rodríguez, Eduardo Alejandro Carmona, Aída Janet López González
Universidad Autónoma de Zacatecas
Recibido: 25 de enero de 2021–Aceptado: 19 de abril de 2022–Publicado: 2 de enero de 2023
Forma de citar este artículo en APA:
Ruvalcaba-Arredondo, L., Ríos-Rodríguez, L. del C., Carmona, E. A., & López-González, A. J. (2023). Transversalidad, WhatsApp, smartphone y redes sociales en el trabajo, la socialización y la individualidad. Revista Colombiana de Ciencias Sociales, 14(1), pp. 80-105. DOI: https://doi.org/10.21501/22161201.3872
Resumen
Conocer el uso que los empleados públicos dan al WhatsApp, a las redes sociales y a los teléfonos inteligentes durante el horario laboral, es un tema que se debe abrir para generar la discusión sobre los efectos que tienen estas herramientas tecnológicas en el interior de las alcaldías. El objetivo del presente trabajo es determinar un modelo que brinde información sobre el uso que hace de la aplicación WhatsApp, de las redes sociales y de los teléfonos inteligentes el personal administrativo de la alcaldía de Manizales, Colombia durante su jornada de trabajo. Se aplicó un instrumento compuesto por 15 preguntas a 164 trabajadores que laboran en esta oficina de servicio público, con respecto al uso masivo de estas tecnologías. Para observar cómo se conjuntan las variables se realizó un Análisis Factorial Exploratorio y para corroborar la contingencia entre los factores se llevó a cabo un Análisis Factorial Confirmatorio por medio de ecuaciones estructurales.
Palabras clave
WhatsApp; Instagram; Facebook; Redes sociales; Presidencia municipal; Teléfono inteligente; Empleado.
Abstract
Knowing they use that public employees give to WhatsApp, social networks and smartphones during working hours, is a topic that must be opened to generate discussion about the effects that these technological tools have inside the mayoralties. The objective of this work is to determine a model that provides information on the use made of the WhatsApp application, social networks and smartphones by the administrative staff of the mayor’s office of Manizales, Colombia during their workday. An instrument consisting of 15 questions was applied to 164 workers who work in this public service office, regarding the massive use of these technologies. To observe how the variables are combined, an Exploratory Factorial Analysis was carried out and to corroborate the contingency between the factors, a Confirmatory Factorial Analysis was carried out employing structural equations.
Keywords
WhatsApp; Instagram; Facebook; Social media; City Hall; Smartphone; Employee.
Introducción
Este trabajo se pensó por la necesidad de la construcción de un modelo que brinde información sobre el uso que dan las personas a las aplicaciones de comunicación, a las redes sociales y al teléfono inteligente o smartphone en los diferentes espacios sociales, académicos y laborales. Lugares en los que el teléfono móvil se convierte en una parte integral de la vida diaria, de tal modo que la mensajería instantánea (MI), reemplaza las llamadas de voz convencionales (Mars et al., 2019). Los ambientes de trabajo también son sitios donde los empleados se comparten información de tipo lúdico o laboral a través de aplicaciones (apps) que se usan de forma cotidiana en la vida de los empleados como lo son WhatsApp, Instagram y Facebook.
Las oficinas de los Gobiernos Municipales son lugares donde los empleados que prestan sus servicios profesionales no están exentos de usar las redes sociales y el WhatsApp durante la jornada de trabajo con fines laborales. Igualmente, los teléfonos inteligentes se hallan omnipresentes en las sociedades modernas, además cambian drásticamente la forma en que las personas se comunican y se entretienen (Sha et al., 2018). Un ejemplo de este tipo de comunicaciones son los “estados” de WhatsApp, actualizaciones compartidas por el usuario, a manera de texto, fotos, videos, memes y GIF que desaparecen después de 24 horas (WhatsApp Inc., 2019).
De esta forma, cuando Facebook compró WhatsApp en el año 2014, la aplicación desarrolló una serie de funciones que permite la interacción síncrona y asíncrona entre los usuarios. También el compartir archivos de cualquier índole como lo son fotografías, videos, imágenes, audios y documentos que facilitan la comunicación con el intercambio de mensajes instantáneos, fotos, videos, voz y videollamadas (Montag et al., 2015).
Hay que recalcar que WhatsApp permite realizar llamadas y videollamadas grupales mientras que el teléfono inteligente esté conectado a la Internet, lo cual incentiva una interacción cotidiana entre los empleados de las presidencias municipales. Esta nueva manera de comunicación entre las personas se encuentra en todas las esferas sociales y en los diferentes espacios laborales como son las alcaldías, lugar donde existe un flujo constante de información entre las diferentes áreas que conforman la estructura burocrática municipal. Calleja & González (2018) señalan con respecto al WhatsApp que esta “permite mensajes de texto ilimitados gratuitos, notas de voz, llamadas de voz, videoconferencias e intercambio de archivos entre usuarios” (p. 1). Actualmente, con el crecimiento de las ciudades, los empleados administrativos municipales manejan una gran cantidad de información, y es necesario que se comparta entre los diferentes empleados que conforman las áreas laborales, ya sea de forma síncrona o asíncrona.
La comunicación entre los empleados es algo que se revoluciona día a día gracias al WhatsApp, Instagram y Facebook, teniendo en cuenta que los usuarios pueden interactuar con otras personas desde sus teléfonos inteligentes en tiempo real y de forma asíncrona sin tener que responder de inmediato al recibir un mensaje (Kaufmann & Peil, 2019). No obstante, estas aplicaciones son modos de interacción social y laboral entre los trabajadores con sus entornos interiores y exteriores.
Existen estudios como el de Efficiency of instant messaging applications in coordination of emergency calls for combat injuries: A pilot study y WhatsApp in hospital? An empirical investigation of individual and organizational determinants to use, (Eksert et al., 2017) que explican la importancia de la comunicación entre los empleados de las áreas laborales, además de brindar confianza entre ellos y con sus superiores para que se desarrollen las actividades laborales de manera óptima, se mantengan y fortalezcan los vínculos de unión entre los miembros de la institución a través de una correcta comunicación que fomente la comprensión y el entendimiento al interior de la organización (Cancelo San Martín, 2007). Esta condición brinda un servicio público de calidad a la sociedad.
Desde esta perspectiva, la interacción por medio de un teléfono inteligente que tiene acceso a la Internet es algo común que se dé en este mundo digitalizado por medio de Instagram y Facebook. Asimismo, los empleados usan como medio de comunicación WhatsApp de forma cotidiana para realizar sus actividades laborales al interior de las alcaldías. De tal manera, con los cambios que hay de forma constante al interior de los espacios de trabajo, surge la necesidad de analizar la importancia de WhatsApp como medio de intercambio de información laboral, así como de interacción con demás compañeros de trabajo y jefes, con respecto a esto Ruvalcaba A. et al. (2022) concluyen que se debe estudiar sobre los efectos y usos de las aplicaciones como WhatsApp en los distintos espacios de interacción social. Debido a que se entiende que es un recurso creciente de Internet que se emplea para comunicarse, puesto que la interacción ya no se realiza únicamente cara a cara, sino que también migra a los espacios digitales a manera de perfiles de los usuarios (Maiz, 2018).
Por lo anterior, es idóneo innovar la comunicación entre los distintos actores al interior de las presidencias municipales y áreas que conforman estos sitios con la finalidad de que la información llegue en tiempo real, debido a que en la actualidad los empleados de los Gobiernos Municipales están insertos en esta era digital que se construye día a día. Por lo que es pertinente considerar el uso de los teléfonos inteligentes y sus aplicaciones como WhatsApp que permite a un grupo de personas trabajar juntas y compartir objetivos, además, gracias a su uso los miembros del equipo dan o reciben una retroalimentación oportuna. Sin embargo, la utilización de redes sociales y mensajería instantánea implementa una capa importante de empleo personal en estas apps (Pozin et al., 2019). Igualmente, en el momento que existe una interacción oportuna entre los empleados, se ayuda a la construcción de un ambiente laboral adecuado entre los compañeros de trabajo y los directivos de las alcaldías.
En el momento que exista la confianza y buena comunicación entre los empleados se genera un ambiente laboral sano para la construcción de un espacio de trabajo adecuado que permita desarrollar las actividades necesarias y propias de los empleados en beneficio de la población en general. La teoría de la Nueva Gestión Pública (NGP) busca innovar la estructura gubernamental de las distintas partes que conforman la burocracia con la inserción de las Tecnologías de la Información y las Comunicación (TIC). Para así mejorar la administración de los espacios públicos y de esta forma optimizar los servicios que se ofertan a la sociedad, pues “las personas en las organizaciones, a través del desarrollo de sus labores y aplicación de capacidades, representan quizá uno de los principales motores de éxito que puede o no garantizar la competitividad de las mismas” (Duque et al., 2017, p. 254).
La presente investigación se centra en determinar un modelo estadístico que ayude a explicar el uso que hace de la aplicación WhatsApp, las redes sociales y el teléfono inteligente los empleados administrativos del Gobierno Municipal de Manizales, Colombia durante su jornada de trabajo.
Con respecto a lo anterior, no hay que soslayar que la era digital que se construye día a día y modifica de forma constante las distintas maneras de comunicación entre las personas, los espacios sociales, académicos y laborales sufre estos cambios debido a la expansión del uso de la computadora y al crecimiento exponencial de Internet, particularmente foros, chats, blogs y redes sociales (Castaño, 2013). Así, en los sitios de trabajo convergen diferentes áreas que conforman la estructura organizativa, espacios que mantienen una interacción constante entre ellos por medio de WhatsApp y que también se trastocan por el empleo masivo de Facebook e Instagram.
Las oficinas de los Gobiernos Municipales son lugares que no se encuentran exentos del avance tecnológico que tienen las TIC, herramientas que, mediante su utilización y el desarrollo de la Internet, ofrece a las personas la posibilidad de una comunicación rápida y les posibilita revisar la información que reciben a través de correos electrónicos y mensajes (Lamaoyangjin, 2018). En particular, las aplicaciones como Instagram, Facebook y WhatsApp, evolucionaron de simples herramientas de comunicación a nuevas formas de intercambio de información en el exterior e interior de los espacios burocráticos de trabajo.
La innovación de interactuar entre los trabajadores administrativos que prestan sus servicios al interior de los Gobiernos Municipales que brinda Instagram, Facebook y WhatsApp modifica la visión de los usuarios de estas aplicaciones, Arias-Sánchez (2019) expone que “la relación de la cultura organizacional con otras variables, es el desempeño, es decir, cómo trabajan sus empleados y en qué medida contribuyen al cumplimiento de los objetivos compartidos” (p. 271), el uso de WhatsApp en el interior de los espacios de trabajo puede ser un factor que contribuye a mejorar el desempeño de los empleados durante la jornada laboral, a causa de que se moderniza el modo de intercambiar la información entre los trabajadores y se aumenta la interacción entre estos. No obstante, es necesario considerar la distracción que pueden generar redes sociales como Instagram y Facebook durante las horas de trabajo.
Se investiga la utilización que se da a WhatsApp, Instagram, Facebook y teléfonos inteligentes en el interior de aquellas oficinas donde laboran los servidores públicos, para conocer los efectos de estas aplicaciones y dispositivos. Con el propósito de que su uso sea en beneficio de las áreas que conforman las estructuras organizacionales de los espacios de trabajo, debido a la inserción de dichas tecnologías como nuevas formas de comunicación entre los empleados públicos. También en la vida cotidiana de los empleados que laboran en el interior de estos sitios que interactúan a través de WhatsApp, Instagram, Facebook y smartphone las personas producen datos en tiempo real que se almacenan y se analizan (González, 2019).
Con la construcción de la sociedad red que se dio con la inserción de las TIC y de redes sociales como Facebook e Instagram, en los diferentes ámbitos de la población mundial se fomenta la interconexión y el flujo de información que produce la misma sociedad y que comparte de manera voluntaria. A este respecto, Castells en Toudert (2019) señala que:
La especialización productiva de áreas específicas que favorece el desarrollo de las TIC, además de evidenciar espacios relativamente desconectados y olvidados, expresa también una relación de orden y de jerarquías en el caso de los territorios incorporados a la red. (p. 2)
Se construye una manera distinta de las relaciones sociales y laborales en el interior, así como en el exterior de las áreas de trabajo municipales en los que se desarrollan los burócratas, por lo que las redes sociales, el WhatsApp y los teléfonos inteligentes juegan un papel importante en esta nueva era de interacción digital.
Los teléfonos inteligentes son producto de la conjunción de las TIC y la Internet que juntos revolucionaron la forma de interactuar entre las personas en los diferentes espacios. Asimismo, existe la crítica del uso masivo de estas tecnologías, que no solamente modifica la manera de comunicarse entre las personas, se elabora un entorno digital como nuevo hábitat que llegó hace solo un par de décadas y que provoca hábitos de consumo de información entre las diferentes generaciones (Velázquez et al., 2018). La utilización descontrolada de WhatsApp, Facebook e Instagram promueven una creciente individualidad de los usuarios en los espacios físicos, también se genera un aspecto de no prestar la atención suficiente a la actividad que realiza el empleado municipal en ese momento de su entorno laboral.
La inserción de WhatsApp en la vida cotidiana de los trabajadores administrativos trajo consigo una serie de problemas en las maneras de interactuar de la sociedad, igualmente arribaron cosas a favor que se deben reenfocar para que sea una herramienta de beneficio para el desarrollo profesional en el interior de las oficinas municipales, puesto que esta aplicación ayuda a la comunicación entre los empleados y la población en general, existiendo así una línea más de relación entre estos dos actores que conforman la sociedad, “en los procesos de mediación que las instituciones llevan a cabo se interviene al mismo tiempo en el nivel de la comunicación, de la acción y de la organización social” (Velarde & Casas, 2018, p. 56).
Se determina el uso que dan a WhatsApp los servidore públicos con el propósito benéfico de la intercomunicación en los espacios gubernamentales, asimismo que el uso de esta app sea una herramienta para tener contacto con la población en general. La innovación de compartir información oficial a través de esta aplicación mejora la interacción entre las distintas áreas que conforman las oficinas municipales. Según las teorías de la comunicación coadyuva a que exista un mejor desempeño de los empleados; no obstante, también es necesario que se tenga un empleado emocionalmente estable, ya que la utilización desmedida de apps como WhatsApp, Facebook e Instagram genera una adicción al uso del teléfono móvil, lo cual puede acarrear problemas financieros, dañar las relaciones sociales, producir estrés emocional y promover una disminución de la alfabetización (Upreti & Singh, 2017). Lo anterior genera una ansiedad en los trabajadores que puede ocasionar conflictos laborales, además de que no se desempeñen de manera óptima, por lo que existe la necesidad de que el empleado se encuentre bien emocionalmente en las relaciones interpersonales y en la comunicación en sus áreas de trabajo, lo que aumenta su productividad y mantiene una estabilidad en el entorno laboral (Madero & Olivas, 2016). Así, el describir la utilización de WhatsApp, Instagram y Facebook sobre las implicaciones en el interior de los sitios de trabajo burocráticos ayudará a que estas apps se empleen en beneficio de estos lugares.
La teoría de la Nueva Gestión Pública expone que al incorporar las TIC en los espacios laborales coadyuva a que existan reformas administrativas que modifiquen en favor de la utilización de las nuevas tecnologías en las administraciones públicas (Alcaide Muñoz et al., 2017). WhatsApp en específico es parte de esta revolución en el interior de los espacios administrativos, lugares que también se orientan hacia un mundo cambiante y que deben tener la característica de ser flexibles, lo que les permite adaptarse a situaciones propias de un entorno turbulento como el actual (Krieger, 2016).
Los constantes cambios de recibir y compartir información por medio de WhatsApp, Instagram, Facebook y los teléfonos inteligentes, que viven en la actualidad las instituciones públicas no están exentas de tomar en cuenta el mejorar los servicios que proporcionan a la sociedad. De este modo, se estudia cómo estos espacios tratan de innovar sus actividades en el interior de sus lugares de trabajo, por lo tanto, existe un gran interés en que estas instituciones abandonen su tradición de ineficacia y lentitud, de ineficiencia, falta de reflejos para atender las nuevas demandas de la población (Da-Fonseca et al., 2014). La incorporación y reenfoque de WhatsApp como medio oficial para comunicarse entre los empleados de las alcaldías y de informar a las distintas áreas que conforman la estructura burocrática puede ser una mejora significativa en la forma de intercambiar información oficial en estos espacios.
La comunicación entre dos personas o más a través de WhatsApp propicia una plática continua y con mayor fluidez. En contraste con lo anterior, las notificaciones emergentes de Facebook e Instagram muestran que llegó una nueva actualización de estas aplicaciones en alguna parte de la pantalla del teléfono inteligente, esto genera que se puedan ver las primeras líneas de un mensaje en la pantalla del teléfono inteligente (aun es estado de espera), lo que los invita a abrir la aplicación directamente y mirar la conversación (König, 2019). Existe una delgada línea entre la nueva forma de comunicación digital que puede mejorar o transgredir el tiempo de intercambio de información entre los empleados y las áreas de trabajo de las oficinas de los Gobiernos Municipales, bajo este contexto donde los mensajes instantáneos son una nueva manera de comunicación entre los trabajadores de dichos espacios públicos. Se debe considerar WhatsApp, Facebook e Instagram como distintos modos de interacción entre personas, áreas de trabajo y espacios sociales, puesto que WhatsApp se constituye como una de las aplicaciones de mensajería instantánea más empleadas para el intercambio de información interpersonal (Cantamutto & Delfa, 2019).
Hay investigaciones que exponen que WhatsApp se emplea como un medio de comunicación para emergencias de tipo médico y demuestran que el uso de la aplicación facilita compartir la información de manera rápida y adecuada al destinatario porque es una herramienta de comunicación eficiente, fácil de operar y que ahorra tiempo en la transferencia de información médica y la coordinación de los Equipos de Emergencia (Eksert et al., 2017).
La inserción de WhatsApp en la vida cotidiana laboral en el interior de las oficinas de los Gobiernos Municipales mejora la comunicación entre los empleados, así como el intercambio de información entre ellos y las distintas áreas que conforman la estructura administrativa. Mejorar el flujo de información por medio de WhatsApp ayuda a la toma de decisiones en las organizaciones puesto que depende del tipo de información y de conocimiento que se tiene (Bedoya & García, 2016). Por lo anterior, es primordial estudiar el uso masivo de esta aplicación con el propósito de determinar en principio qué uso le dan y qué tipo de información intercambian los empleados de los Gobiernos Municipales.
Tener una comunicación en tiempo real entre los empleados permite una mejor organización en el interior de los espacios laborales, ya que es una influencia positiva en los trabajadores para que desarrollen sus actividades de manera adecuada y así mejoren su rendimiento pues esta aplicación permite a grupos de personas trabajar juntas y compartir información (Pozin et al., 2019). En el momento que el empleado trabaja de una forma sincronizada y recibe la información en tiempo real se genera un ambiente de estabilidad dentro y fuera del trabajo que coadyuva a mejorar la interacción laboral, que aumenta los resultados positivos por la integración de los empleados en las áreas de trabajo gracias a la comunicación informal y formal entre estos dentro de la organización (Tamayo et al., 2016). WhatsApp es una aplicación que permite a los empleados estar en constante contacto, ya que fomenta el flujo de información y la integración entre estos.
Cuando los servidores públicos utilizan este tipo de aplicaciones se les da la confianza necesaria para comunicarse entre sí sin la necesidad de sentirse presionados, observados por otros compañeros o superiores en el momento de revisar el teléfono inteligente. Esta situación ayuda a mejorar la actividad que realizan dentro de su horario laboral, pues “los empleados de primera línea deben estar informados y empoderados de tal forma que ellos puedan hacer lo correcto sin tener que consultar o pedir permiso” (Zenteno & Durán, 2016, p. 123).
Es necesario abrir líneas de investigación sobre la inclusión de WhatsApp, Instagram, Facebook y los teléfonos inteligentes no solo en la vida cotidiana de la sociedad como medio de comunicación, sino también en los espacios laborales públicos como lo son las alcaldías, asimismo, es importante conocer si hay una codependencia con el uso masivo de las redes sociales.
Analizar el uso de WhatsApp en beneficio de las actividades laborales y que se considere como una forma oficial de interacción dentro de la estructura organizacional de las oficinas de las presidencias municipales es importante en la medida que como explican Arroz et al., (2019) “los mensajes de texto son más fáciles, brindan más detalles sobre cómo proceder y son más baratos que enviar imágenes. Los miembros del grupo WhatsApp permanecieron activamente involucrados” (p. 6), empero se debe normar el uso entre los usuarios y jerarquías de los empleados que conforman las oficinas públicas.
Metodología
Se elaboró un instrumento compuesto por 15 preguntas sobre el uso que dan los empleados de las oficinas del Gobierno Municipal de Manizales, Colombia, al teléfono inteligente, WhatsApp, Facebook e Instagram durante las horas de trabajo. El piloteo del instrumento se llevó a cabo durante el mes de octubre del 2018 en las oficinas de la alcaldía de Guadalupe, Zacatecas, México, a un total de 19 empleados. Para observar la fiabilidad del cuestionario se elaboró el Alfa de Cronbach, el cual fue de 0.951. Así se determinó que el instrumento era confiable y se podía aplicar a los trabajadores administrativos de las oficinas municipales de Manizales. Después se prosiguió a encuestar durante el mes de noviembre del 2018 a 164 trabajadores de un total de 271 que realizan actividades de tipo administrativas en la alcaldía de Manizales, Colombia.
El cálculo de la muestra se hizo a través de la técnica de muestreo aleatorio simple con intervalo de confianza del 95 % que se muestra en la fórmula 1, la cual se basó en Scheaffer et al., (2012).
Fórmula 1 de muestreo aleatorio simple Manizales, Colombia. |
|
|
n = |
N |
|
(1+((e2)*(n-1))/(z2*0.5*0.5)) |
|
Para soportar la fórmula anterior se interpreta de la siguiente forma, ya que Sánchez Carrión (2001) menciona:
El cálculo de probabilidades ya no solo permitirá descubrir regularidades a las que se calificará de leyes, pudiendo modelizar así los fenómenos sociales al igual que se venía haciendo con los llamados «naturales», sino que además permitirá hacer todo tipo de investigaciones de colectivos amplísimos, utilizando la aplicación de dicho cálculo (de probabilidades) al muestreo. (p. 45)
El total de las preguntas se enfoca en la interacción que se da entre los trabajadores a través de los teléfonos inteligentes y sus aplicaciones que funcionan como medio de comunicación y de interacción social en el momento de compartirse información dentro de las oficinas del Gobierno Municipal de Manizales, Colombia. A continuación, se comparten en la tabla 1.
Tabla 1
Variables
|
¿Le llega información del trabajo a los grupos de WhatsApp? |
¿Revisa el celular cuando está con los demás compañeros? |
|
¿Lo citan a reuniones de trabajo vía WhatsApp? |
¿Se le permite el uso del celular en su centro de trabajo? |
|
¿Comparte trabajo o actividades laborales vía WhatsApp? |
¿Considera necesario el uso del celular para su trabajo? |
|
¿Contesta mensajes de WhatsApp del trabajo en horas no laborales? |
¿Revisa historias de Facebook? |
|
¿Conversa con sus compañeros de trabajo a través de WhatsApp fuera de las horas de trabajo? |
¿Deja de hacer actividades laborales cuando recibe una notificación de Facebook? |
|
¿Contesta mensajes personales de WhatsApp durante sus horas de trabajo? |
¿Deja de hacer actividades laborales cuando recibe una notificación de Instagram? |
|
¿Revisa el celular cuando está en el trabajo? |
¿Ha tenido o tiene problemas laborales por revisar el celular en su trabajo? |
|
¿Contesta llamadas personales en su celular durante horas de trabajo? |
Las variables de la presente investigación se construyeron con base en dos teorías sociológicas. La primera de la Sociedad Red que es una revolución tecnológica que se centra alrededor de las TIC y que modifica la base de la sociedad a un ritmo acelerado (Castells, 1999). La segunda de la Modernidad Líquida que explica que la tecnología seduce, penetra y abarca a toda la sociedad; no obstante, las personas se sienten cada vez más solas de manera sistemática (Bauman & Bordoni, 2016). Ambas teorías se enfocan en analizar cómo es la interacción de las personas en esta nueva era digital por medio de las redes sociales, dispositivos móviles y aplicaciones de comunicación que se pueden instalar en estos.
Expuesto lo anterior, las 15 variables que se eligieron se muestran en el apartado de resultados en Análisis Factorial Exploratorio (AFE), que es una técnica estadística que tiene como objetivo el reducir el número de los indicadores a una cantidad que los refleje, pero, además, también que resuma la información que se relaciona entre los indicadores (Lago et al., 2000). Las respuestas de estas se dividen en una escala de Likert de la siguiente manera: 1 = Nunca, 2 = Casi Nunca, 3 = Regular, 4 = Casi siempre y 5 = Siempre. Bertram en Matas (2018) expone que “las llamadas “escalas Likert” son instrumentos psicométricos donde el encuestado debe indicar su acuerdo o desacuerdo, ítem o reactivo, lo que se realiza a través de una escala ordenada y unidimensional” (p. 39). El procesamiento de datos se efectuó con el software libre Factor Analysis.
Se aplicó la prueba de esfericidad de Bartlett con la finalidad de confirmar si se realiza o no el AFE. También se elaboró el test Kaiser, Meyer y Olkin (KMO) para observar qué tan cercanas son las correlaciones entre las variables del AFE. Para llevar a cabo ambas pruebas, que se muestran a continuación en la tabla 2, se hizo una adecuación de la matriz de correlación policórica. Finalmente, para analizar la fiabilidad de las variables que se trabajaron a través del AFE.
Tabla 2
Prueba de KMO y Bartlett
|
Medida Kaiser-Meyer-Olkin de adecuación de muestreo |
0.85088 |
|
|
Prueba de esfericidad de Bartlett |
Aprox. Chi-cuadrado |
1778.7 |
|
gl |
||
|
Sig. |
0.001 |
|
Los datos que se recolectaron se analizaron por medio del AFE con el método de extracción de máxima verosimilitud “que proporciona las estimaciones de los parámetros que con mayor probabilidad ha producido la matriz de correlaciones observada, si la muestra procede de una distribución normal multivariada” (International Business Machines, 2020). Esto con el objetivo de observar cómo se correlacionan las variables entre sí y de esta forma indicar a qué actividad y que uso dan primordialmente a las aplicaciones de comunicación, a las redes sociales y al teléfono inteligente los empleados que forman parte del Gobierno Municipal de Manizales, Colombia.
Como se puede observar en la tabla 2, el resultado del KMO aparece en 0.85088, valor que permite identificar una buena relación entre las variables estudiadas. También resalta el hecho de que el valor de significación sea 0.001, lo que indica que es factible aplicar la prueba AFE planeada. Asimismo, se elaboró el Alfa de Cronbach es de 0.847 que se muestra en la tabla 3, el resultado se considera dentro de los límites aceptables.
Tabla 3
Estadístico de fiabilidad
|
Alfa de Cronbach |
No. de elementos |
|
0.847 |
15 |
Análisis factorial exploratorio
Al ingresar las 15 variables al software libre Factor Analysis se hizo la prueba multivariante de Análisis Factorial Exploratorio, el cual señala que se construyen 3 factores principales y que explican el 61.43 % del comportamiento de estas con respecto al uso que dan primordialmente a las aplicaciones de comunicación, redes sociales y al teléfono inteligente los empleados del Gobierno Municipal de Manizales. Algo que se observa en la tabla 4 que indica la varianza total explicada.
Sin embargo, los 3 factores que se exponen en la tabla 4 en el momento de realizar el Análisis Factorial Confirmatorio (AFC) a través del software Factor Analysis y Amos 22 por medio de la técnica de ecuaciones estructurales no muestra el ajuste necesario entre los 3 factores. La finalidad de hacer un AFC es corroborar que las tres actividades que efectúan los empleados: Trabajo, Socialización e Individualidad las llevan a cabo de manera transversal, es decir, que las acciones que hacen los empleados en sus teléfonos inteligentes durante la jornada laboral no son aisladas unas de las otras. Igualmente, esta técnica ayuda a comparar un modelo que se construyó con antelación, en el cual el investigador establece a priori el total de las relaciones entre los grupos que lo conforman (Herrero, 2010).
Tabla 4
Ponderaciones del análisis factorial exploratorio del uso de WhatsApp por los empleados de la alcaldía de Manizales, Colombia
|
Reactivo |
Carga factorial |
Total |
|||
|
Trabajo |
Socialización |
Individualidad |
|||
|
Proporción de la varianza |
35.974 % |
15.53 % |
9.925 % |
61.43 % |
|
|
1 |
¿Le llega información del trabajo a los grupos de WhatsApp? |
0.854 |
|||
|
2 |
¿Lo citan a reuniones de trabajo vía WhatsApp? |
0.662 |
|||
|
3 |
¿Comparte trabajo o actividades laborales vía WhatsApp? |
0.643 |
|||
|
4 |
¿Contesta mensajes de WhatsApp del trabajo en horas no laborales? |
0.589 |
|||
|
5 |
¿Conversa con sus compañeros de trabajo a través WhatsApp fuera de las horas de trabajo? |
0.543 |
|||
|
6 |
¿Contesta mensajes personales de WhatsApp durante sus horas de trabajo? |
0.819 |
|||
|
7 |
¿Revisa el celular cuando está en el trabajo? |
0.771 |
|||
|
8 |
¿Contesta llamadas personales en su celular durante horas de trabajo? |
0.710 |
|||
|
9 |
¿Revisa el celular cuando está con los demás compañeros? |
0.625 |
|||
|
10 |
¿Se le permite el uso del celular en su centro de trabajo? |
0.612 |
|||
|
11 |
¿Considera necesario el uso del celular para su trabajo? |
0.534 |
|||
|
12 |
¿Deja de hacer actividades laborales cuando recibe una notificación de Facebook? |
0.944 |
|||
|
13 |
¿Deja de hacer actividades laborales cuando recibe una notificación de Instagram? |
0.922 |
|||
|
14 |
¿Ha tenido o tiene problemas laborales por revisar el celular en su trabajo? |
0.612 |
|||
|
15 |
¿Revisa historias de Facebook? |
0.473 |
|||
Nota. Los datos que se exponen en negritas indican las cargas factoriales más altas.
Los 3 factores localizados de la tabla 4 dicen lo siguiente: 1) El primero está compuesto por variables que expresan un aislamiento o muestra individualidad en el momento de revisar el teléfono inteligente, ya sea en reuniones de trabajo o cuando está el empleado con sus demás compañeros, igualmente como el responder llamadas personales y mensajes de WhatsApp y también de índole particular. 2) El segundo factor se integra por variables que tienen relación con respecto al intercambio de información laboral por medio de WhatsApp. 3) Finalmente, el tercer factor que se encuentra tiene variables tales como dejar de hacer algunas actividades laborales por revisar las notificaciones de redes sociales como Instagram y Facebook, asimismo también la función de historias de estas dos aplicaciones, lo cual le genera problemas laborales al trabajador de la alcaldía.
La tabla 6 expone la Matriz de Factores Rotados con el método de extracción de máxima verosimilitud que explican cómo se conjuntan los componentes en cada uno de los 3 factores. Además, se rotaron los componentes con el método Varimax, el cual es una rotación ortogonal que “busca maximizar las ponderaciones a nivel del factor; es decir, se espera que cada ítem o variable sea representativo en solo uno de ellos, con el fin de minimizar al máximo el número de variables dentro de cada factor” (Méndez & Rondón, p. 205).
Análisis factorial confirmatorio
Expuesto lo anterior se construyó la tabla 5 que indica el análisis factorial confirmatorio que muestra los ajustes de las variables.
Tabla 5
Índices de ajuste esperados para un modelo de ecuaciones estructurales e índices obtenidos para el análisis factorial confirmatorio
|
Índice de ajuste |
Esperado |
Obtenido |
|
Chi-Cuadrado χ2 |
> 0,05 |
0.000 |
|
Discrepancia entre χ2 y grados de libertad; (CMIN/DF) |
< 5 |
2.12 |
|
Índice de bondad de ajuste (GFI) |
0.90 – 1 |
0.987 |
|
Índice de ajuste ponderado (AGFI) |
0.90 – 1 |
0.979 |
|
Índice residual de la raíz cuadrada media (RMR) |
< 0.01 / 0.08 |
0.05 |
|
Error cuadrático media de aproximación (RMSEA) |
< 0.01 / 0.08 |
0.08 |
|
Índice de ajuste comparativo (CFI) |
0.90–1 |
0.90 |
|
Índice de ajuste normalizado (NFI) |
0.90–1 |
0.83 |
|
Índice no normalizado de ajuste (NNFI o TLI) |
0.90–1 |
0.86 |
Chi cuadrada (χ2) es un indicador que se estima mediante la comparación de covarianzas (Byme, 1998). A fin de que sea aceptado, se necesita obtener una cifra menor a 0.05. No obstante, es un valor que puede variar según sea la extensión de la muestra (Bentler & Bonett, 1980). El valor de χ2/d.f. para que sea admisible debe oscilar entre 2.0 y 5.0 (Hooper et al., 2008). El índice χ2/d.f. dentro del modelo es de 2.12 mismo que está dentro del indicador admisible.
Root Mean Square Error of Approximation (RMSEA), es un índice que expone cómo ajusta la matriz de covarianza del modelo, sin embargo, no hay conciliación sobre el origen a considerar para que sea un ajuste adecuado, McDonald y Ho (2006) recomiendan que debe ser por debajo de 0.08. Para el presente estudio el RMSEA en el modelo fue de 0.08, que está dentro del límite según lo expuesto en la teoría.
Para el caso de Goodness of Fit (GFI), Adjusted Goodness of Fit Statistic (AGFI), Root Mean Square Residual (RMSR o RMR), se empleó el software Factor Analysis, debido a que Amos 22 expone que no informa GFI, AGFI y RMR cuando estima medias e intercepciones. Lo anterior se debe a que no hay claridad de cómo incorporar medias e intersecciones en las fórmulas convencionales para estas estadísticas (International Business Machines Corporation [IBM Corp.], 2020).
El AGFI se puede considerar que es equivalente al indicador GFI. No obstante, este último se ajusta de acuerdo a los grados de libertad (Westland, 2019). Bentler & Bonnet (1980) indican que un monto cercano a 1 indica una adecuación perfecta, sin embargo, el límite inferior es de 0.8. El valor de AGFI para el modelo según Factor Analysis fue de 0.979.
Expuesto lo anterior, el GFI se entiende que es el ajuste que se origina de la covarianza y varianza de la muestra que se explica en el modelo. Hooper et al. (2008) comentan que 0.90 es el límite inferior a fin de que exista un ajuste idóneo del GFI. El GFI del modelo de la Tabla 5 es 0.987, según lo que se obtuvo en el programa Factor Analysis.
Jöreskog y Sörbom (1981) proponen un RMR que estudia la divergencia entre las matrices de covarianzas de la muestra y las del modelo. No obstante, el RMR se ve afectado por el tamaño de las matrices. Hooper et al. (2008) comentan que un índice adecuado tendría un límite máximo de 0.08, el programa Factor Analysis es de 0.05, lo cual es aceptable.
Como se puede observar en la Tabla 5 los indicadores relativos o de incremento (Mc Donald & Ho, 2002) y los índices comparativos de Byrne (1998) expresan que miden el grado en que un modelo como el que estamos estudiando mejora en comparación con el modelo original. Los autores Miles y Shevlin (2006) explican que la utilización de estos últimos ayuda a explicar mejor la Chi cuadrada, que en buena medida está en relación con la muestra obtenida. Se aplican estos índices pues Schmuckle y Hardt (2005) indican que estas medidas son especiales para interpretar el ajuste de los datos al modelo. Estos índices se calcularon con el software AMOS 22, tomando en cuenta el Índice de Ajuste Normalizado (NFI), el Índice de Comparación de Ajuste (CFI) y el Índice de Tucker Lewis (TLI).
El NFI descrito por Bentleer & Bonett (1980) se utiliza para mejorar el ajuste que se ha calculado inicialmente al comparar los dos modelos diferentes, situación que se obtiene al aplicar al modelo de estudio contra el resultado nulo (Hooper et al., 2008). Se observa que el valor obtenido pierde precisión en la medida en que se aplique para muestras con pocos datos (Byrne, 1998). El valor resultante de 0.9 es el más indicado de un ajuste bueno, por lo que se encontró para esta investigación es de 0.83, que se localiza ligeramente por debajo de lo recomendado.
Para encontrar una solución a la susceptibilidad del NFI con respecto al tamaño de la muestra, Bentler explicó que el CFI que hace un cotejo de Chi cuadrada del modelo con la Chi cuadrada del modelo nulo, también se considera usualmente que un valor por encima de 0.9 es un buen ajuste del modelo (Gefen et al., 2011). En este análisis se encuentra que se presenta un valor de 0.9 que está en el límite recomendado para aplicar análisis.
El TLI es un índice que compara el modelo encontrado inicialmente con los datos empíricos del modelo nulo, además este se presenta mejor con modelos que contienen muestras pequeñas (Byrne, 2012). McDonald & Ho (2002) estiman que un valor mínimo de 0.9 es aceptable de la medida. En el presente trabajo el valor de TLI fue de 0.86, dato que está por debajo de lo recomendado.
Se eliminaron dos de las tres variables que tienen menor carga factorial de las agrupaciones 1 y 3 del resultado del AFE de la tabla 4 que son los siguientes ítems: ¿Conversa con sus compañeros de trabajo a través de WhatsApp fuera de horas de trabajo?, y ¿revisa historias de Facebook? Lo anterior se realizó debido a que en el momento de eliminar la variable con menor carga factorial del grupo 2 perdió ajuste todo el modelo. Expuesto lo anterior se elabora nuevamente el AFE y AFC que se muestran en las tablas 6 y 7 así como también en la imagen número 1.
Tabla 6
Nuevas ponderaciones del análisis factorial exploratorio del uso de WhatsApp por los empleados de la alcaldía de Manizales, Colombia
|
Reactivo |
Carga factorial |
Total |
|||
|
Individualidad |
Trabajo |
Socialización |
|||
|
Proporción de la varianza |
37.303 % |
17.886 % |
11.472 % |
66.660 % |
|
|
1 |
¿Deja de hacer actividades laborales cuando recibe una notificación de Instagram? |
0.970 |
|||
|
2 |
¿Deja de hacer actividades laborales cuando recibe una notificación de Facebook? |
0.965 |
|||
|
3 |
¿Ha tenido o tiene problemas laborales por revisar el celular en su trabajo? |
0.552 |
|||
|
4 |
¿Contesta mensajes de WhatsApp del trabajo en horas no laborales? |
0.933 |
|||
|
5 |
¿Lo citan a reuniones de trabajo vía WhatsApp? |
0.658 |
|||
|
6 |
¿Comparte trabajo o actividades laborales vía WhatsApp? |
0.584 |
|||
|
7 |
¿Conversa con sus compañeros de trabajo a través de WhatsApp fuera de las horas de trabajo? |
0.569 |
|||
|
8 |
¿Contesta mensajes personales de WhatsApp durante sus horas de trabajo? |
0.824 |
|||
|
9 |
¿Revisa el celular cuando está en el trabajo? |
0.774 |
|||
|
10 |
¿Contesta llamadas personales en su celular durante horas de trabajo? |
0.718 |
|||
|
11 |
¿Revisa el celular cuando está con los demás compañeros? |
0.624 |
|||
|
12 |
¿Se le permite el uso del celular en su centro de trabajo? |
0.618 |
|||
|
13 |
¿Considera necesario el uso del celular para su trabajo? |
0.541 |
|||
Nota. Los datos que se exponen en negritas indican las cargas factoriales más altas.
La tabla 6 indica que se mueven las variables con respecto a la tabla 4, no obstante, se construyen 3 factores que exponen un aumento del 61.43 % al 66.66 % en la varianza total explicada con las 13 variables, por lo que da una mejor interpretación a las actividades que realizan los empleados del Gobierno Municipal de Manizales con respecto al WhatsApp, a las redes sociales y al teléfono inteligente durante la jornada laboral. Igualmente, en el momento de construir de nuevo el AFE se modifican los factores que indican lo siguiente: 1) Las variables que conforman este factor exponen que los empleados dejan las actividades laborales que llevan a cabo cuando les llega una notificación de Instagram y Facebook, lo que les ocasiona problemas de tipo laboral. 2) Los elementos que componen este factor indican que los trabajadores que laboran en el interior de la oficina del Gobierno Municipal de Manizales, Colombia usan el WhatsApp con fines laborales. 3) Finalmente el último factor está compuesto por variables que explican cómo los empleados socializan con el mundo interno y externo a través del teléfono inteligente.
Al brindar una explicación de cómo se configuran y conforman los factores al eliminar las dos variables con menor carga factorial de la tabla 4 se procedió a elaborar nuevamente el AFC para observar el ajuste del modelo y de los factores entre sí. Lo que se muestra en la tabla 7 y, posteriormente, se comparte en la imagen número 1 que expone el grupo de los factores.
Tabla 7
Índices de ajuste esperados para un modelo de ecuaciones estructurales e índices obtenidos para el análisis factorial confirmatorio
|
Índice de ajuste |
Esperado |
Obtenido |
|
Chi-Cuadrado x2 |
> 0,05 |
.000 |
|
Discrepancia entre χ2 y grados de libertad; (CMIN/DF) |
< 5 |
1.91 |
|
Índice de bondad de ajuste (GFI) |
0.90–1 |
.991 |
|
Índice de ajuste ponderado (AGFI) |
0.90–1 |
.983 |
|
Índice residual de la raíz cuadrada media (RMR) |
< 0.01 / 0.08 |
.04 |
|
Error cuadrático media de aproximación (RMSEA) |
< 0.01 / 0.08 |
.02 |
|
Índice de ajuste comparativo (CFI) |
0.90–1 |
.94 |
|
Índice de ajuste normalizado (NFI) |
0.90–1 |
.88 |
|
Índice no normalizado de ajuste (NNFI o TLI) |
0.90–1 |
.91 |
En la tabla 6 se indica un mejor ajuste de los índices, a excepción del NFI que muestra un valor de 0.88, sin embargo, se acercó más al umbral de lo aceptable de 0.9 tal como se expone en la teoría, por lo que se debe tener en cuenta para investigaciones posteriores con respecto al uso de WhatsApp, el teléfono inteligente y las redes sociales en el interior de los espacios municipales de trabajo.
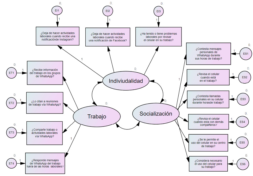
Para observar de forma gráfica cómo se agrupan los factores tanto del análisis exploratorio como del confirmatorio se construyó la imagen número 1.
Figura 1. Grupo de factores para el análisis factorial confirmatorio
Al observar el análisis factorial confirmatorio es evidente que los empleados administrativos que labora en las oficinas del Gobierno Municipal de Manizales, Colombia dejan de realizar sus actividades laborales cuando reciben una notificación de Instagram o Facebook, lo cual les genera algún tipo de conflicto laboral, además usan el WhatsApp como una herramienta de comunicación y medio para compartir información del trabajo, pero también el teléfono inteligente y sus aplicaciones son una forma de interactuar con el mundo interior y exterior.
Discusión de resultados
Al resaltar la importancia de la presente investigación se muestra una transversalidad sobre el uso que dieron los empleados que laboran en el Gobierno Municipal de Manizales, Colombia al WhatsApp, a las redes sociales y al teléfono inteligente durante la jornada laboral antes de la pandemia. Esto representa un importante referente en el contexto que se vive a causa de la emergencia sanitaria del SARS-CoV-2 donde la utilización de las herramientas digitales son determinantes para realizar cuantiosas labores de gobierno, empresariales, educativas e incluso dentro de otros ámbitos de interacción entre las personas.
Lo expuesto en las tablas 5, 6 y 7 son contextos que se deben investigar en profundidad puesto que los empleados que laboran en las oficinas del Gobierno Municipal de Manizales, Colombia dejan de efectuar las actividades que llevan a cabo en ese momento cuando reciben una notificación de Instagram y Facebook, lo que genera algún tipo de conflicto laboral, esto se demuestra con el 37.303 % de la varianza total explicada que se observa del factor 1 de la tabla 6, que está compuesta por variables que distraen al empleado tal y como se expone en el apartado de la explicación teórica de la presente investigación. Rodríguez-Romero et al., (2020) coinciden en que el uso de las redes sociales dentro del horario laboral se considera como la principal distracción para los trabajadores. Asimismo, esta situación estaba prevista por König (2019) al expresar la fluidez de la continuidad de la comunicación. Igualmente, Ruvalcaba et al., (2021) concluyen que los empleados de las presidencias municipales dejan de tomar notas en las reuniones de trabajo por revisar los memes que se les hacen llegar a través de WhatsApp.
Con todo, algo a considerar es que en el momento de la construcción del factor 2 se indica que los trabajadores usan WhatsApp con la finalidad de intercambiar información laboral, sin embargo, este grupo representa el 17.886 % de la varianza total del AFE. Pero no se debe dejar de lado que, los empleados de esta alcaldía colombiana ya utilizaban esta aplicación como medio de comunicación entre las diferentes áreas que conforman la estructura burocrática antes de la contingencia sanitaria. Lo anterior se expone en el cuerpo teórico del estudio que se realizó, además se complementa con los nuevos hábitos de consumo de información y formas de interacción en el interior de los espacios de trabajo, situación que ya mencionó González (2019). De tal modo que en la actualidad las redes sociales y las aplicaciones de comunicación como WhatsApp dan las circunstancias necesarias de interacción virtual que su base principal son los textos escritos (Li & Yang, 2018). Situación que se presenta en el interior de las oficinas municipales de Manizales, Colombia.
Finalmente, el factor 3 se compone de variables que indican que el empleado municipal revisa el WhatsApp y el teléfono inteligente durante el horario de trabajo con el propósito de estar en contacto con su mundo social fuera del área de trabajo, a través de las herramientas tecnológicas. Algo a resaltar es que la varianza total explicada de este factor es de 11.472 %, porcentaje que no es alto, pero que es necesario contemplar en el momento de realizar nuevas investigaciones con respecto al uso de estos recursos que innovan las formas de comunicación e interacción social entre las personas. Esta condición es una variante de Zenteno & Durán (2016) que expresan que se les debe dar confianza a los empleados para que puedan hacer su trabajo de manera más eficiente, esta teoría es apoyada también por Alcaide Muñoz et al., (2017).
Es evidente que la utilización de WhatsApp, redes sociales y teléfonos inteligentes en el interior de los espacios de trabajo modifican la manera de relacionarse en el ámbito laboral, ya que las TIC impulsan cambios en los seres humanos, en su manera de interactuar socialmente (Lancheros, 2021). Razón por la cual, estudios de este tipo deben hacerse con el propósito de observar, así como analizar los cambios de las personas y grupos sociales con la inserción de estas tecnologías. Lo anterior se confirma con el AFC de la tabla 7 y se expone cómo se agrupan las variables en la imagen número 1, las cuales indican la existencia de una relación directa entre los distintos factores que se construyen y que hay un ajuste entre los diferentes índices de la ecuación estructural. Así, se recomienda seguir con estudios de esta índole con el objetivo de conocer cuál es el uso y cuáles son los efectos tanto positivos como negativos para los trabajadores y la incidencia que tiene el manejo de estas herramientas tecnológicas (que llegaron para quedarse) en la productividad de la institución o empresa.
Conclusiones
Es primordial investigar los efectos de la utilización masiva de WhatsApp, redes sociales y teléfonos inteligentes en los espacios laborales públicos y reorientar la utilización de estas tecnologías con el propósito de beneficiar el desarrollo de las actividades de los empleados en el interior de las oficinas de los Gobiernos Municipales, en este caso de Manizales, Colombia.
La facilidad que brinda WhatsApp para la comunicación entre las personas demuestra que es una herramienta poderosa de interacción entre los trabajadores que se hallan distribuidos por distintas áreas de las presidencias municipales. La inserción de esta nueva manera de compartir información de diferente índole que llegó a las distintas esferas de la sociedad es algo que no se puede evitar, empero es necesario buscar las mejores estrategias para contrarrestar el nivel de distracción que estas pueden generar e incluso los efectos psicológicos que tiene el uso desmedido del teléfono inteligente y las aplicaciones como Instagram, Facebook y WhatsApp que se instalan en este.
Finalmente, se concluye que el modelo, que se construyó y utilizó para evaluar los efectos que tiene la utilización de las redes sociales, el teléfono inteligente y el WhatsApp en el interior de los espacios laborales burocráticos funciona. Lo anterior se debe a que se comprobó que los empleados dejan de realizar las actividades laborales que llevan a cabo en ese momento cuando estos reciben una notificación de Instagram y Facebook. Además, usan WhatsApp como una herramienta de comunicación e intercambio de información de tipo laboral. Los trabajadores de esta alcaldía mantienen un contacto constante durante la jornada laboral con su entorno social que se encuentra fuera del espacio de trabajo por medio del WhatsApp y las llamadas telefónicas. Todo lo anterior de una manera transversal, dado que los tres factores tienen contingencia entre estos.
Conflicto de intereses
Los autores declaran la inexistencia de conflicto de interés con institución o asociación comercial de cualquier índole.
Referencias
Alcaide Muñoz, L., Rodríguez Bolívar, M. P., & López Hernández, A. M. (2017). Análisis bibliométrico sobre la implementación de las tecnologías de la información y la comunicación en las administraciones públicas: aportaciones y oportunidades de investigación. INNOVAR. Revista de Ciencias Administrativas y Sociales, 27(63), 141-160. http://www.scielo.org.co/pdf/inno/v27n63/0121-5051-inno-27-63-00141.pdf
Amos Development Corporation. IBM SPSS Amos for Structural Equation Modeling. (2020). Why didn’t Amos report GFI, PGFI, AGFI and RMR? [Empresarial]. http://amosdevelopment.com/support/faq/no_gfi.htm
Arias-Sánchez, S. (2019). Una revisión teórica y metodológica sobre el estudio de la cultura en las organizaciones laborales. Revista Universidad y Empresa, 21(37), 263-291. https://doi.org/10.12804/revistas.urosario.edu.co/empresa/a.7136
Arroz, J. A. H., Neves Candrinho, B. N., Mussambala, F., Chande, M., Mendis, C., Dias, S., & Martins, M. do R. O. (2019). WhatsApp: a supplementary tool for improving bed nets universal coverage campaign in Mozambique [WhatsApp: una herramienta complementaria para mejorar la campaña de cobertura universal de mosquiteros en Mozambique]. BMC Health Services Research, 19(8), 2-7. https://doi.org/10.1186/s12913-019-3929-0
Bauman, Z., & Bordoni, C. (2016). Estado de Crisis. Paidós.
Bedoya, C., & García, M. (2016). Efectos del miedo en los trabajadores y la organización. Estudios Gerenciales, 32(138), 60-70. https://doi.org/10.1016/j.estger.2015.10.002
Bentler, P. M., & Bonnett, D. G. (1980). Significance tests and goodness of fit in the analysis of covariance structures [Pruebas de significación y bondad de ajuste en el análisis de estructuras de covarianza]. Psychological Bulletin, 88(3), 588-606. https://doi.org/10.1037/0033-2909.88.3.588
Byrne, B. M. (1998). Structural equation modeling with lisrel, prelis and simplis. Lawrence Erlbaum Associates. https://doi.org/10.4324/9780203774762
Calleja, J. M., & González, G. (2018). WhatsApp in Stroke Systems: Current Use and Regulatory Concerns [WhatsApp en los sistemas de accidentes cerebrovasculares: uso actual y preocupaciones reglamentarias]. Frontiers in Neurology, 9, 388. https://doi.org/10.3389/fneur.2018.00388
Cancelo San Martín, M. de las M. (2007). La comunicación Gubernamental. Chasqui. Revista Latinoamericana de Comunicación, (98), 72-75.
Cantamutto, L., & Delfa, C. V. (2019). Emojis frecuentes en las interacciones por WhatsApp: estudio comparativo entre dos variedades de español (Argentina y España). Círculo de Lingüística Aplicada a la Comunicación, 77(0), 171-186. https://doi.org/10.5209/CLAC.63282
Castaño, C. M. (2013). Defining and characterizing the concept of Internet Meme [Definición y caracterización del concepto de Meme de Internet]. CES Psicología, 6(2), 82-104. https://www.redalyc.org/articulo.oa?id=423539422007
Castells, M. (1999). La era de la información: Economía, sociedad y cultura. Siglo XXI.
Da-Fonseca, J. P., Hernández, A., Medina, A., & Nogueira, D. (2014). Relevancia de la planificación estratégica en la gestión pública. Ingeniería Industrial, 35(1), 105-112.
Duque, J. L., García, M., & Hurtado, A. (2017). Influencia de la inteligencia emocional sobre las competencias laborales: un estudio empírico con empleados del nivel administrativo. Estudios Gerenciales, 33(144), 250-260. http://dx.doi.org/10.1016/j.estger.2017.06.005
Eksert, S., Burak Aşık, M., Akay, S., Keklikçi, K., Nuri Aydın, F., Çoban, M., Kantemir, A., Güngör, O., Garip, B., Suphi Turgut, S., & Olcay, K. (2016). Efficiency of instant messaging application in coordination of emergency calls for combat injuries: A pilot study [Eficiencia de la aplicación de mensajería instantánea en la coordinación de llamadas de emergencia por heridos en combate: un estudio piloto]. Turkish Journal of Trauma and Emergency Surgery, 23(3), 207-211. https://doi.org/10.5505/tjtes.2016.37897
Gefen, D., Rigdon, E. E., & Straub, D. (2011). An Update and Extension to SEM guidelines for Administrative and Social Science Research, 35(2), 3-14. Management Information Systems Quarterly. https://doi.org/10.2307/23044042
González, F. (2019). Big data, algoritmos y política: las ciencias sociales en la era de las redes digitales. Cinta de Moebio. Revista de Epistemología de Ciencias Sociales, (65), 267-280. http://dx.doi.org/10.4067/s0717-554x2019000200267
Herrero, J. (2010). El Análisis Factorial Confirmatorio en el estudio de la Estructura y Estabilidad de los Instrumentos de Evaluación: Un ejemplo con el Cuestionario de Autoestima CA-14. Psychosocial Intervention, 19(3), 289-300.
Hooper, D., Coughlan, J., & Mullen, M. R. (2008). Structural equation modelling: guidelines for determining model fit [Modelado de ecuaciones estructurales: pautas para determinar el ajuste del modelo]. The Electronic Journal of Business Research Methods, 6(1), 53-60. http://dx.doi.org/10.21427/D7CF7R
International Business Machines Corporation. (2020). Análisis factorial: Extracción [Corporativa]. Análisis factorial: Extracción. https://www.ibm.com/support/knowledgecenter/es/SSLVMB_sub/statistics_mainhelp_ddita/spss/base/idh_fact_ext.html
Jöreskog, K. G., & Söborn, D. (1984). LISREL V: Analysis of linear structural relationships by the method of maximum likelihood. Chicago. Illinois, EEUU. National Educational.
Kaufmann, K., & Peil, C. (2019). The mobile instant messaging interview (MIMI): Using WhatsApp to enhance self-reporting and explore media usage in situ [La entrevista de mensajería instantánea móvil (MIMI): uso de WhatsApp para mejorar el autoinforme y explorar el uso de los medios in situ]. Mobile Media y Communication, 8(2), 229-246. https://doi.org/10.1177/2050157919852392
König, K. (2019). Sequential patterns in SMS and WhatsApp dialogues: Practices for coordinating actions and managing topics [Patrones secuenciales en diálogos de SMS y WhatsApp: Prácticas para coordinar acciones y gestionar temas]. Discourse y Communication, 13(6), 612-629. https://doi.org/10.1177/1750481319868853
Krieger, M. J. (2016). Las miradas de la administración pública de la modernidad y la Posmodernidad. Ciencias Administrativas, (7), 21-28. https://revistas.unlp.edu.ar/CADM/article/view/2231
Lago, S., Mauro, M., & Alvarez, G. (2000). Análisis exploratorio multivariado. Cinta de Moebio. Revista de Epistemología de Ciencias Sociales, (9), 317-330. https://cintademoebio.uchile.cl/index.php/CDM/article/view/26375/27674
Lamaoyangjin, L. (2018). Nuevo modelo de periodismo 3.0 en China: el funcionamiento de la aplicación móvil Wechat. Estudios sobre el Mensaje Periodístico, 24(2), 1419-1431. https://doi.org/10.5209/ESMP.62225
Lancheros, M. (2021). Proceso de aprendizaje en la pandemia. Panorama, 15(28), 188-205. https://doi.org/10.15765/pnrm.v15i28.1823
Li, L., & Yang, Y. (2018). Pragmatic functions of emoji in internet-based communication—A corpus-based study [Funciones pragmáticas de emoji en la comunicación basada en Internet: un estudio basado en corpus]. Asian-Pacific Journal of Second and Foreign Language Education, 3(16). https://doi.org/10.1186/s40862-018-0057-z
Madero, S. M., & Olivas, M. R. (2016). Análisis de los factores del comportamiento organizacional en jóvenes que están iniciando su carrera laboral. Estudios Gerenciales, 32(138), 51-59. https://doi.org/10.1016/j.estger.2015.12.001
Maiz, C. (2018). Emotional self-presentation on WhatsApp: Analysis of the profile status [Autopresentación emocional en WhatsApp: Análisis del estado del perfil]. Russian Journal of Linguistics, 22(1), 144-160. http://dx.doi.org/10.22363/2312-9182-2018-22-1-144-160
Mars, M., Morris, C., & Scott, R. E. (2019). WhatsApp guidelines – what guidelines? A literature review [Pautas de WhatsApp: ¿qué pautas? Una revisión de la literatura]. Journal of Telemedicine and Telecare, 25(9), 524-529. https://doi.org/10.1177/1357633X19873233
Matas, A. (2018). Diseño del formato de escalas tipo Likert: un estado de la cuestión. REDIE. Revista Electrónica de Investigación Educativa, 20(1), 38-47. https://doi.org/10.24320/redie.2018.20.1.1347
McDonald, R. P., & Ho, M. R. (2002). Principles and practice in reporting statistical equation analyses. Psychological Methods, 7(1), 64-82. https://doi.org/10.1037/1082-989X.7.1.64
Méndez, C., & Rondón, M. A. (2012). Introducción al análisis factorial exploratorio. Revista Colombiana de Psiquiatría, 41(1), 197-207. https://www.elsevier.es/es-revista-revista-colombiana-psiquiatria-379-avance-resumen-introduccion-al-analisis-factorial-exploratorio-S0034745014600779
Miles, J., & Shevlin, M. (2006). A time and a place for incremental fit indices [Un momento y un lugar para los índices de ajuste incrementales]. Personality and Individual Differences, 42(5), 869-874. https://doi.org/10.1016/j.paid.2006.09.022
Montag, C., Błaszkiewicz, K., Sariyska, R., Lachmann, B., Andone, I., Trendafilov, B., Eibes, M., & Markowetz, A. (2015). Smartphone usage in the 21st century: who is active on WhatsApp? [Uso de teléfonos inteligentes en el siglo XXI: ¿quién está activo en WhatsApp?]. BMC Research Notes, 8(331). https://doi.org/10.1186/s13104-015-1280-z
Pozin, F., Mohd Nawi, M. N., & Mehdi Riazi, S. R. (2019). An Ability of WhatsApp Usage in Industrialised Building System (IBS) Construction Project [Una capacidad de uso de WhatsApp en el proyecto de construcción del sistema de construcción industrializado (IBS)]. International Journal of Interactive Mobile Technologies (iJIM), 13(4), 188-197. https://doi.org/10.3991/ijim.v13i04.10548
Rodríguez Romero, R., León Morocho, G., Pacheco Molina, A., & Tapia Espinoza, N. (2020). El Deep Work y su incidencia en la productividad de las empresas. 593 Digital Publisher CEIT, Revista digital de investigación científica, 5(6-1), 446-458. https://doi.org/10.33386/593dp.2020.6-1.439
Ruvalcaba A., L., Rodríguez, L. del C. R., & Carmona, E. A. (2022). Utilización de redes sociales por estudiantes mexicanos. Acta Universitaria, 32, 1-14. https://doi.org/10.15174/au.2022.3380
Ruvalcaba, L., Romero, A., & Olvera C., N. L. (2021). Los memes como posible factor de distracción en las reuniones laborales de las alcaldías de Manizales, Colombia, y Zacatecas, México. Contribución al Conocimiento Científico y Tecnológico en Oaxaca, 5(5), 65-75. https://web.ciidiroaxaca.ipn.mx/cccto/sites/web.ciidiroaxaca.ipn.mx.cccto/files/pdf/cccto/ccto_vol5_num-especial-marzo-2021.pdf
Sánchez Carrión., J. J. (2001). Estadística, orden natural y orden social. Papers. Revista de Sociología, 63-64, 33-46. http://dx.doi.org/10.5565/rev/papers/v63n0.1205
Scheaffer, R. L., Mendenhall, W., Ott, L., & Gerow, K. (2012). Elementary Survey Sampling (7a ed.). Brooks/Cole.
Schmukle, S. C., & Hardt, J. (2005). A cautionary note on incremental fit indices reported by LISREL [Una nota de advertencia sobre los índices de ajuste incremental informados por LISREL]. Methodology: European Journal of Research Methods for the Behavioral and Social Sciences, 1(2), 81-85. https://doi.org/10.1027/1614-1881.1.2.81
Sha, P., Sariyska, R., Riedl, R., Lachmann, B., & Montag, C. (2018). Linking Internet Communication and Smartphone Use Disorder by taking a closer look at the Facebook and WhatsApp applications [Linking Internet Communication and Smartphone Use Disorder by taking a closer look at the Facebook and WhatsApp applications]. Addictive Behaviors Reports, 9, 100-148. https://doi.org/10.1016/j.abrep.2018.100148
Tamayo, P., Guevara-Sanginés, M. L., & Sánchez Santa-Bárbara, E. (2016). Diseño y prueba de un cuestionario sobre la importancia percibida de las condiciones de trabajo en México. INNOVAR. Revista de Ciencias Administrativas y Sociales, 26(62), 147-160. https://doi.org/10.15446/innovar.v26n62.59394
Toudert, D. (2019). Brecha digital, uso frecuente y aprovechamiento de Internet en México. Convergencia. Revista de Ciencias Sociales, 26(79), 1-27. https://doi.org/10.29101/crcs.v0i79.10332
Upreti, R., & Singh, R. (2017). Transformation of man into smartphone slave [Transformación del hombre en esclavo del teléfono inteligente]. Indian Journal of Health and Wellbeing, 8(9), 1075-1078.
Velarde, O., & Casas, B. (2018). La virtualización de las comunicaciones interpersonales. Chasqui. Revista Latinoamericana de Comunicación, (137), 53-70. https://repositorio.flacsoandes.edu.ec/xmlui/bitstream/handle/10469/14348/REXTN-Ch137-06-Velarde.pdf?sequence=1&isAllowed=y
Velásquez, A. V., Rodríguez, C., y Suing, A. (2018). Jóvenes y cultura digital ¡Siguen los cambios y sin miedos! Chasqui. Revista Latinoamericana de Comunicación, (137), 31-35. https://repositorio.flacsoandes.edu.ec/bitstream/10469/14346/1/REXTN-Ch137-04-Velasquez.pdf
Westland, J. C. (2019). Structural equation models: From paths to networks (2nd ed.). Cham: Springer
WhatsApp Inc. (2019). WhatsApp (Versión 2.19.188, 2.19.188) [Android–Iphone]. Google Inc. https://www.WhatsApp.com/features/
Zenteno, Á. C., & Durán, C. A. (2016). Factores y prácticas de alto desempeño que influyen en el clima laboral: Análisis de un caso. Innovar. Revista de Ciencias Administrativas y Sociales, 26(59), 119-135. https://doi.org/10.15446/innovar.v26n59.54367
Notas de autores
Leonel Ruvalcaba Arredondo
Doctor en Administración por la Universidad Autónoma de Zacatecas (UAZ). Docente Investigador de la Maestría en Tecnología Informática Educativa (MTIE) de la Unidad Académica de Docencia Superior (UADS) de la UAZ. Miembro del Cuerpo Académico Consolidado Clima Organizacional Educativo, Laboral UAZ – CA 181. Cumple con los requisitos del Programa para el Desarrollo del Profesional Docente (PRODEP). Contacto: l_ruvalcabaa@uaz.edu.mx. ORCID: https://orcid.org/0000-0001-7031-8645. Perfil Google Académico: https://scholar.google.com/citations?hl=es&authuser=1&user=emLs90gAAAAJ. Recopilación de datos, análisis e interpretación de datos, metodología y redacción de artículo.
Leticia del Carmen Ríos Rodríguez
Doctora en Ingeniería y Tecnología Aplicada por la Universidad Autónoma de Zacatecas (UAZ). Docente Investigador de la Unidad Académica de Docencia Superior (UADS) del Doctorado en Gestión Educativa y Políticas Públicas (DGEPP) de la UAZ. Miembro del Cuerpo Académico Consolidado Clima Organizacional Educativo, Laboral UAZ – CA 181. Cumple con los requisitos del Programa para el Desarrollo del Profesional Docente (PRODEP). Contacto: letcia.rios@uaz.edu.mx. ORCID: https://orcid.org/0000-0002-1005-020X. Concepción y diseño, análisis e interpretación de datos.
Eduardo Alejandro Carmona
Doctor en Administración por la Universidad Juárez del Estado de Durango (UJED). Docente Investigador de la Maestría en Administración (MA) de la Unidad Académica de Contaduría y Administración (UACyA) de la UAZ. Miembro del Cuerpo Académico Consolidado Clima Organizacional Educativo, Laboral UAZ – CA 181. Cumple con los requisitos del Programa para el Desarrollo del Profesional Docente (PRODEP). Contacto: alexcar2001@uaz.edu.mx. ORCID: https://orcid.org/0000-0002-3978-3052. Concepción y diseño, análisis e interpretación de datos.
Aída Janet López González
Doctora en Ciencias Humanísticas y Educativas por la Universidad Autónoma de Zacatecas (UAZ). Docente Investigador de la Maestría en Humanidades. Línea Formación Docente (MHLFD) de la Unidad Académica de Historia (UAH) de la UAZ. Contacto: laida8581@gmail.com. ORCID: https://orcid.org/0000-0002-5672-2390. Redacción de artículo.
1 El trabajo y los datos son resultados de la tesis doctoral de Leonel Ruvalcaba Arredondo. Asimismo, no se recibió apoyo alguno para realizar el estudio en la ciudad de Manizales, Colombia, todo corrió por financiamiento propio del doctorando.