Conductas y escenarios de riesgo en la adolescencia. Voces de adolescentes y sus padres en la ciudad de Medellín

Risk behaviors and scenarios in adolescence. Voices of adolescents and their parents in Medellín city

Clara Stella García Quintero, Cristian Correa Ramírez

Corporación Universitaria Minuto de Dios–UNIMINUTO

Universidad Pontificia Bolivariana

Recibido: 09 de diciembre de 2020–Aceptado: 18 de marzo de 2021–Publicado: 01 de julio de 2022

Forma de citar este artículo en APA:

García-Quintero, C. S., & Correa-Ramírez, C. (2022). Conductas y escenarios de riesgo en la adolescencia. Voces de adolescentes y sus padres en la ciudad de Medellín. Revista Colombiana de Ciencias Sociales, 13(2), 559-585. https://doi.org/10.21501/22161201.3832

Resumen

Objetivo: describir las conductas y los escenarios de riesgo que adolescentes y sus padres relatan de sus experiencias cotidianas. Metodología: se realizó una investigación cualitativa con enfoque fenomenológico hermenéutico que posibilitó acceder a los relatos de los participantes a través de siete entrevistas semiestructuradas con adolescentes y siete con padres. Los resultados muestran relatos sobre el riesgo en torno a la sexualidad y el consumo de sustancias psicoactivas en escenarios donde se relacionan con otros. Como conclusión se encuentra que hay una delgada línea entre la exploración y la práctica de riesgo y que los adolescentes, sujetos con capacidad de conciencia, pueden vivir las experiencias como una u otra de acuerdo con la presencia y el uso de los recursos con los que cuentan.

Palabras clave

Adolescente; Conductas de riesgo; Sexualidad; Abuso de drogas; Exploración; Padres; Familia.

Abstract

The objetive of this article is to describe the behaviors and risk scenarios that adolescents and their parents tell about their daily experiences. A qualitative research with a hermeneutical phenomenological approach was carried out that made it possible to access the participants’ stories through seven semi-structured interviews with adolescents and other seven semi-structured interviews with their parents. The results show reports about the risk around sexuality and the consumption of psychoactive substances in contexts where they interact with people. As a conclusion, it is found that there is a little line between the exploration and the risk practice and the adolescents, subjects with the capacity for conscience, can live experiences as exploration or risk according to the presence and use of the resources they have.

Keywords

Adolescent; Rehaviors Risk; Sexuality; Drug abuse; Exploration; Parents; Family.

Introducción

Las prácticas de riesgo en la adolescencia han sido señaladas como un problema de salud pública que pone en evidencia una serie de problemáticas entre las que se incluyen distintos escenarios tales como la escasa educación (Morales-Rojas, 2021) o la exposición a violencia en el hogar. Vinculadas a dichas prácticas emergen distintas conductas, como el consumo de sustancias psicoactivas, conductas sexuales inseguras o el suicidio (Salas, 2018).

El acento sobre las conductas de riesgo en la adolescencia ha recaído directamente en la voz de los expertos que suelen explicitarlas en marcos académicos y sociales. Ante esto, y desde un escenario vinculante con la salud pública y las ciencias sociales, el objetivo del presente artículo es describir las conductas y los escenarios de riesgo que adolescentes y sus padres identifican desde sus experiencias cotidianas, dando paso a sus relatos como una fuente de saber que requiere ser captada en entornos de salud pública. Se destacan principalmente: prácticas derivadas del ejercicio de la sexualidad, consumo de sustancias psicoactivas y otros escenarios de riesgo, donde se pone el acento en la interacción, el entorno familiar y el uso de las redes sociales.

Autores como Orcasita et al. (2018) ubican las conductas de riesgo como toda circunstancia en la que una persona se expone a la probabilidad de ocasionar daños a su salud o a quienes le rodean. Por su parte, López y Castro (2007) las definen como: “Un patrón persistente en cuanto a la forma de actuar del adolescente, que conlleva una alta probabilidad de sufrir un daño hacia sí mismo o producirlo en otros” (p. 275), conductas que suelen comprometer el desarrollo del adolescente afectando la construcción de identidad; algunos comportamientos incluyen: hábitos de consumo de alcohol y tóxicos, deserción temprana de la formación académica, embarazo adolescente y aquellas derivadas de formas de violencia.

Dentro de un panorama global, la región de América Latina y del Caribe tiene la segunda tasa de fecundidad más elevada del mundo: 66,5 nacimientos por cada 1.000 adolescentes entre los 15 y 19 años de edad. Un 15 % de todos los embarazos se producen en menores de 20 años; mientras que la mortalidad materna es una de las principales causas de muerte en las adolescentes y jóvenes de 15 a 24 años en la región de las Américas (Organización Panamericana de la Salud, 2018). Adicionalmente, el embarazo adolescente es una de las principales causas de deserción escolar temprana, lo que se favorece con la limitada e inoportuna información sobre la sexualidad, así como con la existencia de estereotipos de género y patrones culturales que, además, dan pie a violencia de género (Murad-Rivera et al., 2018).

En Colombia se ha venido registrando un descenso en la tasa de nacimientos de embarazos adolescentes en un rango de edad de 15 a 19 años, pasando de 115,176 por cada 1.000 adolescentes en el 2019, a 106,957 en el 2020; sin embargo, estas cifras ubican al país por encima del promedio de la región (Ministerio de Salud y Protección Social, 2021).

En el contexto local, las conductas sexuales de riesgo, en particular el riesgo de embarazo adolescente, se encuentran referidas en el boletín epidemiológico número 5 de 2014, Medellín Ciudad Saludable, donde se muestra que para la población de 10 a 14 años en Medellín durante el año 2013 se registraron 279 casos, correspondientes al 0,89 % de embarazos de la ciudad; con relación al grupo etareo de 15 a 19 años, en 2013 se registraron 6.439 embarazos, correspondientes al 20,5 % del total de embarazos de la ciudad. El porcentaje de padres entre 10 y 14 años fue del 2,1 % (5) y el de padres entre 15 y 19 años fue de 62,2 % (1.454). Las causas a nivel municipal para el embarazo adolescente corresponden a factores de riesgo sociales, económicos, culturales y del sistema de salud, falta de oportunidades para la consolidación de un proyecto de vida, desconocimiento de los deberes y derechos en salud sexual y reproductiva, falta de acompañamiento y seguimiento a las adolescentes para evitar un segundo embarazo y débil articulación intersectorial (Secretaría de Salud de Medellín, 2014). Con relación a estas causas encontradas, el informe enumera acciones de política del Municipio, pero como se evidencia en las estadísticas, aún no son suficientes.

Dentro de las investigaciones referentes a estos fenómenos se encuentran, en relación a las conductas sexuales de riesgo, publicaciones que relacionan el inicio temprano de la vida sexual como un factor de riesgo (Ariza-Riaño et al., 2014), al igual que los comportamientos de riesgos de los adolescentes por infección por VIH/sida por aspectos como la inconsistencia en el uso del condón y el consumo de sustancias legales e ilegales (Uribe et al., 2010) vinculado con la historia de relaciones sexuales de adolescentes, principalmente hombres (Campo-Arias, 2009; Orcasita, Uribe et al., 2012). Congruente con lo anterior, Orcasita, Mosquera et al. (2018) encontraron que entre los adolescentes que han tenido relaciones sexuales, el 31.3 % ha hecho uso de preservativos en su primera relación sexual, comparado con un 68.8 % que no lo usó; así se encuentra que el uso de preservativos fue más común en las mujeres que en los hombres, dado que la mitad de las mujeres usaron el preservativo, mientras que tan solo el 14 % de los hombres lo usó.

De otro lado, el informe del uso de drogas en las Américas (Organizacón de Estados Americanos, 2019) muestra la población adolescente con altos niveles de vulnerabilidad frente al consumo de sustancias psicoactivas. Más del 75% de los estudiantes de secundaria han consumido alcohol alguna vez en su vida y más del 50% de ellos manifiesta haberlo consumido en el último año. La prevalencia del consumo de licor en Colombia para dicha población se ubicó entre 41 % y 51% en último mes de medición, y aumentó para aquellos adolescentes que están cursando el grado 11 en un 50 %; para esta medición el consumo de cannabis se ubica con un 4 % de prevalencia en edades entre 12 y 17 años de edad, el de tabaco muestra una prevalencia mucho más significativa, 9 %, mientras que el consumo de cocaína muestra la tercera tasa más alta de la región en 2016: en adolescentes hombres la prevalencia fue superior al 3% y en mujeres fue superior al 2 %, para el año 2004 estas mediciones se ubican, para hombres por debajo del 3% y para mujeres por debajo del 1 %.

A nivel nacional, los adolescentes ocupan el segundo lugar de consumo de sustancias psicoactivas (SPA) en la población, con una tasa del 4,8 %. Aunque no se identifican amplias diferencias alrededor del consumo por estratos, sí hay mayores tasas de abuso y dependencia en estratos socioeconómicos bajos y mayor proporción de consumidores de cocaína y éxtasis en estratos altos (Ministerio de Justicia y del Derecho/Observatorio de Drogas de Colombia, 2017).

Pese a las múltiples campañas que se efectúan sobre prevención, se señala que el conocimiento o información sobre prácticas de riesgo no generan por sí mismas un movimiento preventivo en el que el adolescente se abstenga de recrear dichas conductas; por el contrario, en ocasiones estas se amplifican y aparecen de diferentes maneras (Orcasita, Uribe et al., 2012; Uribe et al., 2010). Se reconoce, a su vez, la necesidad de validar nuevos métodos, programas encaminados a la prevención de diferentes prácticas de riesgo; no obstante, en lo expuesto anteriormente no se plantea, por ejemplo, acercarse a los relatos y relaciones construidos por los adolescentes en torno al riesgo, este es un elemento con vacíos en la investigación.

Por su parte, la interacción de los adolescentes con las redes sociales capta cada vez más la atención de los investigadores. Categorías como uso excesivo de redes sociales, e incluso adicción, cobran más fuerza, generando líneas de investigación; de hecho, ya se pueden encontrar instrumentos psicométricos en los que se trata de medir la adicción a las redes (Almansa-Martínez et al., 2013). Investigadores como Malo-Cerrato et al. (2018) encontraron que un uso excesivo de redes sociales por parte de adolescentes se asocia con mayores niveles de neuroticismo, conductas impulsivas, entre otros.

Otros investigadores, como Calvarro-Castañeda et al. (2019), encuentran que, en general, los adolescentes tienen una baja percepción de riesgo vinculante con el uso de las redes; sin embargo, se destaca el uso excesivo de ellas, además del frecuente contacto con desconocidos, que aumenta el riesgo de exposición a violencias sexuales, aspecto con el que también coinciden investigadores como Guerra et al. (2019).

El escenario familiar puede constituirse en un entorno protector o, por el contrario, revestir diversos riesgos identificados en la percepción de los adolescentes. Investigaciones como la de Meier y Oros (2012) encontraron que aquellos adolescentes que perciben en sus padres un alto control patológico y baja aceptación tienden a experimentar mayores niveles de malestar emocional. Por su parte, García-Ramos et al. (2019) encuentran que las relaciones positivas que sostiene el adolescente con sus padres son un indicador clave, pues se encuentran mejores niveles de autoestima, construcción de vínculos sociales, mejores actitudes prosociales y bajas tendencias de depresión y ansiedad.

En este orden de ideas, la familia imprime a sus miembros un sentimiento de identidad y, asimismo, el sentimiento de un sentido de separación, de manera tal que en los procesos de socialización las familias dan forma a la conducta y sentido de identidad (Minuchin, 2013) de tal suerte que, “aunque la familia es la matriz del desarrollo psicosocial de sus miembros, también debe acomodarse a la sociedad y garantizar alguna continuidad a su cultura” (Minuchin, 2013, p. 81).

La adolescencia pone en juego la presencia de nuevos retos y desafíos que, en ocasiones, no han sido abordados anteriormente en el contexto familiar, o trae la reedición de otras circunstancias no clarificadas en la niñez referidas a aspectos familiares o sociales; en la medida en que ahora el adolescente cuenta con nuevos recursos simbólicos, relacionales y biológicos, pareciera poner en apuros al sistema familiar y en especial a los cuidadores primarios, quienes en algunas ocasiones centran su atención en un tercero a quien desean encargar tales situaciones (Madanes, 2001).

A la luz de la interacción que se establece entre los miembros de la familia, Builes-Correa y Bedoya-Hernández (2008) expresan la importancia a nivel familiar que cada uno sea reconocido como sujeto; cuando esto no se logra, se añade mayor nivel de malestar en las relaciones, aspecto que puede ser clave en las formas de relacionamiento que establecen padres y adolescentes.

Metodología

Esta es una investigación realizada desde un diseño cualitativo con un enfoque fenomenológico hermenéutico. Para la recolección de la información se realizaron entrevistas semiestructuradas a siete adolescentes con edades entre 14 y 18 años y siete entrevistas semiestructuradas, una por padre o madre de cada uno. Cada entrevista se realizó de manera separada y tuvo una duración de aproximadamente una hora; en ellas se dio lugar al relato en torno a conductas y escenarios de riesgo, categorías previamente establecidas para la construcción de la entrevista semiestructurada. La validación del instrumento se realizó a través del acuerdo de interjueces.

El muestreo se realizó de manera intencional, su conveniencia se trazó alrededor del objetivo investigativo. Se eligió población escolarizada perteneciente a distintos estratos socioeconómicos de la ciudad de Medellín. El contacto inicial con los participantes se dio por medio de las instituciones educativas. Participaron de la investigación adolescentes que firmaron asentimiento informado junto con el consentimiento informado firmado por su padre o madre. Las entrevistas se efectuaron siguiendo criterios éticos avalados por el comité ético de la Universidad de Antioquia.

Para el análisis de la información y operacionalización de las categorías se utilizó el programa Atlas ti 6. La categoría central fue relatos de riesgo en la adolescencia, vinculadas a tres categorías más: conductas de riesgo derivadas de la sexualidad, del consumo de sustancias psicoactivas y de otros escenarios. El procedimiento de análisis se realizó mediante registro sistemático de la información recolectada, división del contenido en unidades temáticas, asignación de categorías y subcategorías y un continuo contraste con la información recopilada, posibilitando la saturación de las categorías.

Las entrevistas tuvieron como referencia el número de entrevista correspondiente al grupo familiar (E1, E2… E7), así como de quién fue entrevistado, es decir, si era, padre (P), madre (M), adolescente mujer (AM) u adolescente hombre (AH), y finalmente se relaciona el estrato socioeconómico al que pertenece el grupo familiar (2, 3, 6).

Resultados

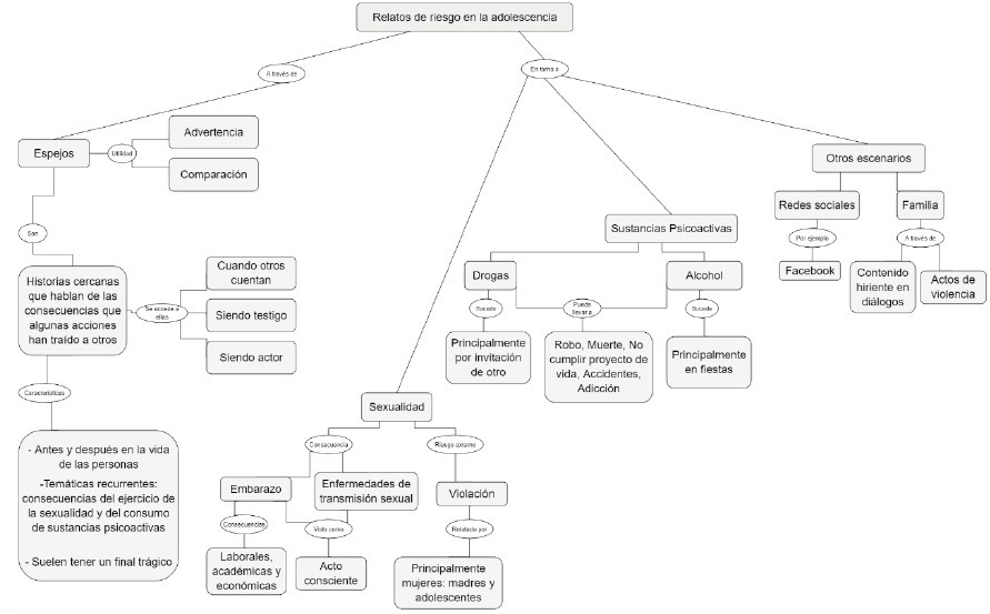
Relatos de conductas y escenarios de riesgo en la adolescencia

Las conductas de riesgo transitan entre la decisión del adolescente y la interacción con el entorno en que emergen distintas amenazas que pueden ser visualizadas desde el contexto familiar y el uso de las redes sociales. En esa medida, se hace una distinción: las conductas de riesgo hacen referencia a las acciones que pueden ser emprendidas por los adolescentes, mientras que los riesgos externos son amenazas derivadas de situaciones que no parten de la decisión del adolescente y que están vinculadas al contexto; allí emergen riesgos asociados a la familia, encontrados solo en el relato de los adolescentes, y otras vinculadas al uso de las redes sociales, desde el relato de los padres.

Las conductas de riesgo comunes a la experiencia de los diferentes padres y adolescentes participantes se agrupan principalmente en dos: las primeras, aquellas prácticas derivadas del ejercicio de la sexualidad –la recurrencia principalmente es embarazarse o embarazar, y la posibilidad de contraer enfermedades de transmisión sexual, como acciones que parten de decisiones–; y las segundas, las prácticas del consumo de sustancias psicoactivas –entre las que se habla principalmente del consumo de cannabis y de licor–. Asimismo, se encuentran dentro de los relatos numerosas descripciones a otras prácticas de riesgo que dependerán más de vivencias directas o particularidades de la familia o del contexto.

Figura 2. Conductas y escenarios de riesgo en la adolescencia


Más allá de enlistar un sin número de consecuencias traídas de las prácticas de riesgo, se encuentra el uso de historias para referirse a ello; algunos las llaman, “espejos” y se trata de historias cercanas o personales donde padres y adolescentes refieren de forma directa las diversas consecuencias que determinadas acciones han traído a personas cercanas. Si bien estos espejos no proyectan la imagen del adolescente, sí configuran una advertencia para este y su familia acerca de lo que podría pasar; los espejos, son historias que buscan generar recordación e impacto en la vida del adolescente, son historias del pasado y del presente, hablan de los temores y preocupaciones que ante determinadas dificultades los acompañan “tuve esos espejos y por tal motivo yo siempre fui renuente a este tema” (E2P3, comunicación personal).

Los espejos también legitiman los relatos y elaboraciones que hacen los padres en torno al riesgo, refieren un antes y un después en la vida de la persona –un cambio puede ser catastrófico por cuanto puede acabar con la vida del involucrado–; algunas tienen temáticas comunes como embarazo, abuso sexual, drogadicción, alcoholismo o desobediencia a los padres o normas familiares, como se muestra a continuación:

Yo le comenté de un ejemplo de un familiar de mi esposo, él lo tenía todo en la casa, un chico profesional y de un momento a otro se volvió drogo, en este momento está en la calle, como un gamín, llevado de la drogadicción, lo han llevado a centros de rehabilitación y dice, bueno, no es capaz de vivir sin eso. (E5M2, comunicación personal)

Los espejos en los adolescentes no son indiferentes, suelen estar conectados con los relatos que traen los padres. Estas historias comúnmente son impactantes y sus protagonistas personas jóvenes, lo que hace que se validen más como espejo:

Uno ve la gente que bebe, uno ve cómo terminan, uno nunca ve una persona que le fue bien en la vida bebiendo, así como constantemente, no. Uno muchas veces ve que los borrachos siempre son los que les fue mal, los que no… los que no fueron exitosos, los que no pudieron estudiar. (E3AH6, comunicación personal)

Una distinción que aparece en el relato de los adolescentes respecto al uso de espejos es que ellos mismos se pueden ubicar y sentir como ejemplo para otros, sus historias, sus vivencias, también pueden aparecer en lo público, sobre todo para aquellos que se ubican en menor edad:

Los más grandes somos los que más nos conocen porque llevamos más tiempo en el colegio, entonces llegan los chiquiticos, lo que hacemos nosotros ellos también lo quieren hacer, ¿por qué?, porque somos como… ¿cómo se dice eso?, espere… un espejo, alguien a seguir para ellos. (E6AH3, comunicación personal)

Tanto padres como adolescentes se acercan a estas historias en las que se observa un valor pedagógico enfocado en mostrar los escenarios de riesgo y sus consecuencias. Así, el riesgo se hace historia para hablar de las prácticas o las amenazas que se derivan de él. Las conductas de riesgo dejan de transitar en el plano estadístico para darle una serie de matices cotidianos, las historias dan cuenta de valores tradicionales para las familias, escenifican temores pasados que pueden ser reeditados en el escenario actual con el adolescente o alterar el tránsito del futuro.

Relatos derivados de la sexualidad como riesgo

Para los padres, la adolescencia marca diversos cambios relacionales respecto a lo que acontecía en la infancia, allí los amigos, y en especial los novios o novias, son nombrados con mayor frecuencia. Los discursos en torno a la sexualidad como riesgo son parte de la temática evidenciada en los relatos que traen como principal preocupación el embarazo, que es visto por los padres como una decisión consciente, no externa o azarosa; la atención se dirige al uso y cuidado que tenga el adolescente en el ejercicio de la sexualidad para evitar embarazarse y a las posibles consecuencias que de ello se deriven, como se muestra a continuación:

Mucho cuidado con sus amistades, tenga sus amistades, pero todo moderado y con respeto, una cosa es tener amigos y otra cosa es tener novios; si usted en algún momento llega a embarazarse y llega aquí embarazada, mija, ya la situación de la vida en el hogar cambia (…) A usted le toca asumir el rol de mamá, criar a su niño, porque no va a poner a su mamá a que le cuide a su niño, a su chiquito, si usted se somete a tener hijos, usted misma se somete a responsabilizarse, mire cómo piensa hacer, va a trabajar o se dedica solamente al bebé, si es que el otro responde. (E5M2, comunicación personal)

La posibilidad del embarazo trae consigo preocupaciones por lo económico, cambios en el proyecto de vida, peligro de tener que abandonar los estudios y no contar con los recursos financieros para asumir nuevas responsabilidades en el cuidado de una nueva vida, elementos que suelen repetirse en el relato de los padres, madres y adolescentes participantes de esta investigación; esto se puede observar en los siguientes relatos:

Lo de quedar en embarazo es un riesgo (…) quedar en embarazo y que no tenga como mantener el hijo. (E1AM3, comunicación personal)

A mí no me gustaría quedar en embarazo (…) porque entonces me tocaría dejar el estudio por ponerme a cuidar un bebé, todo cambiaría y ya uno no podría salir, tendría que estar es pendiente del bebé, si a uno le dan plata, entonces ya no le pueden dar, por comprar las cosas del bebé, y tiene que estar responsable. (E5AM2, comunicación personal)

Como se observa, la posibilidad de embarazarse es un aspecto enunciado de manera recurrente y, aunque no de manera exclusiva, sí principalmente por las mujeres, coincidiendo con lo propuesto por los padres, en esa medida hay elementos que muestran como las prácticas de riesgo tienen elementos vinculantes con el género. Las situaciones de riesgo se encuentran estrechamente ligadas a las consecuencias que de ellas se derivan, en este caso, no tener dinero para mantener el hijo; de esta manera, pareciera que tanto para padres como para adolescentes el tema del embarazo estuviese asociado con las dificultades que se puedan presentar en términos de lo económico o con los obstáculos asociados al proyecto de vida del adolescente, el cual se pone tempranamente como cuidador.

Además del embarazo y ligadas al ejercicio de la sexualidad como práctica de riesgo, las enfermedades de transmisión sexual (ETS) son expuestas por los padres como un riesgo común para los adolescentes al que se vincula nuevamente un escenario relacional, como se observa en el relato de esta madre: “¿Por qué hay tanta propagación de enfermedades?, me enamoré perdidamente y se me olvidó todo, llevamos los hechos, ¡Dios mío resulté contagiada!” (E5M2, comunicación personal).

Por su parte, los adolescentes también hacen referencia a las ETS, vistas como una consecuencia de tener relaciones sexuales promiscuas o de tenerlas sin protección; este tema es mencionado por la mayoría de los adolescentes como uno del que se sabe, pero visto como ajeno a la propia experiencia: “porque a unos les gusta, que mejor sin condón, otros no, o los que usan, no quieren que les contagien algo, no quieren embarazar a alguien” (E7AM3, comunicación personal).

De otro lado, vinculado con el tema de la sexualidad y percibido ya no como práctica de riesgo sino como amenaza, en tanto externo, está el fenómeno de violación, nombrada principalmente por las adolescentes, que aparece a partir de las advertencias de las madres, configurado desde sus historias y vivencias personales; este pareciera ser un discurso que se repite en lo femenino, mostrando así unas características particulares que enfrentan las mujeres ante los escenarios de riesgo, discurso inserto en el plano histórico de los relatos maternos:

Por ejemplo, que a mí me ofrecían una casa para que tuviera un hijo, que había un señor que me perseguía mucho, que casi que me viola con otros tres muchachos, yo les cuento todas esas cosas para que ellas no vivan pensando de que el mundo es una burbuja, sino que está lleno de muchas cosas… cuando uno sale de la casa, uno no sabe a qué se va a enfrentar. (E7M3, comunicación personal)

De esta manera, los relatos que se configuran en el adolescente y la familia muestran que la interacción con el entorno se constituye en sí misma como un escenario de riesgo, mostrando unas particularidades, en este caso, de lo que es ser adolescente mujer.

Relatos del consumo de sustancias psicoactivas como riesgo

Las sustancias psicoactivas son definidas por la Organización Panamericana de la Salud (2005) como: “sustancias que al ser tomadas pueden modificar la conciencia, el estado de ánimo o los procesos de pensamiento de un individuo” (p. 2). Independiente de su carácter legal o ilegal, las sustancias psicoactivas agrupan un número amplio de sustancias, entre las que se incluye el alcohol y el uso de cannabis. El consumo de ambas sustancias aparece referido dentro de los relatos de padres y adolescentes como una de las conductas de riesgo más cercanas a la adolescencia; en ellos es común encontrar una diferenciación entre el uso del cannabis y el uso del licor: el primero es percibido dentro del entramado de las sustancias psicoactivas, o drogas, como suelen ser nombradas, al segundo no se le da esta connotación, en cambio suele ser percibido como cercano a la experiencia del adolescente.

En los diversos relatos, las vivencias referidas al uso de alcohol están dirigidas a adolescentes hombres, se aprecia que allí se establece una distinción de género; aunque los padres coinciden en que dicho consumo se puede presentar también en las hijas, los relatos recogidos lo muestran como algo más común en los hombres entrevistados. Para los padres, el consumo de sustancias psicoactivas puede poner en peligro la vida del adolescente, al tiempo que es la puerta de entrada a otras conductas; asimismo, consideran que esta situación no solo acompaña al adolescente, sino que también involucra a la familia:

[el consumo de sustancias psicoactivas] Es la puerta de entrada a otro tipo de conductas que puede poner en peligro su vida (…) Entonces no quiere decir que si uno es heroinómano se va a morir ahí mismo, sino que conlleva a dificultades y problemáticas en el individuo, en el adolescente y en su familia. (E4M6, comunicación personal)

En la visión de los padres, el consumo de sustancias psicoactivas es un fenómeno que toca con el pasado, puesto que les fue cercano desde su propia adolescencia, no necesariamente porque hayan consumido y sea un asunto presente, sino porque es identificado como un riesgo para el crecimiento de los adolescentes y para su futuro:

El tema de la drogadicción, que igual seguirán pasando los años, es un flagelo que no veo cómo desde el punto de vista sociocultural se pueda llegar a erradicar, porque es algo que ha venido desde hace muchos años y creo que seguirá (…) El tema del alcoholismo también, igual es un tema que en cuanto a lo económico es muy difícil removerlo de la sociedad, es una industria que mueve demasiado dinero, le aporta recursos tanto a la parte privada como al sector público. (E2P3, comunicación personal)

Se pudo encontrar que la vivencia directa de determinadas conductas en el adolescente vinculadas con el consumo de cualquier sustancia psicoactiva cambia el tono emocional, hace aflorar la tristeza y el malestar emocional, así como también aumenta las preocupaciones en las dinámicas relacionales. Las conductas de riesgo son vistas a la luz del exceso y del temor a que se instale allí una adicción, pero al mismo tiempo se encuentran elementos contextuales que puedan agravar la situación, por lo que la preocupación se dirige al consumo excesivo de aquellas sustancias que lleven al adolescente por caminos ya conocidos en los relatos e historias que atraviesan las vivencias de los padres, tales como el robo, la muerte o el sicariato. En este sentido, tras el consumo los padres refieren experimentar una pérdida de control sobre sus hijos, pues son estos últimos quienes toman la decisión de consumir.

Es como te estaba diciendo ahora, el peligro que me da que de pronto se tiene mucho en eso, pues, se llene mucho de… pues, se envicie demasiado, el peligro que de pronto le dé por irse a matar, a robar, a … pues … que de pronto se hunda en el vicio como tanta otra gente se ha hundido, que de pronto me le pase alguna cosa por ahí, que de pronto me lo maten, pues, son muchas cosas que uno piensa, es como me dice él a mí: “usted no quiere lo mejor para mí, usted siempre piensa que yo soy el más desechable, usted siempre piensa que es que yo me voy a robar, me voy a matar, me voy a hundir en el vicio, no Ma, las cosas no son así”. (E6M3, comunicación personal)

El escenario social que enfrenta quien consume marihuana es visto por la madre como peligroso. Las denominadas “limpiezas sociales” podrían hacer que su hijo termine siendo asesinado. Estos temores no surgen de experiencias recientes, no son hechos noticiosos actuales, son relatos que la madre trae de otra época, pero que se actualizan como un gran temor de algo que puede repetirse en la historia de su hijo: “vamos a hacer una limpieza del barrio, que están matando todos los… pues, que matan todos los marihuaneros, que los que están en las esquinas, pues… yo lo pienso así” (E6M3, comunicación personal).

Los relatos traen las voces de varios protagonistas, si bien se conoce un narrador, en este caso la madre, su relato trae la voz del hijo, una voz que protesta sobre la visión que la madre tiene del consumo de cannabis, una voz que trata de dibujar un panorama distinto al que la madre considera; pareciese que el mayor peligro que encuentra este adolescente es que la madre reduzca su vida a una práctica, y que le otorgue a dicha práctica diferentes adjetivos y acciones que el adolescente no está dispuesto a aceptar. A continuación, se muestra cómo desde la voz del hijo hay una consonancia clara y directa con lo que expresa la madre:

Que no reconozca las cosas buenas que tiene el hijo, que solamente piense en que le va a pasar algo malo y no que le va a pasar algo bueno, que esté encima como una mamá cansona, pero a la vez no notar que tiene un buen hijo, que tiene un buen elemento, que se lleva por… no sé, por las personas, por las situaciones de la vida, por los espejos que uno mismo ve. (E6AH3, comunicación personal)

En este mismo sentido, el consumo de alcohol suele generar preocupación en los padres, sobre todo para aquellos que tienen adolescentes hombres; dichos padres reconocen que sus hijos han tenido consumo de alcohol en el contexto de la socialización entre pares:

Entonces, ahí es donde uno dice, sí, hasta el momento es un muy buen muchacho, y creo que le hemos dado herramientas para poder buscar cosas buenas, pero es que la presión del grupo... Qué puede decir uno qué pasó, él al otro día me contaba y me decía: “mami eso es horrible, yo no lo vuelvo a hacer, eso sabe horrible, lo que uno siente es horrible, a mí me pasaron un vaso, me cambiaron el vaso y me lo dieron [licor] (…)”. Entonces, el punto es, este es un buen muchacho, pero cuándo puede pasar que ese buen muchacho se voltee para otro lado, eso puede pasar. (E3M6, comunicación personal)

De igual manera, la mayoría de los adolescentes entrevistados encuentran el consumo de sustancias psicoactivas como peligroso, por la posibilidad de volverse dependientes a las mismas, lo que traería consigo un obstáculo para el cumplimiento de las metas trazadas o el deterioro de las relaciones familiares: “empezaron desde pequeños a beber y a drogarse, entonces un día, cuando ya estaba como bien, cuando se estaba rehabilitando, se dio cuenta de lo que estaba poniendo a pasar la familia, que los estaba haciendo sufrir mucho” (E3AH6, comunicación personal).

Otros escenarios de riesgo

La familia

El riesgo se envuelve en un entramado cotidiano que devela formas de interacción donde los peligros no solo derivan de la toma de decisiones del adolescente, sino también de las características que se encuentran en el entorno, lo que de alguna manera permite poner el acento en la relación. A diferencia de los padres, algunos adolescentes entrevistados mencionan que la familia puede ser un escenario de peligro. En este ejemplo, el participante reconoce que los padres se pueden preocupar por sus hijos, por su bienestar, pero también pueden tener conversaciones que dan paso a interacciones que antes que proteger, produzcan daño, mostrando de esta manera que su casa puede ser un escenario adverso:

Muchos jóvenes entendemos que los padres de nosotros son… trabajan para nosotros, para que nosotros podamos estar bien, tener salud, tener una buena vestimenta, un buen lugar donde vivir, pero en ocasiones ellos pueden decir cosas que nos hieran más de lo que nos pueda pasar alrededor, de lo que ellos nos cuidan, nos dolería más algo de lo que ellos dicen a lo que nos pueda pasar afuera, o sea, nos preocupa más eso que lo que nos pueda suceder. (E6AH3, comunicación personal)

Los adolescentes identifican otro motivo por el cual su familia puede ser un escenario de riesgo: las peleas entre sus miembros, la presencia de la violencia doméstica, la presencia del consumo de sustancias psicoactivas en los padres, las formas de maltrato, la falta de diálogo y las formas deterioradas en la comunicación, que pueden captar más su atención que incluso otras amenazas propias del entorno social, como se observa en los relatos de estos dos adolescentes:

Si es una familia, digamos, con problemas, que saque la violencia doméstica, que el maltrato a los niños es lo mismo, eh, que el papá alcohólico, que la mamá drogadicta, yo hablo también es en general (E2AH3, comunicación personal).

En eso me parece a mí que radica el suicidio, porque casi siempre se dan en la casa cuando sienten que ya no pueden confiar en nadie más (…) no saben a quién contarles y no confían en los papás, entonces ahí empiezan a acumularse los problemas (…) y no son capaces de decirle a los papás: “Pa, tengo este problema, Pa, llévame donde un psicólogo, a hablar esto con alguien profesional”. Entonces me parece que en eso radica y eso es un riesgo, pues, total. (E4AH6, comunicación personal)

Derivado de lo anterior, es posible identificar que los adolescentes esperan que su familia actúe como un elemento protector, no obstante, de acuerdo con su perspectiva, es posible que la familia no lo haga, que no sea un entorno seguro que posibilite apoyo y confianza para los adolescentes, ya no por acciones que realicen los padres sino por falta de ellas, porque el adolescente no tiene la suficiente confianza con sus padres, influyendo así en que no haya un escenario de apoyo. De esta manera, se evidencia la relevancia de los padres en la vida de los adolescentes, pues hacen parte fundamental en este periodo de su vida y pueden tener un papel positivo o no, aspecto que depende en gran medida de la lectura que el adolescente haga de sus acciones u omisiones, pero también de las posibilidades de interacción que permita el adolescente.

Redes sociales

La presencia de las redes sociales suele ser una categoría encontrada en los padres vinculada como posible amenaza para el desarrollo del adolescente; se destaca que dicha percepción se encontró en los relatos parentales y no en el de los adolescentes participantes en la investigación. Pese a la novedad que pudo representar para los padres la inserción de las redes sociales en la vida cotidiana, suelen repetirse preocupaciones vinculadas con las que se describieron anteriormente: derivadas de la sexualidad y el consumo de sustancias psicoactivas.

Facebook es tal cual las cosas llegan y tal cual las informan, y digamos es tan informativo que se vuelve peligroso… ya tú sabes todas las cosas que han pasado, porque uno queda totalmente expuesto en una red social, entonces hay personas inescrupulosas que se aprovechan de la información que tú tienes… Igual la mamá está monitoreando su Facebook porque ella lo tiene y él la tiene. Entonces en caso de cualquier cosa, ella siempre pregunta: “ella ¿quién es?”, o “este ¿quién es?” Entonces siempre estamos muy atentos a cualquier tipo de situación negativa, o alertas ante cualquier riesgo posible en este tema. En cuanto al tema de pornografía, de abuso infantil, pienso que por ahí se empieza a hilvanar todo este tipo de situaciones. (E2P3, comunicación personal)

En este escenario es común encontrar entre los padres un consenso respecto a la regulación sobre los amigos, saber quién es el otro, con quién hablan los hijos. Los padres identifican en las redes sociales una plataforma que puede ser usada para la prostitución y las amistades inadecuadas, como se muestra a continuación:

Bueno, las redes sociales son hasta un riesgo para uno, o pienso que no solo para los adolescentes sino para todos (…) Esas citas a ciegas, uno no sabe con quién se va a encontrar, y uno trata de que ellas ese riesgo lo tengan muy latente. Por ejemplo, a mi hija la perseguía un muchacho de 19 años y empezó a decirle cosas, entonces yo le dije a ella que le dijera al muchacho que si no se quería meter en problemas la dejara tranquila. Era un muchacho de 19 años que estudiaba aquí. Yo lo miré y el muchacho no me gustó, la verdad, dicen que soy muy celosa, y no es eso. (E7M3, comunicación personal)

Por su parte, la mayoría de los adolescentes entrevistados muestran una baja percepción de riesgo en el uso de las redes sociales, logran identificar en la relación con sus padres los temores que estos pueden manifestar con su uso, pero que a su vez no reviste un temor para el adolescente:

Ella le tiene miedo a las redes sociales, yo diría que tiene miedo a que yo me ponga a hablar con extraños y que me ponga a hacer eso y me ponga a mandar fotos, por ejemplo mías, por las redes ahí, pero como te digo, yo creo que tiene esos miedos pero ya se está como calmando porque ya ella sabe cómo soy yo, le estoy demostrando que ella en verdad no tiene por qué preocuparse por eso. (E4AH6, comunicación personal)

Discusión

La aparición de las historias configura un elemento importante dentro de los hallazgos; su valoración radica en que estas se convierten en metáforas de la vida cotidiana; pueden ser “espejos” o reflejos de una realidad que podría acontecer. Los espejos pueden entenderse como hologramas que se proyectan sobre la propia vida permitiendo pensar en realidades alternativas. Al respecto, Bruner (2013) refiere en su estudio sobre los relatos unas características importantes asociadas con su uso: una de estas características es qué contamos para prevenir, más que para instruir; dirá Bruner: “Las historias reafirman una especie de sabiduría convencional respecto de aquello cuyo fracaso se puede prever y de lo que se podría hacer para volverlo a sus cauces o para dominarlo” (p. 53).

Una de las características nombradas por Beck (2002) es que el riesgo en sí mismo tiene una gran carga de incertidumbre; sin embargo, esta incertidumbre en la Modernidad es convertida en decisión. Ahora bien, los espejos reaccionan ante la incertidumbre, mostrando cómo desde el pasado ya hay unos referentes que pueden dar una idea de lo que podrá acontecer; en otras palabras, tratan de provocar certidumbre ante la incertidumbre, integrar el pasado con el futuro, esto es, el futuro puede ser mirado con los ojos del pasado. Frente a esto, Bruner (2013) dice: “La narrativa es el relato de proyectos humanos que han fracasado, de expectativas desvanecidas. Nos ofrece el modo de domeñar el error y la sorpresa” (p. 52). El riesgo hecho narrativa avisa sobre otro objetivo: el intento de dominar el error y evitar la sorpresa, lo que se puede conocer al final, aprehendiendo del cúmulo de historias como manera para acceder, entender y moldear diversas prácticas de riesgo.

Desde Foucault (2001), el uso de historias puede ser entendido desde el magisterio de la competencia; transmitir al más joven conocimientos, principios, entre otros. Esto aparece como una práctica de cuidado de sí, cuyo fin es preparar para la vejez y también estas historias podrían cobijar otra intencionalidad: preparar y acompañar el proceso de toma de decisiones del adolescente.

Frente a las historias referidas a las prácticas de riesgo, se encuentran las derivadas del ejercicio de la sexualidad, que comprende varios componentes y hace parte de la vida de las personas (emocionales, comportamentales, cognitivos, entre otros), y no se circunscribe al desempeño físico-erótico que caracteriza a la actividad sexual, sino que además se relaciona con aspectos como la calidad de vida o la salud física y mental (Rubio, 2014). A continuación se analizan tres elementos que se encuentran relacionados con la sexualidad en los relatos de los participantes: embarazo, enfermedades de transmisión sexual y violación como amenaza social.

El embarazo aparece como un acto consciente que se dibuja en los diferentes relatos de padres y adolescentes, al no ser un asunto necesariamente azaroso. Autores como Coleman et al., 2008 expresan la importancia de diferenciar aquellos embarazos intencionales de los que no lo son; es desacertado asumir que todos los embarazos involucran aspectos negativos para los adolescentes. Esta línea es abordada por autores como De la Cuesta (2002), quien señala que el embarazo para las adolescentes suele darse en el marco de su biografía sentimental; así, cuando el embarazo es planeado, cambia el contexto de la interacción, pues las jóvenes consideran que tienen una familia; pero incluso cuando este llega de manera repentina, pese al malestar, señalamiento social y familiar que emerge, puede ser transformado, otorgando y ampliando la identidad de la adolescente hacia un nuevo rol social: la maternidad.

El embarazo como riesgo suele ser identificado desde una perspectiva de género debido a tener mayores referencias a las mujeres –tanto en los relatos de los participantes como a nivel investigativo (De Oliveira & Mendes, 2009)–, pues la problematización de la paternidad adolescente es reciente en la región latinoamericana (De Martino, 2015). Este fenómeno encuentra que el peso de la crítica y la sanción social se dan de manera más significativa hacia la mujer por haber permitido el embarazo, asunto que la pondría en falta (Guerrero, 2014) y que además le implicaría dificultades en lo académico, así como para encontrar empleo (Morales-Rojas, 2021; Suárez et al., 2018). Por ello, es importante que los programas psicosociales y servicios de salud eleven su mirada a la inclusión de los padres adolescentes (Botero-Botero & Castrillón-Osorio, 2015; Gálvez-Rodríguez & Rodríguez, 2016).

Por otra parte, en el estudio de De la Cuesta (2002), las adolescentes entienden que sus padres promueven la abstinencia. Esto se contrasta en la presente investigación, pues los adolescentes entrevistados no asumen que sus padres quieran evitar las relaciones sexuales, lo que sí saben es que sus padres no quieren que queden en embarazo; ello se observa en el discurso de los padres sobre la anticoncepción a través del uso de métodos de planificación, así los adolescentes participantes suelen reconocer la importancia de la anticoncepción. Este resultado es similar al de Grajales-Atehortúa y Cardona-Arango (2012), quienes indican que los adolescentes reconocen la importancia de utilizar métodos anticonceptivos.

El quedar en embarazo no es necesariamente una consecuencia de la falta de información, ya que, como indican algunos padres y adolescentes, hay diálogo entre ellos en torno al tema, además de la información que se brinda en las instituciones educativas; este aspecto coincide con lo propuesto por Orcasita et al. (2012), quienes encuentran que las dos principales fuentes de información sobre conductas sexuales de riesgo para los adolescentes son las charlas en familia y en los colegios, y que a su vez las acciones educativas que incluyen intervenciones grupales y experienciales suelen impactar la percepción de riesgo en relación al embarazo (Gómez & Gómez, 2018).

Se encuentra, a su vez, una baja percepción del riesgo del embarazo frente a la salud de las adolescentes, riesgo biológico y perinatal. Esto es validado en otras investigaciones como las de Pérez-Estrada et al. (2016) y Figueroa et al. (2020). Dicho fenómeno puede ser comprendido en los mensajes que suele recibir el adolescente de sus padres y del entorno frente al embarazo, en los que pareciera que los principales énfasis están dados en el cambio de rol, la responsabilidad económica, o las alteraciones en el proyecto de vida (Guerrero, 2014). No suele expresarse una clara preocupación tocante con los peligros biológicos y perinatales, los cuales se destacan en la literatura científica como un riesgo importante, incluso como una de las causas de mortalidad en adolescentes (OPS, 2018).

Al igual que el embarazo, las enfermedades de transmisón sexual son asociadas a las decisiones. Ellas son vistas por los participantes como una consecuencia de tener relaciones sexuales sin protección o de forma promiscua; sin embargo, se aprecia que no son una preocupación latente para ellos, ya que enuncian de una manera más recurrente y contundente su preocupación por el embarazo. Esto posiblemente se deba a que las historias que circulan, en su mayoría giran en torno al embarazo otorgándole un mayor peso social en tanto imperativo que se les impone, en contraste con las adquisiciones de enfermedades de transmisión sexual, que se mantienen menos visibles. Lo anterior parece guardar una relación significativa con programas de educación sexual que integren las necesidades de los adolescentes con la información que se les suele compartir (Uribe et al., 2010; Molina et al., 2020).

Uno de los aspectos mencionados como riesgo por las adolescentes y sus madres en relación a la sexualidad es la violación, llamada por Lagarde (2005) como violencia erótica, lo que muestra una perspectiva de género en la comprensión e inclusión de posibles escenarios de riesgo; al respecto encontramos que:

La violación es el hecho supremo de la cultura patriarcal: la reiteración de la supremacía masculina y el ejercicio del derecho de posesión y uso de la mujer como objeto del placer y la destrucción, y de la afirmación del otro; se trata del ultraje de las mujeres en su intimidad, del daño erótico a su integridad como personas. (Lagarde, 2005, p. 260)

Las mujeres enuncian unos cuidados que hay que tener para no ser violadas, como por ejemplo el uso del vestuario en la calle o en el espacio que se habita, esto hace pensar un poco en la clasificación que Lagarde (2005) enuncia: una mujer protagonista, buena, madre, vírgen, y otra antagonista, mala, traidora, violada. Esto pone sobre la mesa aspectos culturales de relación entre hombres y mujeres donde tienen espacio los actos de violencia que, como propone Lagarde (2005), si se enuncian podrían no reconocerse, ya que son legitimados por la cultura, dejando en evidencia el imaginario cultural del hombre como poseedor del poder sobre otros que se encuentran en alguna situación de desventaja (Balanguera, 2013).

Por otro lado, las prácticas de riesgo se describen y se dibujan en contextos sociales; así, el consumo de sustancias psicoactivas (SPA) suele darse en compañía de otros: en encuentros sociales como fiestas y con amigos o pares, lo cual está relacionado con el cambio de preferencias del adolescente en el uso del tiempo libre, ya que en esta etapa de la vida suelen comenzar a pasar mayor tiempo con los amigos y fuera de la casa de sus padres –aspecto que, por demás, favorece la conservación de amistades, de relaciones amorosas y la integración al grupo (Coleman et al., 2008; Perea-Machado & Rodríguez-Flórez, 2020)–.

Las SPA más nombradas son el cannabis y el uso de alcohol; allí también se establece una distinción, en general los relatos suelen diferenciarlas; el alcohol no aparece siempre agrupado como una SPA, sino visto con mayor validación social (Delgado et al., 2005), con una leve tendencia al consumo en hombres (Vilugrón-Aravena et al., 2017). Su consumo se asocia a comportamientos de alto riesgo como la condición en estado de ebriedad, el consumo de tabaco o la actividad sexual temprana (OEA, 2015).

Caso contrario ocurre con el cannabis, que suele tener una mayor asociación con actos delictivos o problemas de orden social (Espada, et al., 2003; De la Villa et al., 2009). En este sentido, emergen diversas características asignadas a quien consume cannabis, tales como el ser más consumido por hombre que por mujeres, que se tiende a tener conductas antisociales, que está relacionado con el consumo de otras sustancias psicoactivas, que genera situaciones familiares no favorables, entre otras (Cabrera-Mateos et al., 2008).

La reducción y la cosificación del adolescente alrededor de una práctica de riesgo suele ser un elemento importante para el deterioro de las relaciones con sus padres, pues la subjetividad, se construye más allá de dicho consumo: emergen sueños, deseos, valores de orden social que quedan desdibujados tras el consumo de sustancias psicoactivas. Al respecto, Michaud (2006) expresa que más que las prácticas, los estereotipos negativos asociados suelen deteriorar profundamente las relaciones entre adultos y adolescentes.

En este sentido, algunos adolescentes hacen referencia a la familia como un escenario de riesgo; el no sentirse apoyados, las palabras que se reciben de los padres o figuras significativas pueden convertirse en una interacción hiriente que reduce las posibilidades de actuación y de ser, así como también de sentirse escuchados. Los aspectos anteriormente mencionados son encontrados en otras investigaciones (Vergara-Quintero et al., 2007; Loredo, 2019), quienes encuentran que algunos adolescentes consideran las relaciones familiares como un factor que influye tanto en la salud mental como física, ya que el maltrato y la violencia inciden en su bienestar, elevando la probabilidad de que se mantengan diferentes problemáticas, convirtiéndose así en una situación de riesgo.

Los adolescentes tienen una importante y compleja red de relaciones donde se encuentran, entre otros, los mejores amigos, los amigos cercanos, los conocidos, los iguales y las relaciones románticas (Coleman & Hendry, 2003). Una de las razones para entender por qué se le da en ocasiones un tinte negativo a estas relaciones se encuentra en que las prácticas de riesgo aparecen en este contexto de socialización y suelen activar diferentes alarmas en los padres: ingesta de licor, consumo de cannabis u otro tipo de prácticas que pueden aparecer en la relación con los pares.

Las redes sociales, aunque están suscritas a la virtualidad, hilan y acompañan procesos relacionales predominantes en la adolescencia; aunque los adolescentes no refieren allí riesgos precisos, los padres sí hacen algunas observaciones respecto de los riesgos que de su uso pueden derivarse. Uno de los riesgos que más aparece está referido a las relaciones que puedan establecerse con desconocidos: la virtualidad puede convertirse en tragedia, pueden aparecer personas con intencionalidades diferentes al establecimiento de una amistad –una de las amenazas más mencionadas en la lógica de padres o figuras de autoridad se asocia a la sexualidad y posibles violencias (Calvarro-Castañeda et al., 2019; Espinar-Ruiz & López-Fernández, 2009)–.

Con relación al tipo de amigos que son aceptados por los adolescentes en Facebook, estos autores encuentran que los adultos son vedados, pocos agregan a sus familiares o a sus docentes, por lo que las comunidades a las que pertenecen son, por lo menos en lo que respecta a la información que aparece en el perfil, de pares con quienes entablan conversaciones escritas y donde tiene un lugar privilegiado el uso de la imagen (Guerra et al., 2019).

Estos resultados reconocen al adolescente y a sus padres, desde el enfoque de disciplinas enmarcadas en la salud pública y en las ciencias sociales y humanas, como agentes activos y protagonistas en un campo relacional en el cual se valida el relato como fuente importante de conocimiento; a su vez, los resultados permiten observar no solo las conductas y escenarios de riesgo como tradicionales, sino también la exploración como una conducta esperada en la adolescencia. En este sentido, programas y proyectos de promoción, prevención e intervención pueden incluirlos a ambos, lo que favorecería el refuerzo de conductas prosociales y de autocuidado para los adolescentes y sus familias.

Conclusiones

El riesgo hecho historia es un intento de comprender el futuro con los ojos del pasado. Las historias se hacen espejos de la vida propia, recogen situaciones cotidianas y surgen en el seno de las comunidades; hacer uso de estas, es una forma de prever posibles situaciones venideras, una forma de aprehensión del riesgo.

Para los padres, el foco de las conversaciones en torno al ejercicio de las relaciones sexuales se encuentra en la anticoncepción, en evitar el embarazo. Los adolescentes reconocen el embarazo como un acto consciente que surge de una decisión y desde su discurso vienen apropiándose de los métodos de anticoncepción para evitarlo, enunciando que no se tienen aún las posibilidades económicas para hacerse cargo de un hijo o el temor al cambio de sus actividades cotidianas, tales como como estudiar, en favor de tomar trabajos domésticos o de otro tipo.

No suele ser común en el lenguaje de pares y adolescentes hablar de historias que detallen las consecuencias de las ETS, esto podría implicar que a nivel social se haya hablado más de las consecuencias negativas que trae el embarazo para un adolescente y quizás no se encuentre tanto énfasis en las lesiones que puede conllevar una ETS. El embarazo es algo que es observable, no así las enfermedades de transmisión sexual, por consiguiente, padres y adolescentes saben de otros que han quedado en embarazo, pero no así de quienes han tenido enfermedades de transmisión sexual.

Se identifican, a su vez, situaciones de riesgo que tienen que ver con el género; así, la violación es un riesgo percibido principalmente por el género femenino, cuyos miembros identifican como agresor a un hombre y perciben que tienen que tomar acciones para protegerse –estas se encuentran en relación con los sitios que se frecuentan, la hora, o el vestuario–. Se perpetúa aquí la idea de una cultura patriarcal, donde los hombres tienen el poder de decidir sobre otros y las mujeres siguen asumiendo que son las acciones de ellas las que las ponen en riesgo, lo que podría llevarlas a pensar que en caso de violación fueron ellas las responsables de tal acción.

Por otra parte, el consumo de sustancias psicoactivas tiene aspectos diferenciales, así: el consumo de alcohol es más tolerado socialmente, lo que hace que los adolescentes también lo miren de manera menos negativa, en comparación con el consumo de sustancias como el cannabis, lo que podría llevar a un mayor consumo de licor, pero además a un mensaje ambivalente en torno a los motivos por los cuales las sustancias psicoactivas son potencialmente dañinas para las personas. En el estudio se encontró que padres y adolescentes tienen información experta sobre el consumo de sustancias psicoactivas, en general diferencian los grados de consumo y adicción y las consecuencias que de cada uno se deriva, por lo que podría interpretarse que hay impacto de parte de algunos discursos que brindan información al respecto, como por ejemplo los impartidos en las instituciones educativas.

No obstante lo anterior, se señala la pertinencia de llevar a cabo estudios que posibiliten comprensiones y significados de la familia y la sociedad en torno a prácticas específicas como la del consumo de cannabis, ya que la mayoría de estos tienen en cuenta aspectos estadísticos o van en la vía de responder a la causa y el efecto. No obstante, ahondar en los significados que la familia y la sociedad le otorgan al consumidor y la forma como el adolescente se nombra a sí mismo podría brindar herramientas que permitan abordar de manera más acertada este fenómeno.

Existe una delgada línea entre la exploración y la práctica de riesgo. Acciones que podrían juzgarse como riesgosas pueden obedecer a prácticas más asociadas a la exploración, por lo que en muchas oportunidades estas prácticas no conllevan consecuencias negativas, puesto que los adolescentes son sujetos en quienes se reconoce capacidad de conciencia: pueden ser cuidadosos, responsables y negarse a llevar a cabo acciones con las cuales no se encuentran de acuerdo. Sin embargo, si un adolescente no cuenta con recursos que le permitan diferenciarse de los otros o que le permitan prever implicaciones a nivel relacional (familiares, amigos, entre otros), físicas o emocionales, podría verse envuelto en situaciones de riesgo.

Conflictos de intereses

Los autores declaran la inexistencia de conflicto de interés con institución o asociación comercial de cualquier índole.

Referencias

Almansa-Martínez, A. Fonseca, O., & Castillo-Esparcia, A. (2013). Redes sociales y jóvenes. Uso de Facebook en la juventud colombiana y española. Revista científica de educomunicación, 40(5), 127-135. https://doi.org/10.3916/C40-2013-03-03

Ariza-Riaño, N., Valderrama-Sanabria, M., & Ospina-Díaz, J. (2014). Caracterización del embarazo adolescente en dos ciudades de Boyacá, Colombia. Revista Virtual Universidad Católica del Norte, 42, 154-163. http://revistavirtual.ucn.edu.co/index.php/RevistaUCN/article/view/501/1037

Balanguera, M. (2013). Aproximación al perfil criminal del violador en serie en Colombia. Episteme, 5-18. https://revistas.usantotomas.edu.co/index.php/episteme/article/view/1973/2081

Beck, U. (2002). La sociedad global del riesgo. Siglo Veintiuno Editores.

Botero-Botero, L., & Castrillón-Osorio, L. (2015). La experiencia de la paternidad en adolescentes. Revista Virtual Universidad Católica del Norte, 3(46), 89-101. https://revistavirtual.ucn.edu.co/index.php/RevistaUCN/article/view/701/1228

Bruner, J. (2013). La fábrica de historias, derecho, literatura, vida (2.a ed.). Fondo de Cultura Económica.

Builes-Correa, M. V., & Bedoya-Hernández, M. (2008). La familia contemporánea: relatos de resiliencia y salud mental. Revista Colombiana Psiquiatría, 37(3), 344-355. https://www.redalyc.org/pdf/806/80611205005.pdf

Cabrera-Mateos, J., Toledo-Perdomo, I., García-Zerpa, R., Mendoza-Luzardo, M., & Báez-Álvarez, A. (2008). Prevalencia, rasgos de personalidad y microambiente en adolescentes consumidores de cannabis. Semergen-Medicnia de Familia, 34(8), 392-399. https://doi.org/10.1016/S1138-3593(08)72347-5

Calvarro-Castañeda., E. Galán-Casado., D., & Andújar-Molina, O. (2019). Los riesgos del uso inadecuado de Internet y las redes sociales. Conocimiento y percepción de riesgos en jóvenes a través de la historia de vida. Revista de Ciències de l’Educació, 1(1), 33-47. https://doi.org/10.17345/ute.2019.1.2626

Campo-Arias, A. (2009). Relaciones sexuales en adolescentes colombianos y las implicaciones para la salud pública: una revisión de prevalencia y algunas variables asociadas. UnadMed, 12(2), 86-90. https://revistas.unab.edu.co/index.php/medunab/article/view/35/33

Coleman, J., & Hendry, L. (2003). Psicología de la adolescencia. Ediciones Morata.

Coleman, J., Hendry, L., & Kloep, M. (2008). Adolescencia y salud. Manual Moderno.

De la Cuesta, C. (2002). Tomarse el amor en serio, contexto del embarazo en la adolescencia. Editorial Universidad de Antioquia.

De la Villa, M., Ovejero, A., Sirvent, C., Rodríguez, F., & Pastor, J. (2009). Efectos diferenciales sobre las actitudes ante la experimentación con alcohol y la percepción de riesgo en adolescentes españoles consumidores de cannabis y alcohol. Salud Mental, 32(2), 125-138. https://www.medigraphic.com/pdfs/salmen/sam-2009/sam092e.pdf

Delgado, B., Bautista, R., Inglés, C., & Espada, J. (2005). Diferencias de género en el consumo de alcohol y tabaco de estudiantes de educación secundaria obligatoria. Salud y Drogas, 55-66. https://www.redalyc.org/pdf/839/83905203.pdf

De Martino, M. (2015). Visibilizando la paternidad adolescente. Prima Social. Revista de Ciencias Sociales, 13, 924-943. https://www.redalyc.org/articulo.oa?id=353744532024

De Oliveira, G. V., & Mendes, R. F. (2009). Representações de adolescentes luso-brasileiros acerca do conceito de “risco”: subsídios para a atuação de enfermagem. Revista Electrónica Enfermargem, 11(3), 688-694. https://doi.org/10.5216/ree.v11.47209

Espada, J., Botvin, G., Griffin, K., & Méndez, X. (2003). Adolescencia: consumo de alcohol y otras drogas. Papeles del Psicólogo, 23(84), 9-17. https://www.redalyc.org/pdf/778/77808402.pdf

Espinar-Ruiz, E., & López-Fernández, C. (2009). Jóvenes y adolescentes ante las nuevas tecnologías: percepción de riesgos. Athenea Digital, (16), 1-20. https://raco.cat/index.php/Athenea/article/view/142293/193847

Figueroa, M., Rivera, K., Vinueza, K., Yépez, J., & Rebolledo, D. (2020). Percepción de las adolescentes frente al embarazo: revisión sistemática. Archivos de Medicina, 20(1), 164-180. https://revistasum.umanizales.edu.co/ojs/index.php/archivosmedicina/article/view/3284/5447

Foucault, M. (2001). Clase del 27 de enero de 1982. En M. Foucault, La hermeneútica del sujeto (pp. 127-182). Fondo de Cultura Económica.

Gálvez-Rodríguez, L., & Rodríguez, C. (2016). El embarazo en la adolescencia desde las perspectivas salud y sociedad. Revista Cubana de Medicina General Integral, 35(2), 280-289. http://www.revmgi.sld.cu/index.php/mgi/article/view/225/70

García-Ramos, J., Lacalle-Noriega, M., Valbuena-Martínez, M., & Polaino-Lorente, A. (2019). Relaciones familiares y tiempo compartido y su efecto en el bienestar de los adolescentes. Revista Complutense de Educación, 30(3), 895-915. https://doi.org/10.5209/rced.59562

Gómez, R., & Gómez, A. (2017). Acciones educativas dirigidas a mejorar la percepción de riesgo del embarazo en adolescentes. Revista Cubana Salud Pública, 43(2), 180-190. http://scielo.sld.cu/pdf/rcsp/v43n2/spu05217.pdf

Grajales-Atehortúa, I., & Cardona-Arango, D. (2012). Actitudes de los adolescentes escolarizados frente a la salud sexual y reproductiva. Investigación y Educación en Enfermería, 30(1), 77-85. http://www.scielo.org.co/pdf/iee/v30n1/v30n1a09.pdf

Guerra, C., Montiel, I., Molina, N., Escalona, Y., Riquelme, J., & Rojas, L. (2019). Análisis de una escala breve de conductas de riesgo en internet en jóvenes chilenos. Anuario de Psicología, 49, 32-29. https://doi.org/10.1344/anpsic2019.49.4

Guerrero, O. (2014). El embarazo en la adolescente: un problema de salud pública. En E. Rubio, Lo que todo clínico debe saber de sexología (pp. 205-221). Ediciones y Farmacia S.A. de C.V. https://biblioteca.unipac.edu.mx/wp-content/uploads/2017/06/Lo-que-todo-clinico.pdf

Lagarde, M. (2005). Violencia y poder. En M. Lagarde, Los cautiverios de las mujeres: madresposas, monjas, putas, presas y locas (4.ª ed., pp. 257-293). Universidad Nacional Autónoma de México.

Lopez, A., & Castro, A. (2007). Adolescencia. Límites imprecisos. Alianza.

Loredo, M. (2019). Satisfacción familiar y relación con el afrontamiento de soledad en adolescentes 11 a 15 años. Enseñanaza e Investigación en Psicología, 1(1),19-28. https://www.revistacneip.org/index.php/cneip/article/view/16/14

Malo-Cerrato, S., Martín-Perpiñá, M., & Viñas-Poch, F. (2018). Uso excesivo de redes sociales: Perfil psicosocial de adolescentes españoles. Comunicar, 56, 101-109. https://doi.org/10.3916/C56-2018-10

Madanes, C. (2001). Terapia familiar estratégica. Amorrortu.

Meier, L., & Oros, L. (2012). Percepción de las prácticas parentales y experiencia de emociones positivas en adolescentes. Revista de Psicología, 8(16), 73-84. https://erevistas.uca.edu.ar/index.php/RPSI/article/view/2433/2262

Michaud, P-A. (2006). Adolescents and Risks: Why not Change our Paradigm? Journal of Adolescent Health, 38(5), 481-483. https://doi.org/10.1016/j.jadohealth.2006.03.003

Ministerio de Justicia y del Derecho/Observatorio de Drogas de Colombia. (2017). Reporte de drogas de Colombia. Legis S.A.

Ministerio de Salud y Protección Social. (2015). Encuesta Nacional de Demografía y Salud. Tomo 1. Profamilia.

Ministerio de Salud y Protección Social. (2021). Colombia redujo la tasa de embarazo adolescente. Boletín de Prensa No 965 de 2021. Minsalud. https://bit.ly/3x7vRWz

Minuchin, S. (2013). Familias y terapia familiar. Gedisa.

Molina, T., González, E., & Saéz, R. (2020). Calidad de la educación sexual recibida en el contexto escolar y su asociación a conductas sexuales en adolescentes chilenos, según datos VIII Encuesta Nacional de la Juventud. Revista Chilena de Obstetricia y Ginecología, 85(2), 139-146. http://dx.doi.org/10.4067/S0717-75262020000200139

Morales-Rojas, M. E. (2021). Una revisión narrativa del embarazo adolescente y los determinantes sociales en salud de México. Revista Salud y Bienestar Social, 5(1), 59-74. https://www.revista.enfermeria.uady.mx/ojs/index.php/Salud/article/view/109/58

Murad-Rivera, R., Rivillas-García, J., Victoria, V., & Forero-Martínez, L. (2018). Determinantes del embarazo en adolescentes en Colombia: Explicando las causas de las causas. Asoc Profamilia.

Observatorio de Drogas de Colombia. (2017). Reporte de drogas de Colombia. Ministerio de Justicia y del Derecho. https://www.minjusticia.gov.co/programas-co/ODC/Publicaciones/Publicaciones/reporte_drogas_colombia_2017.pdf#search=reporte%20de%20drogas

Orcasita, L., Mosquera-Gil, J., & Carrillo-González, T. (2018). Autoconcepto, autoeficacia y conductas sexuales de riesgo en adolescentes. Informes Psicológicos, 18(2), 141-168. https://doi.org/10.18566/infpsic.v18n2a08

Orcasita, L., Uribe, A., Castellanos, L., & Gutiérrez, M. (2012). Apoyo social y conductas sexuales de riesgo en adolescentes del municipio de Lebrija-Santander. Revista de Psicología, 30(2), 371-406. https://doi.org/10.18800/psico.201202.006

Organización de los Estados Americanos (OEA). (2019). Informe sobre el consumo de drogas en las Américas 2019. Washington D.C. CICAD, SSM, OEA. http://www.cicad.oas.org/main/pubs/Informe%20sobre%20el%20consumo%20de%20drogas%20en%20las%20Am%C3%A9ricas%202019.pdf

Organización Panamericana de la Salud (OPS). (2018). Acelerar el progreso hacia la reducción del embarazo en la adolescencia en América Latina y el Caribe. Organización Panamericana de la Salud, Fondo de Población de las Naciones Unidas y Fondo de las Naciones Unidas para la Infancia. https://www.unicef.org/lac/media/1336/file/PDF_Acelerar_el_progreso_hacia_la_reducci%C3%B3n_del_embarazo_en_la_adolescen.pdf

Organización Panamericana de la Salud. (2005). Neurociencia del consumo y dependencia de sustancias psicoactivas. Signature Book Printing.

Perea-Machado, T., & Rodríguez-Flórez, M. M. (2020). El consumo de sustancias psicoactivas en adolescentes en etapa escolar. Revista Sinergia, 7, 165-194. http://sinergia.colmayor.edu.co/ojs/index.php/Revistasinergia/article/view/101/82

Pérez-Estrada, L., Tamayo-Ortiz, A., Santisteban-Cedeño, L., Mariño-Pérez,Y., & Pérez-Estrada, M. (2016). Percepción de riesgo sobre el embarazo en adolescentes de noveno grado. Revista Médica Multimed, 20(1), 1-15. http://www.revmultimed.sld.cu/index.php/mtm/article/view/138/188

Ricoeur, P. (2002). Del texto a la acción ensayos de hermenéutica II. Fondo de Cultura Económica.

Rubio, E. (2014). Lo que todo clínico debe saber de sexología. Edición y Farmacia S.A. de C.V.

Salas, F. G. (2018). Caracterización de factores implicados en las conductas de riesgo en adolescentes. Revista ABRA, 38(56), 1-16. https://doi.org/10.15359/abra.38-56.3

Secretaría de Salud de Medellín. (2014). Medellín Ciudad Saludable. Boletín Epidemiológico número 5. Alcaldía de Medellín. https://www.medellin.gov.co/irj/go/km/docs/pccdesign/SubportaldelCiudadano_2/PlandeDesarrollo_0_19/Publicaciones/Shared%20Content/Boletines/Bolet%C3%ADn%20epidemiol%C3%B3gico%205%20de%202014-Muerte%20materna.pdf

Suárez, Y., Restrepo, D., Caballero, C., & Palacio, J. (2018). Exposición a la violencia y riesgo suicida en adolescentes colombianos. Terapia Psicológica, 36(2), 101-111. http://dx.doi.org/10.4067/S0718-48082018000200101

Uribe, A., Orcasita, L., & Vergara, T. (2010). Factores de riesgo para la infección por VIH/SIDA en adolescentes y jóvenes colombianos. Acta Colombaiana de Psicología, 13(1), 11-24. https://actacolombianapsicologia.ucatolica.edu.co/article/view/380/386

Vergara-Quintero, M., Vélez-Álvarez, C., Vidarte-Claros, J., & Nieto-Ramírez, J. (2007). Representaciones sociales que orientan la experiencia de vida de algunos grupos de jóvenes de la ciudad de manizales frente al riesgo en el año 2006. Hacia la Promoción de la Salud, 12, 145-163. https://revistasojs.ucaldas.edu.co/index.php/hacialapromociondelasalud/article/view/1954/1870

Vilugrón-Aravena, F., Hidalgo-Rasmussen, C., Molina, T., Gras-Pérez, M. E., & Font-Mayolas, S. (2017). Uso de sustancias psicoactivas y calidad de vida relacionada con la salud en adolescentes escolarizados. Revista Médica de Chile, 145(12), 1525-1534. https://www.scielo.cl/pdf/rmc/v145n12/0034-9887-rmc-145-12-1525.pdf

Notas de autores

Clara Stella García Quintero

Magíster en Terapia Familiar y de Pareja, Universidad de Antioquia. Miembro del Grupo de investigación Clínica Psicológica, Corporación Universitaria Minuto de Dios – UNIMINUTO, Medellín, Colombia. Contacto: stella.garcia@udea.edu.co. ORCID: https://orcid.org/0000-0003-4087-3159, Google Scholar: https://scholar.google.es/citations?hl=es&pli=1&user=sl73EssAAAAJ

Cristian Correa Ramírez

Magister en Terapia Familiar y de Pareja. Docente del programa de Psicología Universidad Pontificia Bolivariana. Miembro del Grupo de investigación: Psicología: Sujeto, Sociedad y Trabajo, UPB, Medellín, Colombia. Contacto: cristian.correa@upb.edu.co. ORCID: http://orcid.org/0000-0002-3217-6663. Google Scholar: https://scholar.google.com.co/citations?user=HcYlwr4AAAAJ&hl=es