Cienc. Acad. (Univ. Catol. Luis Amigó) | N°. 6 | enero-diciembre | 2025 | ISSN (En línea): 2744-838X | Medellín - Colombia

El consumidor y la percepción sobre el modelo de negocio de las tiendas de conveniencia en la ciudad de Medellín

The consumer and the perception of the business model of convenience stores in the city of Medellín

Luis Fernando Quintero Arango

Deiwi Jesús Zurbarán Arias

Recibido: 8 de febrero de 2024 / Aceptado: 29 de noviembre de 2024 / Publicado: 1 de marzo de 2025

Forma de citar este artículo en APA:

Quintero Arango, L. F., & Zurbarán Arias, D.J. (2025). El concepto de salud mental y adicciones: comprensiones desde un semillero de investigación de la Universidad Católica Luis Amigó. Ciencia y Academia, (6). https://doi.org/10.21501/2744838X.5064

Resumen

El presente artículo derivado de investigación, tuvo como objetivo identificar la percepción del consumidor sobre el modelo de negocio de las tiendas de conveniencia en la ciudad de Medellín. Se recolectó la información por medio de una entrevista semi estructura, con la participación de 30 personas seleccionadas por el muestreo no probabilístico por conveniencia. En los resultados, se evidencia que el consumidor valora este tipo de negocios por el modelo que presenta con precios competitivos y calidad. Igualmente, se logró identificar que para el consumidor no importa que los productos sean de marcas propias, lo importante es que cumplan el uso final que se requiere. De otro lado, se estableció que hay que mejorar en el modelo de negocio, el espacio físico y la atención al cliente desde los colaboradores que trabajan en este tipo de negocios. Dentro de la literatura desde el comportamiento del consumidor, se encuentra que el cliente es motivado por diferentes razones, pero el precio es factor decisivo en la toma de decisiones para comprar un bien o servicio.

Palabras clave:

Comportamiento del consumidor; Modelo de negocio; Tiendas de conveniencia; Tipos de comportamiento; Percepción del consumidor; Calidad del producto, atención al cliente.

Abstract

The objective of this research article was to identify the consumer’s perception of the business model of convenience stores in the city of Medellin. The information was collected through a semi-structured interview, with the participation of 30 people selected by non-probabilistic convenience sampling. In the results, it is evident that the consumer values this type of business for the model that presents competitive prices and quality. Likewise, it was possible to identify that for the consumer it does not matter that the products are of their own brands, the important thing is that they meet the end use required. On the other hand, it was established that it is necessary to improve the business model, the physical space and customer service from the collaborators working in this type of business. In the literature on consumer behavior, it is found that the customer is motivated by different reasons, but the price is a decisive factor in the decision to buy a good or service.

Keywords:

Consumer behavior; Business model; Convenience stores; Types of behavior; Consumer perception; Product quality; Customer service.

Introducción

El sector de las tiendas minoristas o retail en Colombia, ha tenido una evolución importante; esto se ve reflejado en la llegada de competidores extranjeros y la conformación de empresas nacionales, o la restructuración de otras que estaban constituidas, pero necesitaban adaptarse a las nuevas tendencias de un mercado creciente, que responda a lo que el cliente de hoy espera encontrar al momento de adquirir un producto en este tipo de tiendas (Murcillo Gazia & Sandoval Tronza, 2018).

Las tiendas que se denominan como al detalle o retail, han logrado definir una idea de negocio que sea especializada, enfocada en conseguir lo que el cliente de hoy busca, sin olvidar que existen nichos de mercado tradicionales que se deben atender, puesto que pueden representar un ingreso importante (Gómez Guasca, 2023).

En este análisis, que se realizó con respecto al comportamiento del consumidor frente a las actitudes y percepciones que tiene al momento de comprar, Sánchez Palechor et al. (2021) identifican aspectos relacionados con la forma en que el cliente de hoy realiza sus compras, su relación subjetiva sobre las marcas que se encuentran en el mercado, así como la relación entre el precio y la calidad del producto que compra, entre otros elementos sociodemográficos y comportamentales, que se pueden analizar en futuras investigaciones bajo esta lógica del comportamiento del consumidor.

Al abordar el tema de las tiendas del sector retail, es importante destacar que, para el caso de este escrito, se estudiarán las tiendas que se encuentran definidas dentro de la literatura del mercadeo bajo la denominación de tiendas de conveniencia o de descuento duro, o lo que en inglés se conoce como hard discount. No se contemplan tiendas del sector retail tradicionales que tienen otro formato y estilo de comercialización como Jumbo, Éxito, Pomona.

Dentro de las tiendas de conveniencia recién constituidas y analizadas se encuentra D1, Ara, Ísimo y Dollar City; tal vez las más representativas de ese mercado. Para comprender que significa una tienda de conveniencia, se deben tener en cuenta elementos esenciales desde el mismo modelo de negocio, ya que cada una de ellas tiene estrategias comerciales diferentes, pero que se engloban en unos factores determinantes para poder estar en ese mercado que logra conectar a los clientes bajo propuestas de economía, calidad y ahorro.

Las tiendas de conveniencia

Desde la literatura y como lo define De Juan Vigaray (2008) este tipo de negocio se denomina así, porque tiene una venta reducida de productos, donde la oferta puede ser limitada a mercancía de primera necesidad; ofrece productos nacionales o importados que tienen un bajo posicionamiento en el mercado, ya que son de marcas propias o blancas; logra llamar la atención porque el precio es asequible para diferentes estratos socioeconómicos, y tiene puntos de venta en diferentes zonas tanto residenciales como comerciales.

Igualmente, Jiménez Marín & Elías Zambrano (2018), afirman que las tiendas de conveniencia, han logrado posicionarse como una solución para las familias; el acceso a este tipo de tiendas es fácil por estar cerca a la comunidad; venden los productos de la canasta básica familiar y otros complementarios, que no necesariamente son alimentos o productos perecederos, algunos se ubican dentro de la categoría de decoración, belleza y otras líneas que tienen como oferta dentro de sus tiendas.

Una característica de este tipo de tiendas, es que sus espacios físicos son de un tamaño reducido, lo que hace complejo para los clientes transitar en sus tiendas; en algunas ocasiones se encuentra que estos negocios están abasteciendo la tienda con mercancía de gran volumen y el cliente no encuentra el espacio suficiente para adquirir sus productos, lo que puede incidir en la toma de decisiones en algunos casos, ya que la comodidad es un elemento clave para lograr conectarse con una marca y la tienda; no obstante, se pone en consideración la relación del precio bajo y las condiciones para comprarlo; aunque debería ser un vínculo directo entre la tienda y el cliente que ambos ganen y queden con una experiencia positiva al momento de visitar este tipo de negocios (Rebollo Arevalo & Casares Ripoll, 2000).

Percepción y comportamiento del consumidor

Existe un sinnúmero de teorías para analizar la percepción del consumidor, principalmente algunas que parten de la psicología, como disciplina esencial para conocer al ser humano en su comportamiento, en su conducta individual y social; así como todo el desarrollo mental que realiza para la toma de decisiones.

De allí la importancia de mencionar algunas teorías de la psicología que se relacionan con el mercadeo. La teoría del comportamiento del consumidor, expuesta por Howard & Sheth (1969), se enmarca en determinar cómo influyen aspectos endógenos y exógenos en la decisión de compra y la manera directa como estimulan al cliente en la elección de lo que desea adquirir, bien sea un producto o un servicio.

Igualmente, se considera importante que el análisis del comportamiento del consumidor, se realice a partir de lo que la teoría McClelland (1989) explica acerca de la motivación de un cliente, es decir, lo que una persona puede estar viviendo al momento de la toma de decisiones para adquirir un producto. Es una teoría enfocada en las emociones y sentimientos que el cliente puede expresar dentro de su interior, lo cual lo lleva a comprar algo por impulso y no necesariamente por el deseo de obtenerlo, sino por el estado de ánimo en que se encuentre.

Así mismo, se puede analizar lo que el modelo de la teoría de Nicosia (1966) expone: hay un factor externo que influye en el cliente al momento de comprar o recordar una marca, es la publicidad y la manera o estilo de comunicación de la misma. Según esta tesis, el elemento publicitario, es una herramienta estratégica para las empresas que lo hacen de una manera directa y que conecta al cliente con esa marca o producto, teniendo en cuenta cómo se puede comunicar, es decir, el medio por el cual se hace llegar el mensaje al cliente, que cumple el papel de receptor dentro de su estructura mental y en el proceso de compra.

Para finalizar este breve análisis sobre el comportamiento del consumidor, es importante hacer mención de los hábitos del consumidor. Como explican Acevedo-Navas y Osorio-Romero (2022), se trata de las influencias que tiene un cliente al momento de comprar; el cliente está permeado por aspectos influyentes como la sociedad, la familia, los grupos de referencia, la cultura y su misma personalidad, dentro de su estructura mental al momento de comprar.

Modelo de negocio

El modelo de negocio puede variar de un sector económico a otro, desde una empresa a otra o desde la misma manera en que una industria propone un estilo de venta y comercialización de productos y servicios.

Para este caso, tanto Rosado Salgado y Osorio Londoño (2021), como Martínez Velásquez y Dutrénit Bielous (2019), definen el modelo de negocio de las tiendas de conveniencia o hard discount, como comercios que tienen un nicho de mercadeo identificado, además de una propuesta de valor enfocada en vender productos a un precio bajo con un ahorro para los consumidores; que enfocan las estrategias desde la necesidad del cliente y tienen un canal de distribución directo, que no cuentan con intermediarios, lo que incide en definir el precio final de un producto.

Algunos bienes que se venden en este tipo de tiendas, son producidos bajo el modelo de maquila, es decir, un tercero produce con la marca del establecimiento, logrando así generar un posicionamiento de una marca poco o nada conocida y la conexión directa con el consumidor (Cometa Ramos et al., 2022).

De otro lado, el modelo del negocio, puede ser desconocido por el cliente al que solo le interesa el precio del bien final y que le proporcione aspectos de ahorro y calidad; generalmente este tipo de negocios también busca que sus canales de distribución sean tiendas o puntos físicos cerca de los clientes, por eso en ocasiones se observan diferentes tipos de negocio en áreas cercanas, lo que hace que facilite la comodidad para el cliente y el acceso de manera rápida a lo que necesita comprar (Cabana-Villca et al., 2016).

Metodología

Desde las realidades del enfoque interpretativo, según Galeano (2007), la lógica de su paradigma es comprender las realidades, percepciones y emociones de los participantes de acuerdo con las experiencias y situaciones vividas, en este caso desde las tiendas de conveniencia. Así mismo, para Bernal Torres (2010) el diseño de la investigación desde el enfoque cualitativo puede ser descriptivo, buscando así, una descripción de lo que sucede dentro de las realidades que se presentan dentro del fenómeno estudiado. Igualmente, como lo explica Creswell & Poth (2007) la lógica de un diseño descriptivo es enfocarse en el objeto de estudio a partir del contexto, singularidades y de todo lo que se encuentra alrededor de lo que se desea investigar, teniendo en cuenta las vivencias de los participantes, según lo puede describir el investigador.

El método propuesto para el desarrollo de la investigación fue el fenomenológico; como Heidegger (1977) lo explica desde su paradigma filosófico son las experiencias y narrativas que se narran desde el mundo vivido, es como el Dasein en alemán que significa “ser en el mundo”. Lo que indica, las narrativas de los clientes a partir de sus percepciones desde las tiendas de negocio y el modelo que utilizan para la oferta de productos.

Para la selección de los participantes se realizó desde lo que se define como el muestreo por conveniencia; en total la participación fue de 30 personas, es decir, es la manera en que se pretende recoger la información a partir del acceso de cada persona para que participe de la investigación (Mendieta Izquierdo, 2015). La recolección de información se realizó mediante una entrevista semi estructurada con preguntas abiertas que permiten identificar la expresión de los clientes por medio de sus narrativas, está técnica permite profundizar en cada uno de los aspectos centrales de la investigación (Álvarez-Gayou, 2003).

Para finalizar este apartado se explica cómo se realizará el análisis de los resultados; Vives Varela y Hamui Sutton (2021), explican que la categorización es un proceso fundamental que implica organizar, clasificar y agrupar datos, conceptos o fenómenos similares en categorías significativas y coherentes.

En la tabla 1, se presenta la operacionalización de las categorías según los conceptos de comportamiento del consumidor, tiendas de conveniencia y modelo de negocio, logrando así, una relación entre lo que es el título y la introducción propuesta, como elementos vinculantes para una mejor comprensión de lo que se investigó.

Tabla 1. Categorías centrales

Categorías

Definición

Percepción del consumidor frente a las tiendas de conveniencia.

La manera en que cliente concibe como un estilo de tiendas logra satisfacer sus necesidades desde las alternativas que se plantean para comprar productos básicos.

Tiendas de conveniencias

Formatos de negocio que cuentan con características específicas para ofrecer a los clientes, una oferta limita y cerrada de productos.

Modelo de negocio

Estilo de negocio que implementan algunas empresas según el sector y el mercado donde compiten.

 

Nota: Elaboración a partir de las categorías centrales propuestas en los objetivos de la investigación.

Resultados

El procesamiento de la información se realizó a partir del AtlasTiV24, se presentarán las figuras que este software de análisis cualitativo realiza para comprender e interpretar las diferentes entrevistas sistematizas desde los 30 participantes.

En la figura 1, se presenta la percepción del cliente a partir del modelo de negocio propuesto por este tipo de tiendas. Los clientes valoran los precios asequibles, la conveniencia y la variedad de productos que ofrecen estas tiendas, aunque algunos sugieren mejorar en aspectos como enfocarse en productos nacionales y la identificación de productos en góndolas. Aprecian la relación calidad-precio, a pesar de que podría haber oportunidades de mejora en la atención al cliente y la infraestructura de las tiendas.

Figura 1. Percepción del consumidor

Nota: por AtlasTi. (2024, agosto 15). Elaboración de la entrevista. (Versión 24). https://www.atlasti.com/

 

En la figura 2, se presenta la percepción del comportamiento del consumidor, con respecto a las tiendas de conveniencia desde los aspectos que este considera para destacar tales como, precio competitivo, experiencia de compra, compra en la tienda y percepción que se genera al momento de adquirir los productos en este tipo de tiendas. Se destaca por ofrecer calidad a precios bajos, sin desconocer algunos aspectos que podrían mejorar como las opciones de pago y comodidad en la exhibición de los productos. Los clientes valoran la economía y calidad de los productos, la variedad de marcas y precios competitivos. Aunque hay opiniones variadas, la mayoría está satisfecha con la experiencia de compra en este tipo de tiendas.

Figura 2. Tiendas de conveniencia

Nota: por AtlasTi. (2024, agosto 15). Elaboración de la entrevista. (Versión 24). https://www.atlasti.com/

 

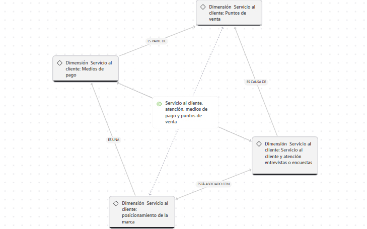
En la figura 3, se presenta lo relacionado con el modelo de negocio y el servicio al cliente que se presta en este tipo de tiendas; aunque se puede observar unos elementos que son vinculantes, el cliente percibe que se pueden mejorar en aspectos como la atención de los colaboradores y la manera en que orientan o responden a las consultas realizadas por parte de los clientes en el punto de venta.

Figura 3. Modelo de negocio y aspectos valorados

Nota: por AtlasTi. (2024, agosto 15). Elaboración de la entrevista. (Versión 24). https://www.atlasti.com/

 

Discusión

Este escrito, derivado de la investigación realizada, destaca aspectos significativos desde el modelo de negocios que las tiendas de conveniencia utilizan para poder llegar a satisfacer las necesidades de los clientes, en un mercado competido, donde se encuentran negocios diferentes como son las tiendas de barrio, almacenes de otro formato y los negocios especializados que ofrecen un solo tipo de productos (Acevedo-Navas & Osorio-Romero, 2022).

Para autores como Nicosia (1966), explican que lograr conectar al cliente desde la publicidad es necesario para que perciba que la empresa si puede satisfacer sus necesidades y cumplir con las expectativas que este espera satisfacer, es por eso que se debe analizar bien cómo las campañas publicitarias se construyen de una manera clara y responden con estrategias adecuadas para lograr resultados positivos.

De otro lado, Cabana-Villca et al. (2016), consideran que la publicidad debe transmitir lo que es el modelo de negocio que tiene este tipo de tiendas; desde allí se presenta la propuesta de valor que la empresa quiere dar a conocer y cómo conecta con el consumidor, que al final, es quien valora con su compra si esa propuesta es válida y confiable.

Otra de las posturas que se identifican con el actuar del cliente y las tiendas de conveniencia, es que el consumidor sabe que al momento de comprar en este tipo de establecimiento, la experiencia de visitar los puntos de venta es básica. Como lo refiere De Juan Vigaray (2008) la distribución en estos sitios es diseñada para que el cliente encuentre todo en un espacio máximo de 300 mt2, donde todo quede cerca de seleccionar y escoger, no hay elementos de exhibición llamativos y los pasillos de tránsito son pequeños y por momentos con dificultades para transitar por estos; es así como el cliente debe tener claro, que no encontrará aspectos de comodidad o de experiencias significativas, allí prima la relación costo-beneficio, es decir, precio competitivo y tal vez un ahorro que puede ayudar a comprar otro tipo de productos.

Conflicto de intereses

Los autores declaran la inexistencia de conflicto de interés con institución o asociación comercial de cualquier índole.

Referencias

Álvarez-Gayou, J. L. (2003). Cómo hacer investigación cualitativa. Fundamentos metodología. Paidós.

Acevedo-Navas, C., & Osorio-Romero, M. A. (2022). Hábitos de compra y consumo de alimentos durante las cuarentenas por Covid-19 en Bogotá. Innovar, 32(86), 59-74. https://revistas.unal.edu.co/index.php/innovar/article/view/104661

Bernal Torres, C. A. (2010). Metodología de la investigación. Pearson. https://abacoenred.com/wp-content/uploads/2019/02/El-proyecto-de-investigaci%C3%B3n-F.G.-Arias-2012-pdf.pdf

Cabana-Villca, R., Cortes, F., Vega-Toro, D., & Cornejo-Figueroa, J. (2016). Modelo de negocio: análisis en empresas del sector construcción, región Coquimbo-Chile. Ingeniería Industrial, 37(3), 298-304.

Creswell, J. W., & Poth, C. N. (2007). Qualitative Inquiry and Research Design: Choosing Among Five Approaches. Sage.

Cometa Ramos, X. C., Molano Narváez, B., & Sánchez Avilés, A. M. (2022). Análisis del comportamiento económico de las tiendas cabeza de barrio a raíz de la incursión de las tiendas Justo y Bueno en la zona urbana del municipio de La Plata-Huila. Erasmus Semilleros de Investigación, 7(1), 14–25. https://journalusco.edu.co/index.php/erasmus/article/view/3939

De Juan Vigaray, M. D. (2008). Comercialización y retailing. Distribución comercial aplicada. Pearson Prentice Hall.

Galeano, M. E. (2007). Diseño de proyectos en la investigación cualitativa. Editorial Eafit.

Gómez Guasca, C. (2023, 28 de marzo). Así son las nuevas tiendas de descuento Ísimo en Bogotá. Portafolio. https://www.portafolio.co/negocios/empresas/isimo-nuevas-tiendas-de-descuento-que-llegan-a-bogota-olimpica-580536

Heidegger, M. (1977). El Ser y el Tiempo (J. Gaos, Trad.). Fondo de Cultura Económica.

Howard, J. A., & Sheth, J. N. (1969). The Theory of Buyer Behavior. En Baker, J. M. (Ed.), Marketing: Critical Perspectives on Business and Management Routledge.

Jiménez Marín, G., & Elías Zambrano, R. (2018). Marketing sensorial: merchandising a través de las emociones en el punto de venta. Análisis de un caso. AdComunica: Revista Científica de Estrategias, Tendencias e Innovación en Comunicación, 235–253. https://doi.org/10.6035/2174-0992.2018.15.12

Martínez Velázquez, N., & Dutrénit Bielous, G. (2019). Naturaleza de la innovación y modelo de negocios en el emprendimiento innovador. Problemas del Desarrollo, 50(199), 59-85. https://doi.org/10.22201/iiec.20078951e.2019.199.67649

Mendieta Izquierdo, G. (2015). Informantes y muestreo en investigación cualitativa. Revista Investigaciones Andina, (17)30, 1148-1150. https://www.redalyc.org/pdf/2390/239035878001.pdf

McClelland, D. C. (1989). Estudio de la motivación humana. Editorial Narcea.

Murcillo Gazia, L. & Sandoval Tronza, J. F. (2018). El impacto y la percepción de nuevos formatos de ventas al detal en Colombia. Caso tiendas D1. [Trabajo de pregrado, Universidad Icesi]. Repositorio Institucional, Universidad Icesi. https://repository.icesi.edu.co/biblioteca_digital/bitstream/10906/83557/1/TG01945.pdf

Nicosia, F. M. (1966). Consumer Decision Processes: Marketing and Advertising Implications. Editorial Prentice Hall.

Rebollo Arévalo, A. & Casares Ripol, J. (2000). Los mercados minoristas como valor de las ciudades. Distribución y consumo https://www.mapa.gob.es/ministerio/pags/biblioteca/revistas/pdf_DYC/DYC_2005_84_25_31.pdf

Rosado Salgado, L. A., & Osorio Londoño, A. (2021). El impacto del modelo de negocios en las capacidades dinámicas. Revista de Economía del Caribe, (25), 66-81.

Sánchez Palechor, L. M., Mena Luna, R. Y., & García Taboada, S. (2021). El comportamiento del sector retail en el formato del hard discount y grandes superficies durante la pandemia. [Trabajo de pregrado, Universidad Pontificia Bolivariana]. Repositorio Institucional. https://repository.upb.edu.co/bitstream/handle/20.500.11912/8933/El%20Comportamiento%20del%20Sector%20Retail.pdf?sequence=1

Vives Varela, T., & Hamui Sutton, L. (2021). La codificación y categorización en la teoría fundamentada, un método para el análisis de los datos cualitativos. Investigación en Educación Médica, 10(40), 97-104. https://doi.org/10.22201/fm.20075057e.2021.40.21367

 

Notas de autores

Luis Fernando Quintero Arango

Magíster en Dirección de Marketing. Docente Investigador, Facultad de Ciencias Económicas, Administrativas y Contables, Universidad Católica Luis Amigó, Medellín-Colombia. Contacto: luis.quinterora@amigo.edu.co, https://orcid.org/0000-0002-6268-065X

Deiwi Jesús Zurbarán Arias

Doctor en Gerencia de la Caribbean International University, Antillas Neerldandesas, Curazao. Centro de Pensamiento Turístico CPTUR. Escuela de Turismo y Gastronomía. Fundación Universitaria UNICAFAM. Bogotá. Colombia. Contacto: deiwi.zurbaran@unicafam.edu.co, https://orcid.org/0000-0002-6321-2217